da
AlbertoBianchi » 1 apr 2016, 22:34
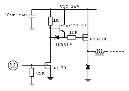
marioursino ha scritto:Posso chiedere a cosa serve 1N5819?
Serve ad interdire il BC337.
Quando il BS170 "chiude", la corrente di carica di Cgs scorre in questo diodo che risulta polarizzato direttamente.
la tensione di base del BC337 si troverà allora ad essere inferiore a quella di emettitore assicurandone l'interdizione.
Mi sono accorto adesso che ho dimenticato una resistenza tra G e S che fornisce una piccola corrente aggiuntiva al diodo per garantirne la polarizzazione anche quando Cgs è carico, bastano 22K-47K.
Quando il BS170 "apre" la base del BC337 verrà portata verso VCC dalla resistenza da 1K iniettando corrente in base e polarizzando inversamente l'1N5819.
A quel punto il BC337 diventa un buffer di corrente (emitter follower) che provvederà a scaricare repentinamente Cgs e a interdire il mosfet di potenza.
...aspettiamo l' intervento del bravo AlbertoBianchi che fa proprio dei bei circuiti.
ringrazio
Pixy per il complimento ma il circuito in questione non è farina del mio sacco...
si tratta di un implementazione "classica" arcinota.
