Ok allora intanto grazie mille per le spiegazioni, tutto molto chiaro.
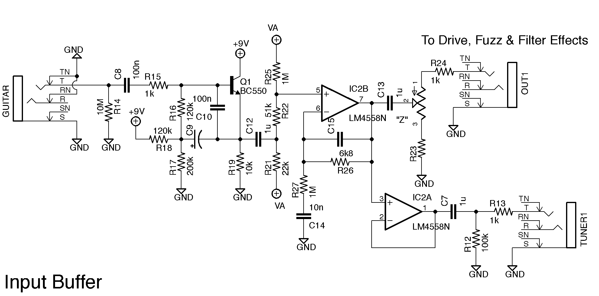
Il circuito come ho detto è un buffer per basso/chitarra da porre come primo pedale prima di tutta la catena di effetti degli altri pedali, e serve appunto per adattare le impedenze fra chitarra e catena effetti, facendo vedere alla chitarra un'impedenza molto alta (che simula appunto l'impedenza di ingresso di un amplificatore diretto), mentre fa vedere a tutti i pedali un'impedenza molto bassa, utile per pilotarli senza perdite di frequenza o ampiezza.
Il circuito ha un'utilità effettiva, in quanto si trovano molti buffer commerciali, ed il loro effetto è noto e sicuramente non una scemenza audiofila

Mi trovo comunque d'accordo sul fatto che tantissime sottigliezze del campo Hi-fi poi ritrovino evidenza pratica pari a zero!
Lo schema comunque l'ho trovato sul sito di un fabbricante (americano) di pedali artigianali, quindi mi parrebbe valido. Questo è ciò che dice: "I’ve selected a hybrid input buffer that uses a bootstrapped transistor for low noise and RFI rejection, coupled to a op-amp that provides a little filtering and plenty of drive power".
Per C9 se serve ad aumentare l'impedenza di entrata allora mi pare corretto il taglio a 2Hz, potrebbe essere anche qualcosa in più giusto? La banda audio è circa 0-20KHz quindi prima interviene l'effetto del bootstrap e meglio è, corretto?
Tutto il gruppo C15-R26-R27-C14 dovrebbe essere un passa banda, con C15-R26 passa basso tarato sui 20KHz (ho fatto i conti per ricavare C15), mentre il passa alto è circa sui 15Hz, mi pare perfetto quindi no? Dovrebbe servire a non far autoscillare l'operazionale mi hanno detto.
Per l'entrata dell'operazionale non saprei, quindi dovrei togliere R22 ed R25? Non capisco allora il senso di metterle.
Il potenziometro dovrebbe servire appunto per aumentare l'impedenza di uscita in caso ce ne fosse bisogno, non tutti i pedali vogliono essere caricati con la stessa impedenza, e la manopola può essere utile per adattarsi ai vari casi.