Certo che si, adesso ho capito e concordo, vorrei solo cercare di non fare un buffer "semplice" ma cercare di fare il migliore possibile, filtraggio sull'alimentazione, filtraggio sulla tensione "a metà", evitare di far autoscillare l'operazionale e tutto quanto.
Come fare un "normale" buffer già lo sapevo, volevo cercare di ottimizzarlo al massimo.
P.S: tra l'altro sarei curioso di capire il significato di "polarizzare in continua l'uscita a 0V" riferito ad R23 e cosa cambia al cambiare del suo valore!
Domande su circuito buffer
Moderatori:
carloc,
g.schgor,
BrunoValente,
IsidoroKZ
39 messaggi
• Pagina 3 di 4 • 1, 2, 3, 4
0
voti
Un buffer deve fare il buffer e basta. Ottimizzare non vuol dire nulla.
Se fa altro è un'altra cosa.
Cosa vorresti fare?
Se fa altro è un'altra cosa.
Cosa vorresti fare?
"La follia sta nel fare sempre la stessa cosa aspettandosi risultati diversi".
"Parla soltanto quando sei sicuro che quello che dirai è più bello del silenzio".
Rispondere è cortesia, ma lasciare l'ultima parola ai cretini è arte.
"Parla soltanto quando sei sicuro che quello che dirai è più bello del silenzio".
Rispondere è cortesia, ma lasciare l'ultima parola ai cretini è arte.
-

TardoFreak
73,9k 8 12 13 - -EY Legend-

- Messaggi: 15754
- Iscritto il: 16 dic 2009, 11:10
- Località: Torino - 3° pianeta del Sistema Solare
0
voti
Vorrei fare un buffer che sia il migliore possibile, con tutti i filtraggi del caso. Filtraggio sull'alimentazione (220uF a ground possono starci? Come dimensiono le resistenze del partitore che tira fuori la Vreference? Metto a ground altri 10uF anche sul partitore?), poi ho sentito parlare dell'autoscillazione degli operazionali e quindi come evitarla? Condensatore da 100nF vicino al piedino di alimentazione dell'operazionale è un'altra modifica che mi consigliarono in un altro post qui sul forum, può servire anche qui?
Quale operazionale usare? Un TL072CN può andare?
Resistenza che polarizza a 0V il ground (R23) nel mio schema, non ho capito bene il significato della locuzione e come dimensionarla.
Insomma ragazzi niente polemica, sono solo un fanatico dell'ottimizzazione, perdonate la mia inesperienza, ci metto tutta la buona volontà per imparare.
Ho sentito anche dire che gli operazionali hanno dei problemi nei transienti molto veloci, e per questo motivo si mischia l'entrata con un BJT bootstrapped con l'operazionale dopo per una più bassa impedenza di uscita. Vero o sono tutte cavolate?
Quale operazionale usare? Un TL072CN può andare?
Resistenza che polarizza a 0V il ground (R23) nel mio schema, non ho capito bene il significato della locuzione e come dimensionarla.
Insomma ragazzi niente polemica, sono solo un fanatico dell'ottimizzazione, perdonate la mia inesperienza, ci metto tutta la buona volontà per imparare.
Ho sentito anche dire che gli operazionali hanno dei problemi nei transienti molto veloci, e per questo motivo si mischia l'entrata con un BJT bootstrapped con l'operazionale dopo per una più bassa impedenza di uscita. Vero o sono tutte cavolate?
0
voti
Che io sappia sono tutte cavolate.
E da quanto ho capito a te basta un buffer che funzioni.
Non deve filtrare un bel niente altrimenti diventa un'altra cosa, non deve auto oscillare perché se lo facesse non funzionerebbe (è previsto che i circuiti non auto oscillino).
Non riesco a capire cosa intendi per "ottimizzare".
Un programma viene ottimizzato in funzione della velocità, del tempo di risposta, dell'occupazione di memoria ed altro. In base a certi vincoli si trova la soluzione ottima.
Ma in un buffer cosa c'è da ottimizzare?
E da quanto ho capito a te basta un buffer che funzioni.
Non deve filtrare un bel niente altrimenti diventa un'altra cosa, non deve auto oscillare perché se lo facesse non funzionerebbe (è previsto che i circuiti non auto oscillino).
Non riesco a capire cosa intendi per "ottimizzare".
Un programma viene ottimizzato in funzione della velocità, del tempo di risposta, dell'occupazione di memoria ed altro. In base a certi vincoli si trova la soluzione ottima.
Ma in un buffer cosa c'è da ottimizzare?
"La follia sta nel fare sempre la stessa cosa aspettandosi risultati diversi".
"Parla soltanto quando sei sicuro che quello che dirai è più bello del silenzio".
Rispondere è cortesia, ma lasciare l'ultima parola ai cretini è arte.
"Parla soltanto quando sei sicuro che quello che dirai è più bello del silenzio".
Rispondere è cortesia, ma lasciare l'ultima parola ai cretini è arte.
-

TardoFreak
73,9k 8 12 13 - -EY Legend-

- Messaggi: 15754
- Iscritto il: 16 dic 2009, 11:10
- Località: Torino - 3° pianeta del Sistema Solare
0
voti
Come ho detto, filtraggio sull'alimentazione per esempio. Visto che vengono usati alimentatori switching di scarsa qualità (almeno per ora) cosa pensi della mia idea dei condensatori?
Come dimensiono il partitore per la V di riferimento per l'operazionale? (10k, 100k o altro? Penso che non succhiando corrente dagli ingressi o quasi l'operazionale, 10k dovrebbero andare no?).
Il condensatore da 100nF che consigliano di aggiungere sull'alimentazione dell'opamp ha senso?
Come dimensiono il partitore per la V di riferimento per l'operazionale? (10k, 100k o altro? Penso che non succhiando corrente dagli ingressi o quasi l'operazionale, 10k dovrebbero andare no?).
Il condensatore da 100nF che consigliano di aggiungere sull'alimentazione dell'opamp ha senso?
-1
voti
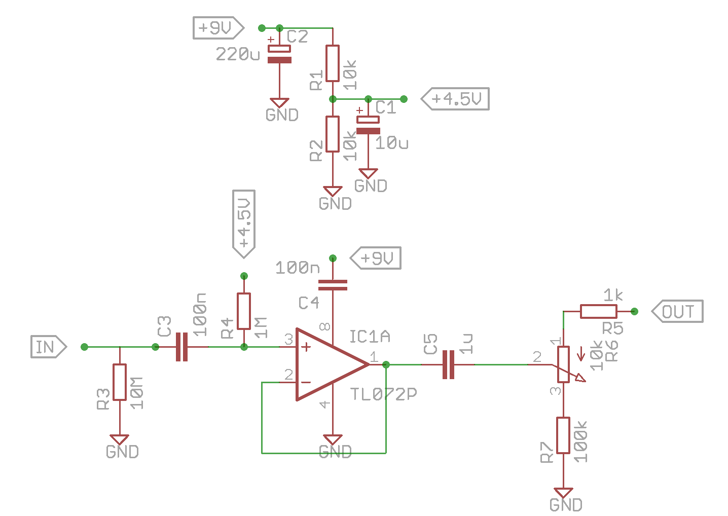
Ecco la mia idea messa su Eagle, cosa ne pensate? Si può migliorare qualcosa? I valori dei condensatori sono ok? Elettrolitici-ceramici sono messi nei posti giusti?
Ho cercato di applicare tutti i consigli dati nel thread, ringrazio di nuovo tutti!
Ho cercato di applicare tutti i consigli dati nel thread, ringrazio di nuovo tutti!

0
voti
I circuiti si disegnano con fidocad.
Se tu lo avessi fatto ti avrei postato il circuito corretto perché nel tuo di sono errori.
C1 è meglio che sia un 100nF ceramico. L'elettrolitico non ha senso inoltre potrebbe creare problemi.
C4 è collegato sbagliato: non va in serie all'alimentazione ma in parallelo. Messo così il circuito non funziona perché l'operazionale non è alimentato.
La regolazione del volume io l'avrei messa in ingresso con un potenziometro da 1M o meno. Impedenze d'ingresso troppo elevate non servono a niente.
Inoltre gli darei un po' di amplificazione in modo da avere, se è necessario, un segnale in uscita anche più ampio di quello d'ingresso.
Un LM358 va più che bene per queste applicazioni.
P.S.: io suono, sono un bassista.
Se tu lo avessi fatto ti avrei postato il circuito corretto perché nel tuo di sono errori.
C1 è meglio che sia un 100nF ceramico. L'elettrolitico non ha senso inoltre potrebbe creare problemi.
C4 è collegato sbagliato: non va in serie all'alimentazione ma in parallelo. Messo così il circuito non funziona perché l'operazionale non è alimentato.
La regolazione del volume io l'avrei messa in ingresso con un potenziometro da 1M o meno. Impedenze d'ingresso troppo elevate non servono a niente.
Inoltre gli darei un po' di amplificazione in modo da avere, se è necessario, un segnale in uscita anche più ampio di quello d'ingresso.
Un LM358 va più che bene per queste applicazioni.
P.S.: io suono, sono un bassista.
"La follia sta nel fare sempre la stessa cosa aspettandosi risultati diversi".
"Parla soltanto quando sei sicuro che quello che dirai è più bello del silenzio".
Rispondere è cortesia, ma lasciare l'ultima parola ai cretini è arte.
"Parla soltanto quando sei sicuro che quello che dirai è più bello del silenzio".
Rispondere è cortesia, ma lasciare l'ultima parola ai cretini è arte.
-

TardoFreak
73,9k 8 12 13 - -EY Legend-

- Messaggi: 15754
- Iscritto il: 16 dic 2009, 11:10
- Località: Torino - 3° pianeta del Sistema Solare
2
voti
Ecco fatto, ho modificato secondo i tuoi suggerimenti, avrei un paio di domande:
1)perché non ti piacciono i 10M in ingresso? Non è una domanda polemica, vorrei solo capire il criterio.
2)perché C1 meglio ceramico piccolo piuttosto che elettrolitico? Sui 9V va bene l'elettrolitico grosso?
3)Mi spiegheresti il funzionamento dei 100k a GND sull'uscita? Non capisco il significato di "polarizzare l'uscita in continua a 0V" come mi era stato detto qualche pag. fa.
Per il guadagno quanto potrei farlo guadagnare?
1)perché non ti piacciono i 10M in ingresso? Non è una domanda polemica, vorrei solo capire il criterio.
2)perché C1 meglio ceramico piccolo piuttosto che elettrolitico? Sui 9V va bene l'elettrolitico grosso?
3)Mi spiegheresti il funzionamento dei 100k a GND sull'uscita? Non capisco il significato di "polarizzare l'uscita in continua a 0V" come mi era stato detto qualche pag. fa.
Per il guadagno quanto potrei farlo guadagnare?
1
voti
Partiamo dall'inizio perché c'è qualcosa che mi sfugge.
Domanda secca e vorrei avere una risposta precisa: a cosa dovrebbe servire il circuito in questione?
Non mi dire che deve fare il buffer o altre cose, spiegami come lo utilizzerete in pratica ed i risultati che vorreste ottenere.
Domanda secca e vorrei avere una risposta precisa: a cosa dovrebbe servire il circuito in questione?
Non mi dire che deve fare il buffer o altre cose, spiegami come lo utilizzerete in pratica ed i risultati che vorreste ottenere.
"La follia sta nel fare sempre la stessa cosa aspettandosi risultati diversi".
"Parla soltanto quando sei sicuro che quello che dirai è più bello del silenzio".
Rispondere è cortesia, ma lasciare l'ultima parola ai cretini è arte.
"Parla soltanto quando sei sicuro che quello che dirai è più bello del silenzio".
Rispondere è cortesia, ma lasciare l'ultima parola ai cretini è arte.
-

TardoFreak
73,9k 8 12 13 - -EY Legend-

- Messaggi: 15754
- Iscritto il: 16 dic 2009, 11:10
- Località: Torino - 3° pianeta del Sistema Solare
0
voti
La funzione che dovrebbe avere è quella di semplice buffer posto ad inizio catena, oppure da mettere tra due pedali per adattare l'impedenza tra due pedali che si caricano a vicenda nel modo sbagliato (vedasi crybaby con fuzz vintage posto dopo).
Come risultato vorrei che il fuzz del bassista smettesse di far casino (cosa che già fa col circuito postato nel primo post, con impedenza di uscita sui 20k però), e che il chitarrista possa recuperare quegli alti e quella brillantezza del suono che dopo aver attraversato cavi+catena effetti vanno persi, rispetto alla semplice chitarra collegata all'ampli.
Tutto questo vorrei che fosse realizzato col minor rumore possibile ovviamente e con i migliori accorgimenti del caso per avere un circuito di qualità che non abbia problemi particolari, fischi o cose del genere.
Come risultato vorrei che il fuzz del bassista smettesse di far casino (cosa che già fa col circuito postato nel primo post, con impedenza di uscita sui 20k però), e che il chitarrista possa recuperare quegli alti e quella brillantezza del suono che dopo aver attraversato cavi+catena effetti vanno persi, rispetto alla semplice chitarra collegata all'ampli.
Tutto questo vorrei che fosse realizzato col minor rumore possibile ovviamente e con i migliori accorgimenti del caso per avere un circuito di qualità che non abbia problemi particolari, fischi o cose del genere.
39 messaggi
• Pagina 3 di 4 • 1, 2, 3, 4
Chi c’è in linea
Visitano il forum: Nessuno e 26 ospiti

Elettrotecnica e non solo (admin)
Un gatto tra gli elettroni (IsidoroKZ)
Esperienza e simulazioni (g.schgor)
Moleskine di un idraulico (RenzoDF)
Il Blog di ElectroYou (webmaster)
Idee microcontrollate (TardoFreak)
PICcoli grandi PICMicro (Paolino)
Il blog elettrico di carloc (carloc)
DirtEYblooog (dirtydeeds)
Di tutto... un po' (jordan20)
AK47 (lillo)
Esperienze elettroniche (marco438)
Telecomunicazioni musicali (clavicordo)
Automazione ed Elettronica (gustavo)
Direttive per la sicurezza (ErnestoCappelletti)
EYnfo dall'Alaska (mir)
Apriamo il quadro! (attilio)
H7-25 (asdf)
Passione Elettrica (massimob)
Elettroni a spasso (guidob)
Bloguerra (guerra)

