Cos'è ElectroYou | Login Iscriviti

ElectroYou - la comunità dei professionisti del mondo elettrico

regolatore di tensione esploso

Elettronica lineare e digitale: didattica ed applicazioni

Moderatori: Foto Utentecarloc, Foto Utenteg.schgor, Foto UtenteBrunoValente, Foto UtenteIsidoroKZ

0
voti

[1] regolatore di tensione esploso

Messaggioda Foto Utentedean95 » 18 giu 2016, 18:32

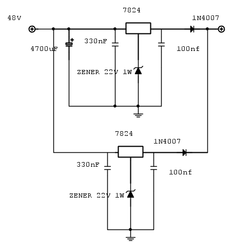
Salve a tutti,ho realizzato questo circuito,prendendo spunto da un articolo di Nuova elettronica (alimentatore stabilizzato 70/72V 3A ) e modificandolo,sostituendo la coppia di transistor di bypass ( per aumentare la corrente disponibile) con un ulteriore circuito 7824 in parallelo..

L'intento era quello di alimentare il PLASMA TWEETER,dopo qualche secondo uno dei due regolatori è letteralmente esploso,mentre l'altro è passato a miglior vita senza fiatare :D



aldilà della bontà del circuito( immagino che la soluzione con transistor di bypass sia la migliore),qualcuno saprebbe spiegarmi il motivo?
ipotesi di back emf penso di escluderli perché i due diodi 1n4007 oltre a garantire che nessuno dei due regolatori assorba la corrente dell'altro,ha Peak Repetitive Reverse Voltage di ben 1000V..o non c'entra nulla ? grazie mille
Avatar utente
Foto Utentedean95
262 1 5 8
Sostenitore
Sostenitore
 
Messaggi: 954
Iscritto il: 20 ago 2010, 17:21

2
voti

[2] Re: regolatore di tensione esploso

Messaggioda Foto UtenteBrianz » 18 giu 2016, 18:48

Dal foglio dati di LM7824
https://www.fairchildsemi.com/datasheets/LM/LM7824.pdf

Absolute maximum ratings

Input voltage 40V
Avatar utente
Foto UtenteBrianz
5.828 5 10
CRU - Account cancellato su Richiesta utente
 
Messaggi: 858
Iscritto il: 24 mar 2016, 11:27

0
voti

[3] Re: regolatore di tensione esploso

Messaggioda Foto Utentedean95 » 18 giu 2016, 19:09

il diodo zener dovrebbe " fare da partitore" quindi in teoria 22V li regola lo zener e il resto il 7824...avevo inizialmente alimentato il singolo 7824 con relativo zener,avevo fatto alcune prove e ha funzionato senza problemi...evidentemente c'è qualcosa che non va,quando lo collego in parallelo...
Ultima modifica di Foto Utentealev il 19 giu 2016, 7:58, modificato 1 volta in totale.
Motivazione: Rimosso quoting inutile
Avatar utente
Foto Utentedean95
262 1 5 8
Sostenitore
Sostenitore
 
Messaggi: 954
Iscritto il: 20 ago 2010, 17:21

1
voti

[4] Re: regolatore di tensione esploso

Messaggioda Foto UtenteBrianz » 18 giu 2016, 19:30

I 78xx non sono floating come il 317.

La soluzione deve essere differente:
http://www.st.com/content/ccc/resource/ ... 000444.pdf
fig.21
Avatar utente
Foto UtenteBrianz
5.828 5 10
CRU - Account cancellato su Richiesta utente
 
Messaggi: 858
Iscritto il: 24 mar 2016, 11:27

1
voti

[5] Re: regolatore di tensione esploso

Messaggioda Foto UtenteCandy » 18 giu 2016, 20:05

Difficile a dirsi perche`, ma, se lo schema che posti e` veritiero ed omettendo di analizzare tutti i possibili errori, c'e` anche da dire che: la distribuzione della corrente fatta in quel modo non e` affatto scontata, quindi, uno dei due regolatori ha surriscaldato molto, apppunto, potendo espolodere. Il secondo lo ha seguito entro i pochi secondi successivi. Lo zener montato sul terminale 2 non e` detto che lavori bene, al limite la tensione sul 2 dovrebbe essere superiore a 22 V, non inferiore.
Se poi hai anche fatto errori di montaggio, e` giusto che sia esploso.

Ma, in generale, tutto lo schema e` una boiata, inutile perderci tempo sopra.
Avatar utente
Foto UtenteCandy
32,5k 7 10 13
CRU - Account cancellato su Richiesta utente
 
Messaggi: 10123
Iscritto il: 14 giu 2010, 22:54

0
voti

[6] Re: regolatore di tensione esploso

Messaggioda Foto Utentedean95 » 18 giu 2016, 20:08

Difficile a dirsi perche`, ma, se lo schema che posti e` veritiero ed omettendo di analizzare tutti i possibili errori, c'e` anche da dire che: la distribuzione della corrente fatta in quel modo non e` affatto scontata, quindi, uno dei due regolatori ha surriscaldato molto, apppunto, potendo espolodere. Il secondo lo segue entro i pochi secondi successivi.


l'ho realizzato così com'è.. :D

eppure devo dire che i due regolatori erano freddi..ma non avevano anche la protezione termica? #-o

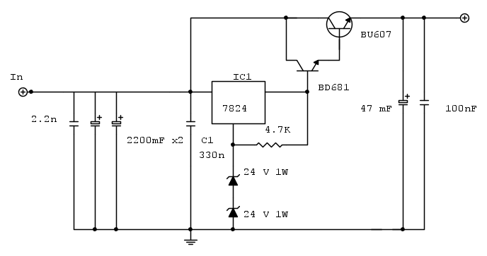
in origine il circuito ( senza resistenze d'uscita per limitare il corto-circuito) era questo:


secondo voi,concettualmente è migliore quello della figura 21 del DS oppure anche questo potrebbe andare?
per il dimensionamento,aprirò un nuovo thread.. grazie.
Avatar utente
Foto Utentedean95
262 1 5 8
Sostenitore
Sostenitore
 
Messaggi: 954
Iscritto il: 20 ago 2010, 17:21

1
voti

[7] Re: regolatore di tensione esploso

Messaggioda Foto UtenteCandy » 18 giu 2016, 20:23

Nel tuo schema la tensione di uscita non ha un valore noto, ma puo` oscillare di alcuni volt. Il regolatore diventa del tutto inutile.
Avatar utente
Foto UtenteCandy
32,5k 7 10 13
CRU - Account cancellato su Richiesta utente
 
Messaggi: 10123
Iscritto il: 14 giu 2010, 22:54

0
voti

[8] Re: regolatore di tensione esploso

Messaggioda Foto UtenteFedericoSibona » 19 giu 2016, 9:27

In effetti, se la tensione di input è 48 Vac, raddrizzata e livellata sarà circa 67 Vcc. Non puoi pretendere di avere in uscita 70 Vcc stabilizzati dal regolatore, che oltretutto avrà una sua caduta di tensione ;-)

Nel tuo primo circuito penso che , in caso di cortocircuito sull'uscita, si presentino comunque i 67 V tra input ed output dell'integrato, ben fuori specifica. E può essere che la scarica nel plasma sia assimilabile ad un cortocircuito.
Avatar utente
Foto UtenteFedericoSibona
5.022 3 5 8
Master
Master
 
Messaggi: 3951
Iscritto il: 19 mar 2013, 11:43

0
voti

[9] Re: regolatore di tensione esploso

Messaggioda Foto Utentedean95 » 19 giu 2016, 15:52

dimenticavo,nell'articolo,era richiesto un trasformatore 220 V con secondario 65V 4A ( penso siano i volt efficaci)...no no,il progetto del plasma tweeter richiede giusto un paio di ampere impulsivi :D

nel progetto , si ponevano in uscita due resistori in parallelo da 0.27 ohm 1W per scongiurare cortocircuiti indesiderati..
Ultima modifica di Foto Utentealev il 19 giu 2016, 17:27, modificato 1 volta in totale.
Motivazione: Rimosso quoting totale messaggio precedente
Avatar utente
Foto Utentedean95
262 1 5 8
Sostenitore
Sostenitore
 
Messaggi: 954
Iscritto il: 20 ago 2010, 17:21

1
voti

[10] Re: regolatore di tensione esploso

Messaggioda Foto UtenteBrunoValente » 19 giu 2016, 16:31

I 7824 possono andare in parallelo, ma devi metterli proprio in parallelo pin to pin.

Se uno dei due regola l'uscita ad una tensione leggermente diversa dall'altro allora, per basse correnti di carico, ne lavora uno solo, quello con tensione di uscita maggiore, l'altro non eroga corrente perché quello che lavora gli tiene la tensione in uscita leggermente più alta di quanto serve per farlo iniziare a regolare. In ogni caso nessuna corrente strana circola tra l'uno e l'altro, si comportano già come se avessero un diodo in uscita.

Quando la corrente di carico supera il valore massimo per il quale il regolatore che sta lavorando inizia ad andare in protezione, cioè appena inizia ad abbassare la tensione di uscita, ecco che l'altro inizia a condurre.

Morale della favola: per correnti di carico inferiori al valore massimo a cui vanno in protezione ne lavora solo uno, per correnti maggiori fino al doppio di quel valore il primo eroga costantemente una corrente di valore pari al massimo che può permettersi e il secondo quello che manca per arrivare alla corrente richiesta dal carico, per correnti superiori al doppio del valore a cui vanno in protezione allora entrambi si siedono ed iniziano ad abbassare la tensione di uscita.

In tutto questo deve essere smaltito il calore altrimenti vanno in protezione termica.

Per alzare la tensione di uscita oltre 24 V puoi mettere lo zener (uno solo o due in serie, non come li hai messi tu) ma serve anche la resistenza da 4.7k tra l'uscita e il catodo dello zener.

Aggiungerei un diodo tipo 1N4002 tra ingresso e uscita, ovviamente con il catodo verso l'ingresso, per evitare che allo spegnimento gli elettrolitici in uscita, se ci sono, possano polarizzare l'uscita ad una tensione maggiore di quella di ingresso che i regolatori non gradiscono affatto.

ovviamente, con l'aggiunta dello zener, se prelevi troppa corrente dall'uscita e li mandi entrambi in protezione, allora capita che la tensione tra ingresso e uscita supera il valore massimo, che per il 7824 mi pare sia una quarantina di volt e schiattano.
Avatar utente
Foto UtenteBrunoValente
39,6k 7 11 13
G.Master EY
G.Master EY
 
Messaggi: 7796
Iscritto il: 8 mag 2007, 14:48

Prossimo

Torna a Elettronica generale

Chi c’è in linea

Visitano il forum: Nessuno e 62 ospiti