-In basso in rosso non capisco che elemento circuitale è segnato?
Sto usando Chrome e non vedo parti in rosso a
http://www.webalice.it/crapellavittorio ... _0-30V.gif
-Nell'articolo c'è scritto che gli Ampere minimi sono 85mA,
Tutti i circuiti hanno una corrente minima di stabilità. I lineari ne risentono meno degli smps. Si può risolvere aggiungendo una resistenza in parallelo all'uscita.
-Non vedo il ponte di diodi
a http://www.webalice.it/crapellavittorio ... _0-30V.gif
è collegato dopo il trasformatore principale
A http://www.webalice.it/crapellavittorio ... 200_st.gif
è ovviamente sottinteso assieme al trasformatore
-Come si potrebbe aggiungere la regolazione fine di tensione e corrente?
Come già detto da edgar i multigiri sono la cosa più comoda. Se no si usa un pot di valore x e uno di x/10 in serie. Però sulla corrente solitamente non serve.
[Progetto] Alimentatore da banco
Moderatore:
brabus
0
voti
Perdonami
Brianz, stavo parlando con
marco438 del circuito presente nell'articolo postato da lui, per la precisione questo: http://www.electroyou.it/fidocad/cache/ ... a6a6_3.png di cui non mi sono chiare varie cose.
Non voglio scatenare una "guerra" ma secondo voi quale circuito merita realizzare? A me interesserebbe prima di tutto capirlo un circuito, per ora ci sono dei lati oscuri.
Non voglio scatenare una "guerra" ma secondo voi quale circuito merita realizzare? A me interesserebbe prima di tutto capirlo un circuito, per ora ci sono dei lati oscuri.
0
voti
Visto.
A me sembra un relè che abilita l'uscita solo quando è presente la tensione negativa. Evidentemente non c'è stabilità senza questa o mentre questa cresce. Mi pare una pezza; eviterei schemi che mettono relè del genere. Ma è idea personale.
Inoltre, sempre a mio parere, si aggiunge una resistenza serie per la misura amperometrica che si potrebbe fare sulla R2, ovviamente alimentando gli strumenti con due tensioni separate. Aggiungere un piccolo trafo a due secondari e relativa circuiteria non è certo un problema rispetto al resto del circuito.
Comunque è sempre un parere personale: i mv di caduta sull' amperometro possono essere anche tollerati.
Ovviamente è utile sentire il parere di marco438
A me sembra un relè che abilita l'uscita solo quando è presente la tensione negativa. Evidentemente non c'è stabilità senza questa o mentre questa cresce. Mi pare una pezza; eviterei schemi che mettono relè del genere. Ma è idea personale.
Inoltre, sempre a mio parere, si aggiunge una resistenza serie per la misura amperometrica che si potrebbe fare sulla R2, ovviamente alimentando gli strumenti con due tensioni separate. Aggiungere un piccolo trafo a due secondari e relativa circuiteria non è certo un problema rispetto al resto del circuito.
Comunque è sempre un parere personale: i mv di caduta sull' amperometro possono essere anche tollerati.
Ovviamente è utile sentire il parere di marco438
-

Brianz
5.828 5 10 - CRU - Account cancellato su Richiesta utente
- Messaggi: 858
- Iscritto il: 24 mar 2016, 11:27
0
voti
Aldilà dei commenti sulla bontà della soluzione, dai quali mi astengo causa incompetenza, non riesco proprio a capirne il funzionamento.
Quando si eccita il relè? E quando si eccita porta i -5V del regolatore di tensione negativa sull'ingresso non invertente dell'operazione, giusto? Se si, con quale scopo?
Oltretutto mi rimane oscura la parte di regolazione in corrente, qualcuno sarebbe cosi gentile da illuminarmi?
Quando si eccita il relè? E quando si eccita porta i -5V del regolatore di tensione negativa sull'ingresso non invertente dell'operazione, giusto? Se si, con quale scopo?
Oltretutto mi rimane oscura la parte di regolazione in corrente, qualcuno sarebbe cosi gentile da illuminarmi?
0
voti
Quando si eccita il relè?
Il relè si eccita quanto la sezione del -5V arriva ad un valore adeguato.
E quando si eccita porta i -5V del regolatore di tensione negativa sull'ingresso non invertente dell'operazione, giusto?
Proprio no. Guarda dove sta il contatto e vedi chiaramente cosa fa.
Se si, con quale scopo?
Dato che è no, allo scopo che ho indicato prima
La regolazione di corrente avviene con l'IC2A che misura la cdt sulla R2 e agisce sul pin 2 dell' L200 che l'ingresso di limitazione. Questo permette di usare una R2 piccola.
Il relè si eccita quanto la sezione del -5V arriva ad un valore adeguato.
E quando si eccita porta i -5V del regolatore di tensione negativa sull'ingresso non invertente dell'operazione, giusto?
Proprio no. Guarda dove sta il contatto e vedi chiaramente cosa fa.
Se si, con quale scopo?
Dato che è no, allo scopo che ho indicato prima
La regolazione di corrente avviene con l'IC2A che misura la cdt sulla R2 e agisce sul pin 2 dell' L200 che l'ingresso di limitazione. Questo permette di usare una R2 piccola.
-

Brianz
5.828 5 10 - CRU - Account cancellato su Richiesta utente
- Messaggi: 858
- Iscritto il: 24 mar 2016, 11:27
0
voti
Hai ragione, ora ho compreso il discorso del relè, leggendo anche i post relativi al thread ;)
Quando si eccita il relè si chiude l'uscita e viceversa quando si diseccita l'uscita si apre, risolvendo problemi allo spegnimento di cui ho letto nel thread.
Sto cominciando a capire per il controllo di corrente! Per quanto riguarda IC2b non ne capisco molto l'utilità, capisco il senso del rail negativo per scendere a 0V, ma non l'uso del secondo operazionale.
In ogni caso questo alimentatore arriva fino a 15V e non 30V come vorrei io, cambiando semplicemente il trasfo di entrata non cambierebbero tutti i calcoli fatti rendendo praticamente vano un progetto cosi raffinato?
Oltretutto molte soluzioni sono state scelte in virtù di non cambiare il trasfo originale, che poteva erogare una corrente limitata, mi chiedo quindi se sia utile riusare un circuito del genere per scopi diversi, e quanto sia facile adattarlo mantenendone le buone prestazioni.
Quando si eccita il relè si chiude l'uscita e viceversa quando si diseccita l'uscita si apre, risolvendo problemi allo spegnimento di cui ho letto nel thread.
Sto cominciando a capire per il controllo di corrente! Per quanto riguarda IC2b non ne capisco molto l'utilità, capisco il senso del rail negativo per scendere a 0V, ma non l'uso del secondo operazionale.
In ogni caso questo alimentatore arriva fino a 15V e non 30V come vorrei io, cambiando semplicemente il trasfo di entrata non cambierebbero tutti i calcoli fatti rendendo praticamente vano un progetto cosi raffinato?
Oltretutto molte soluzioni sono state scelte in virtù di non cambiare il trasfo originale, che poteva erogare una corrente limitata, mi chiedo quindi se sia utile riusare un circuito del genere per scopi diversi, e quanto sia facile adattarlo mantenendone le buone prestazioni.
0
voti
Quando ho proposto quel circuito, intendevo il circuito di base che, in quella occasione particolare, e' stato modificato secondo le esigenze del momento.
Il circuito di base puo' andare bene anche per tensioni superiori senza essere stravolto, basta mettere un trasformatore adeguato.
Logicamente, piu' aumenta la massima tensione d'uscita e quindi l'escursione di tensione (0/30V) maggiori sono i problemi dissipativi conseguenti.
Il circuito di base puo' andare bene anche per tensioni superiori senza essere stravolto, basta mettere un trasformatore adeguato.
Logicamente, piu' aumenta la massima tensione d'uscita e quindi l'escursione di tensione (0/30V) maggiori sono i problemi dissipativi conseguenti.
marco
0
voti
...arriva fino a 15V e non 30V come vorrei
Ci sono numerosi altri schemi 0-30. Basta sceglierne uno.
...Oltretutto molte soluzioni sono state scelte in virtù di non cambiare il trasfo originale,...
E cosa vuol dire questo? Il trasformatore come può essere "originale"? Userai il trasformatore che serve all'applicazione. Comunque, per un alimentatore da 30V 5A il trasformatore sarà praticamente lo stesso in tutti gli schemi comuni.
...che poteva erogare una corrente limitata...
Se hai già un trasformatore con certe caratteristiche e devi usare quello, l'alimentatore si dovrà adattare al trasformatore, ovvio. Se hai bisogno più corrente/tensione acquisterai un trasformatore adatto.
...mi chiedo quindi se sia utile riusare un circuito del genere per scopi diversi,
Ovvero? quali sono questi scopi a cui si dovrebbe adattare uno schema progettato per essere un alimentatore variabile?
Domande:
- quali alimentatori hai realizzato prima di questo?
- sei in grado di realizzare quello dello schema in discussione? Non dico "capirlo" al 100%, solo trasformare lo schema in componenti saldati su un cs, mettere i semiconduttori su opportuni dissipatori, ecc?
After both answers we can continue the discussion.
Ci sono numerosi altri schemi 0-30. Basta sceglierne uno.
...Oltretutto molte soluzioni sono state scelte in virtù di non cambiare il trasfo originale,...
E cosa vuol dire questo? Il trasformatore come può essere "originale"? Userai il trasformatore che serve all'applicazione. Comunque, per un alimentatore da 30V 5A il trasformatore sarà praticamente lo stesso in tutti gli schemi comuni.
...che poteva erogare una corrente limitata...
Se hai già un trasformatore con certe caratteristiche e devi usare quello, l'alimentatore si dovrà adattare al trasformatore, ovvio. Se hai bisogno più corrente/tensione acquisterai un trasformatore adatto.
...mi chiedo quindi se sia utile riusare un circuito del genere per scopi diversi,
Ovvero? quali sono questi scopi a cui si dovrebbe adattare uno schema progettato per essere un alimentatore variabile?
Domande:
- quali alimentatori hai realizzato prima di questo?
- sei in grado di realizzare quello dello schema in discussione? Non dico "capirlo" al 100%, solo trasformare lo schema in componenti saldati su un cs, mettere i semiconduttori su opportuni dissipatori, ecc?
After both answers we can continue the discussion.
-

Brianz
5.828 5 10 - CRU - Account cancellato su Richiesta utente
- Messaggi: 858
- Iscritto il: 24 mar 2016, 11:27
0
voti
Certo che ci sono numerosi altri schemi, stavo parlando di quello proposto da
marco438 che è stato attentamente progettato in un thread lunghissimo a partire da una scatola con determinate dimensioni e qualche componente (tra cui il trasfo) che non si voleva cambiare, quindi che imponeva certi limiti di progettazione.
Per scopi diversi intendo che essendo la corrente di picco di mezzo A più alta, e la tensione il doppio esatto, visti tutti i calcoli "raffinati" che sono stati fatti per quel progetto in particolare, mi chiedevo se non valesse la pena rifare un progetto da zero, oppure cambiare lo schema di riferimento. Non tutti gli schemi sono "scalabili" all'infinito, e da ciò che ho capito quello schema li ha dei limiti abbastanza evidenti, come la necessità di usare un relè.
Mi chiedevo quindi se fosse un buon schema di riferimento da cui partire oppure meglio partire da uno diverso.
Comunque sono in grado di fare tutto ciò che hai detto senza alcun problema.
P.S: come avevo scritto in un post poco sopra ho già realizzato un classico alimentatore variabile da pochi V con il classico LM317 in configurazione standard o quasi.
Per scopi diversi intendo che essendo la corrente di picco di mezzo A più alta, e la tensione il doppio esatto, visti tutti i calcoli "raffinati" che sono stati fatti per quel progetto in particolare, mi chiedevo se non valesse la pena rifare un progetto da zero, oppure cambiare lo schema di riferimento. Non tutti gli schemi sono "scalabili" all'infinito, e da ciò che ho capito quello schema li ha dei limiti abbastanza evidenti, come la necessità di usare un relè.
Mi chiedevo quindi se fosse un buon schema di riferimento da cui partire oppure meglio partire da uno diverso.
Comunque sono in grado di fare tutto ciò che hai detto senza alcun problema.
P.S: come avevo scritto in un post poco sopra ho già realizzato un classico alimentatore variabile da pochi V con il classico LM317 in configurazione standard o quasi.
0
voti
Nella progettazione di qualsiasi alimentatore variabile, si parte da uno schema di principio per poi adattarlo alle proprie esigenze.
Tu hai richiesto un variabile da 0 a 30V ed una corrente limitabile con un massimo di 5A e lo schema proposto, con le dovute varianti e' adatto allo scopo.
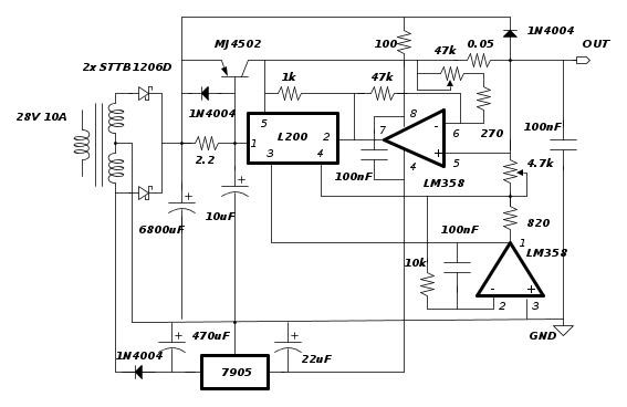
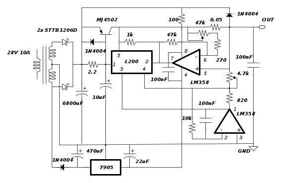
Quindi, se intendi continuare su questa strada e tralasciando alcune particolarita' che si sono rese necessarie per quel progetto, ti consiglio di partire da questo schema:
poi, in corso d'opera e se si rendera' necessario, potremo apportare qualche variante.
Diversamente, cerca tu qualche schema e proponilo e vedremo di esprimere giudizi in merito.
Mi chiedo peraltro se tu ti renda conto dei costi che andrai ad incontrare per una realizzazione simile che saranno senza dubbio superiori a quelli di un prodotto finito nuovo e garantito.
Ti dico questo perche' il solo trasformatore necessario al progetto, potrebbe avere un costo di circa 40 euro.

Tu hai richiesto un variabile da 0 a 30V ed una corrente limitabile con un massimo di 5A e lo schema proposto, con le dovute varianti e' adatto allo scopo.
Quindi, se intendi continuare su questa strada e tralasciando alcune particolarita' che si sono rese necessarie per quel progetto, ti consiglio di partire da questo schema:
poi, in corso d'opera e se si rendera' necessario, potremo apportare qualche variante.
Diversamente, cerca tu qualche schema e proponilo e vedremo di esprimere giudizi in merito.
Mi chiedo peraltro se tu ti renda conto dei costi che andrai ad incontrare per una realizzazione simile che saranno senza dubbio superiori a quelli di un prodotto finito nuovo e garantito.
Ti dico questo perche' il solo trasformatore necessario al progetto, potrebbe avere un costo di circa 40 euro.

marco
Chi c’è in linea
Visitano il forum: Nessuno e 4 ospiti

Elettrotecnica e non solo (admin)
Un gatto tra gli elettroni (IsidoroKZ)
Esperienza e simulazioni (g.schgor)
Moleskine di un idraulico (RenzoDF)
Il Blog di ElectroYou (webmaster)
Idee microcontrollate (TardoFreak)
PICcoli grandi PICMicro (Paolino)
Il blog elettrico di carloc (carloc)
DirtEYblooog (dirtydeeds)
Di tutto... un po' (jordan20)
AK47 (lillo)
Esperienze elettroniche (marco438)
Telecomunicazioni musicali (clavicordo)
Automazione ed Elettronica (gustavo)
Direttive per la sicurezza (ErnestoCappelletti)
EYnfo dall'Alaska (mir)
Apriamo il quadro! (attilio)
H7-25 (asdf)
Passione Elettrica (massimob)
Elettroni a spasso (guidob)
Bloguerra (guerra)



