
[Progetto] Alimentatore da banco
Moderatore:
brabus
1
voti
Scusate se al momento non posso intervenire nel thread ma da quattro giorni la linea ADSL fa i capricci e, quando presente, e' lentissima e non mi permette di inviare messaggi; e' dalle otto di stamattina che cerco di scrivere ed inviare questo post e rettificare il precedente e spero che sia la volta buona.
diaretto nell'attesa segui i consigli di
GuidoB che e' gentilmente intervenuto; spero di farmi vivo al piu' presto.


marco
0
voti
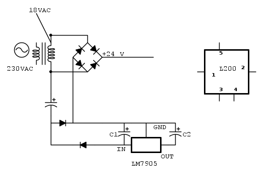
Ho rifatto lo schema come suggerito da
GuidoB, col clamper negativo e il raddrizzatore di tensione.
Spero vada bene, l'unico dubbio è sulla polarità di C1.
Spero vada bene, l'unico dubbio è sulla polarità di C1.
0
voti
Ti confermo che il circuito è corretto e puoi ottenere la tensione di -5 V rispetto a massa.
Big fan of ⋮ƎlectroYou! Ausili per disabili e anziani su ⋮ƎlectroYou
Caratteri utili: À È É Ì Ò Ó Ù α β γ δ ε η θ λ μ π ρ σ τ φ ω Ω º ª ² ³ √ ∛ ∜ ₀ ₁ ₂ ₃ ₄ ₅ ₆ ∃ ∄ ∆ ∈ ∉ ± ∓ ∾ ≃ ≈ ≠ ≤ ≥
Caratteri utili: À È É Ì Ò Ó Ù α β γ δ ε η θ λ μ π ρ σ τ φ ω Ω º ª ² ³ √ ∛ ∜ ₀ ₁ ₂ ₃ ₄ ₅ ₆ ∃ ∄ ∆ ∈ ∉ ± ∓ ∾ ≃ ≈ ≠ ≤ ≥
0
voti
Allora, ora che abbiamo incluso il rail negativo col clamper e il raddrizzatore possiamo andare avanti, ringraziando
marco438 e
GuidoB per l'aiuto.
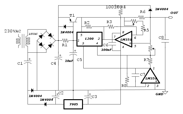
Ecco lo schema proposto, ho tenuto solo i componenti già dimensionati che non fosse necessario modificare, tutti gli altri sono da scegliere.
Per quanto riguarda il condensatore di livellamento, se uso la formula
con
e
ottengo
approssimabili a
per sicurezza.
Se utilizzo invece la formula
con
e scelgo
ottengo
.
Cosa ne dite? La seconda formula mi sembra esagerata sinceramente, ma probabilmente è perché la tensione di ripple di 1V è eccessivamente restrittiva, dico bene?
La seconda cosa che mi premerebbe calcolare è la resistenza R1, che decide quanta corrente spetta all'L200 e quanta corrente spetta al transistor di potenza.
Per me, dati i soli 3A totali si potrebbe destinare all'L200 solo 200mA e dare i restanti 2,8A da gestire al transistor (e sennò che ci sta a fare?
)
P.S: noto che le due resistenze tra i pin 5 e 2 dell'L200 sono messe semplicemente in serie, credo che sia un errore e che debba essere preso il loro centro sul pin 2.
Errore corretto in entrambi gli schemi.
Ecco lo schema proposto, ho tenuto solo i componenti già dimensionati che non fosse necessario modificare, tutti gli altri sono da scegliere.
Per quanto riguarda il condensatore di livellamento, se uso la formula
con
e
ottengo
approssimabili a
per sicurezza.Se utilizzo invece la formula
con
e scelgo
ottengo
.Cosa ne dite? La seconda formula mi sembra esagerata sinceramente, ma probabilmente è perché la tensione di ripple di 1V è eccessivamente restrittiva, dico bene?
La seconda cosa che mi premerebbe calcolare è la resistenza R1, che decide quanta corrente spetta all'L200 e quanta corrente spetta al transistor di potenza.
Per me, dati i soli 3A totali si potrebbe destinare all'L200 solo 200mA e dare i restanti 2,8A da gestire al transistor (e sennò che ci sta a fare?
P.S: noto che le due resistenze tra i pin 5 e 2 dell'L200 sono messe semplicemente in serie, credo che sia un errore e che debba essere preso il loro centro sul pin 2.
Errore corretto in entrambi gli schemi.
1
voti
Nonostante le difficolta' di connessione che persistono, sono riuscito a correggere l'errore in schema.
Per quanto attiene i valori dei componenti, anche se cambia la corrente massima, e' mio parere che debbano mantenersi quelli in schema di base.
Sentiamo comunque anche il parere di altri e di
GuidoB.
Per quanto attiene i valori dei componenti, anche se cambia la corrente massima, e' mio parere che debbano mantenersi quelli in schema di base.
Sentiamo comunque anche il parere di altri e di
marco
0
voti
Ottimo per la correzione
Comunque vorrei capire in merito alle due formule quale sia la migliore e quale tensione di ripple è accettabile avere, per me si può anche usare un condensatore da 6800uF, nessun problema, solo che vorrei capire il perché (ovvio che, in questo caso, più è meglio
).
Per quanto riguarda R1 col valore di 22ohm quanta corrente passa sull'L200? Sull'application notes dell'L200 (pag.13) è presente una formula per calcolarla, ma non capisco come vanno scelti alcuni parametri.

Sul datasheet assegna però dei valori di Vbe e Ib che non riesco a comprendere.
EDIT: per l'MJ4502 la Vbe dovrebbe essere 0.8-0.9V con Ic=3A circa, quello che non riesco a capire è come ricavare la corrente di base.
Comunque vorrei capire in merito alle due formule quale sia la migliore e quale tensione di ripple è accettabile avere, per me si può anche usare un condensatore da 6800uF, nessun problema, solo che vorrei capire il perché (ovvio che, in questo caso, più è meglio
Per quanto riguarda R1 col valore di 22ohm quanta corrente passa sull'L200? Sull'application notes dell'L200 (pag.13) è presente una formula per calcolarla, ma non capisco come vanno scelti alcuni parametri.

Sul datasheet assegna però dei valori di Vbe e Ib che non riesco a comprendere.
EDIT: per l'MJ4502 la Vbe dovrebbe essere 0.8-0.9V con Ic=3A circa, quello che non riesco a capire è come ricavare la corrente di base.
0
voti
l valore della resistenza e' di 2.2 ohm (2W nel tuo caso) e non 22; ho corretto in schema.
Per quanto attiene i calcoli, puoi vedere in questo articolo; e' relativo al LM317 ma il discorso non cambia.

Per quanto attiene i calcoli, puoi vedere in questo articolo; e' relativo al LM317 ma il discorso non cambia.

marco
0
voti
Perfetto, mi rimane però sempre un dubbio, come si suppone il guadagno del transistor? Nei calcoli viene scelto hfe=30, ma è un valore arbitrario? perché sennò i valori non sono unicamente determinati.
Per il condensatore di livellamento anche se la formula in articolo riporterebbe un valore di 2500uF possiamo anche usare 6800uF come da schema precedente.
Il potenziometro per la tensione penso che vada già bene con quei valori dato che il vecchio circuito aveva circa 18V come tensione di uscita.
Penso invece che ci sia bisogno di dimensionare R6 (la resistenza di collettore) e l'anello di regolazione della corrente, sbaglio?
GuidoB se potessi dare anche tu un parare sarebbe molto gradito, come anche quello di altri 
Per il condensatore di livellamento anche se la formula in articolo riporterebbe un valore di 2500uF possiamo anche usare 6800uF come da schema precedente.
Il potenziometro per la tensione penso che vada già bene con quei valori dato che il vecchio circuito aveva circa 18V come tensione di uscita.
Penso invece che ci sia bisogno di dimensionare R6 (la resistenza di collettore) e l'anello di regolazione della corrente, sbaglio?
0
voti
Per il condensatore di livellamento potrebbe anche andare bene 3300 μF in quanto gli integrati regolatori di tensione hanno un elevato PSRR (Power Supply Ripple Rejection), ma solitamente uso, come regola empirica, circa 2000 μF per amper massimi sul carico, quindi 6800 μF trovo che sia perfetto.
Comunque il limite inferiore al valore della capacità è dettato, come detto, dal ripple e quello superiore è dato dalla necessità di non stressare eccessivamente i componenti che devono caricare il condensatore all'accensione quando il condensatore per un certo tempo, seppur minimo, è quasi un cortocircuito.
In certi alimentatori in cui la differenza tra tensione raddrizzata e tensione di uscita non è molto superiore alla tensione minima di dropout del regolatore, è necessario porre attenzione che il condensatore di livellamento abbia capacità tale da non consentire, alle correnti richieste, che nelle valli dell'ondulazione (ripple) la tensione scenda sotto la minima richiesta dall'integrato per una efficiente regolazione.
In genere per l'HFE del transistor si assume, per i calcoli, un valore prossimo al minimo dichiarato per mettersi al riparo dalle tolleranze di produzione.
Comunque il limite inferiore al valore della capacità è dettato, come detto, dal ripple e quello superiore è dato dalla necessità di non stressare eccessivamente i componenti che devono caricare il condensatore all'accensione quando il condensatore per un certo tempo, seppur minimo, è quasi un cortocircuito.
In certi alimentatori in cui la differenza tra tensione raddrizzata e tensione di uscita non è molto superiore alla tensione minima di dropout del regolatore, è necessario porre attenzione che il condensatore di livellamento abbia capacità tale da non consentire, alle correnti richieste, che nelle valli dell'ondulazione (ripple) la tensione scenda sotto la minima richiesta dall'integrato per una efficiente regolazione.
In genere per l'HFE del transistor si assume, per i calcoli, un valore prossimo al minimo dichiarato per mettersi al riparo dalle tolleranze di produzione.
-

FedericoSibona
5.022 3 5 8 - Master

- Messaggi: 3951
- Iscritto il: 19 mar 2013, 11:43
Chi c’è in linea
Visitano il forum: Nessuno e 0 ospiti

Elettrotecnica e non solo (admin)
Un gatto tra gli elettroni (IsidoroKZ)
Esperienza e simulazioni (g.schgor)
Moleskine di un idraulico (RenzoDF)
Il Blog di ElectroYou (webmaster)
Idee microcontrollate (TardoFreak)
PICcoli grandi PICMicro (Paolino)
Il blog elettrico di carloc (carloc)
DirtEYblooog (dirtydeeds)
Di tutto... un po' (jordan20)
AK47 (lillo)
Esperienze elettroniche (marco438)
Telecomunicazioni musicali (clavicordo)
Automazione ed Elettronica (gustavo)
Direttive per la sicurezza (ErnestoCappelletti)
EYnfo dall'Alaska (mir)
Apriamo il quadro! (attilio)
H7-25 (asdf)
Passione Elettrica (massimob)
Elettroni a spasso (guidob)
Bloguerra (guerra)





