Cos'è ElectroYou | Login Iscriviti

ElectroYou - la comunità dei professionisti del mondo elettrico

[Progetto] Alimentatore da banco

Progettazione collaborativa: dall'idea alla formazione del gruppo di lavoro per la realizzazione di un prodotto finito.

Moderatore: Foto Utentebrabus

0
voti

[51] Re: [Progetto] Alimentatore da banco

Messaggioda Foto Utentediaretto » 29 giu 2016, 16:05

Ottime spiegazioni! Riflettevo appunto sul fatto che se il ripple in ingresso fa scendere la tensione sotto quella che si sta chiedendo in uscita, si avrà in uscita una tensione di cattiva qualità, con un elevato ripple.

Con 6800uF si ha un ripple di circa 4,4V che sottratti ai 23,5V circa dopo il ponte danno un valore di 19V che permette di ottenere 18V puliti, oltretutto non scordiamoci che userò un toroidale, che dovrebbe essere un po' più "robusto" in quanto ad efficienza rispetto a un trasformatore a pacco di lamelle.

Per l'hfe immaginavo che si scegliesse un valore in quel senso, però se poi il transistor ha effettivamente un hfe molto diverso ci si trova con valori diversi, oppure il transistor lavorerà col valore di hfe imposto? Mi sfugge questa cosa #-o
Avatar utente
Foto Utentediaretto
26 1 5
Frequentatore
Frequentatore
 
Messaggi: 141
Iscritto il: 27 apr 2016, 20:09

0
voti

[52] Re: [Progetto] Alimentatore da banco

Messaggioda Foto Utentemarco438 » 29 giu 2016, 18:03

l'hfe puo' variare, a parte quanto scritto nel datasheet, anche da transistor a transistor dello stesso tipo; il calcolo e' quindi necessariamente approssimato e non credo che se calcoleremo 200mA a carico del regolatore e poi questi risulteranno 250 o 300, fara' molta differenza. :D

P.S. Con il trasformatore che ti ho indicato, dovresti ottenere tranquillamente i 18V.
marco
Avatar utente
Foto Utentemarco438
37,1k 7 11 13
-EY Legend-
-EY Legend-
 
Messaggi: 16323
Iscritto il: 24 mar 2010, 15:09
Località: Versilia

0
voti

[53] Re: [Progetto] Alimentatore da banco

Messaggioda Foto Utentediaretto » 30 giu 2016, 12:24

Ecco appunto, mi confondevo col guadagno del mosfet, che si può effettivamente imporre a seconda della rete circuitale.

Per il resto l'anello di controllo della corrente va adattato come valori? (Perlomeno il potenziometro immagino di si), oltretutto mi piacerebbe capire come funzionano e cosa fanno di preciso i due operazionali, se qualcuno avesse voglia di farmi capire, anche qualche link andrebbe bene :mrgreen:

Vedo che lavorano in modalità di amplificatori differenziali, configurazione che non conosco bene.

EDIT: mi sa che ho detto una cavolata perché noto solo ora che gli opamp lavorantro entrambi ad anello chiuso! :oops:
Avatar utente
Foto Utentediaretto
26 1 5
Frequentatore
Frequentatore
 
Messaggi: 141
Iscritto il: 27 apr 2016, 20:09

0
voti

[54] Re: [Progetto] Alimentatore da banco

Messaggioda Foto Utentediaretto » 1 lug 2016, 15:25

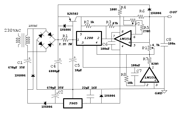
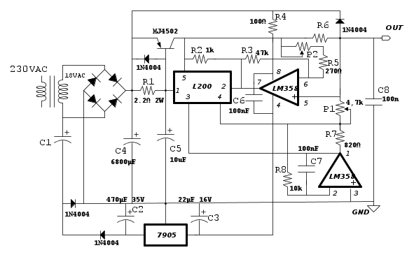
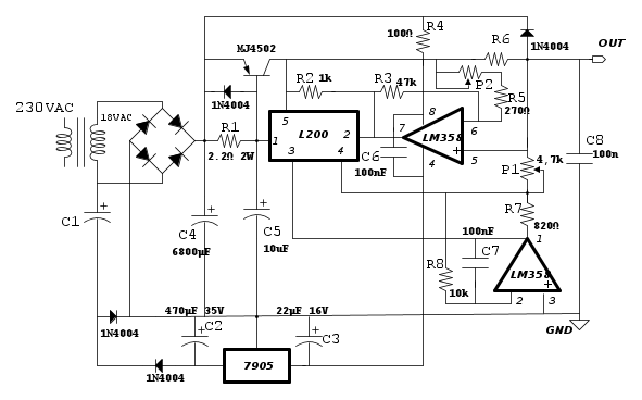
Mi rispondo da solo :lol:

Allora, schema con la tensione negativa ed i valori "standard":



Ora, bisogna discutere di varie questioni:

1)Il potenziometro P2 di regolazione della corrente va adeguato in modo da arrivare a 3A massimi, quale è la formula che fornisce la corrente massima in funzione della resistenza del potenziometro?

2)La resistenza R6 stessa, cioè quella di carico del transistor, va dimensionata insieme al potenziometro oppure no? Nel secondo caso 0,1ohm e 5W penso che vada bene come da progetto.

3)Il condensatore C1 che serve per il fissatore di tensione (o clamper) di che valore deve essere?

4)Come si risolve il problema che si era presentato nell'altro topic, in merito all'uscita che schizza a 20V dovuto alla fluttuazione del ramo negativo, la soluzione tramite relay mi sembra quantomeno "artigianale", io preferirei qualcosa di più serio anche se si dovesse complicare il progetto a tutto vantaggio delle prestazioni a me va bene.

P.S: a questo punto mi sento in dovere di chiamare in causa Foto UtenteBrunoValente, Foto UtenteFedericoSibona e Foto Utentebrabus, se disponibili gradirei il vostro parere, in quanto stiamo usando uno schema che è praticamente vostro!
Avatar utente
Foto Utentediaretto
26 1 5
Frequentatore
Frequentatore
 
Messaggi: 141
Iscritto il: 27 apr 2016, 20:09

0
voti

[55] Re: [Progetto] Alimentatore da banco

Messaggioda Foto UtenteGuidoB » 2 lug 2016, 9:18

diaretto ha scritto:3)Il condensatore C1 che serve per il fissatore di tensione (o clamper) raddoppiatore di tensione di che valore deve essere?

Per raddoppiare la tensione C1 dovrebbe essere "molto maggiore" di C2. A te però non serve raddoppiare, ma ottenere una tensione negativa pari anche a meno della metà della tensione di picco del trasformatore. Quindi un valore di C1 pari a C2 è più che adeguato.

Ad eliminare il ripple e stabilizzare a -5 V ci penserà il 7905.

Ho modificato leggermente il circuito del raddoppiatore, cambiando il collegamento del catodo di un diodo. Così è un pelino più efficiente, anche se in questo caso in realtà non serve...

diaretto ha scritto:4)Come si risolve il problema che si era presentato nell'altro topic, in merito all'uscita che schizza a 20V dovuto alla fluttuazione del ramo negativo, la soluzione tramite relay mi sembra quantomeno "artigianale", io preferirei qualcosa di più serio anche se si dovesse complicare il progetto a tutto vantaggio delle prestazioni a me va bene.

Non riesco a ritrovare l'altro topic (se puoi mettere un link al punto in cui si parla del problema sarebbe d'aiuto).

Comunque un diodo in parallelo al condensatore sull'uscita del 7905, inserito come indicato, dovrebbe agganciare la tensione almeno a massa, nell'attesa che il raddoppiatore vada a regime con la tensione negativa.

È bene che il condensatore all'uscita del 7905 non sia elettrolitico, perché potrebbe essere sottoposto a tensione inversa, sia pur piccola e per una frazione di secondo. Un ceramico da 10 μF dovrebbe andar bene, si trova facilmente. Il datasheet richiede almeno 1 μF elettrolitico al tantalio (ESR bassa) o 25 μF elettrolitico all'alluminio (ESR più alta), ma non dice niente dei ceramici. Dato che i ceramici hanno un'ESR ancora più bassa degli elettrolitici al tantalio, si potrebbe aggiungere ESR esplicitamente con una resistenza in serie, ma non credo sia necessario. Sentiamo il parere di gente più esperta.

Una soluzione alternativa al relè potrebbe essere un monostabile che mantiene disabilitato l'alimentatore per il tempo necessario perché le varie tensioni vadano a regime. Però non saprei dove e se si può inserire nello schema proposto.
Big fan of ƎlectroYou!       Ausili per disabili e anziani su ƎlectroYou
Caratteri utili: À È É Ì Ò Ó Ù α β γ δ ε η θ λ μ π ρ σ τ φ ω Ω º ª ² ³ √ ∛ ∜ ₀ ₁ ₂ ₃ ₄ ₅ ₆ ∃ ∄ ∆ ∈ ∉ ± ∓ ∾ ≃ ≈ ≠ ≤ ≥
Avatar utente
Foto UtenteGuidoB
17,8k 7 12 13
G.Master EY
G.Master EY
 
Messaggi: 2809
Iscritto il: 3 mar 2011, 16:48
Località: Madrid

0
voti

[56] Re: [Progetto] Alimentatore da banco

Messaggioda Foto Utentediaretto » 2 lug 2016, 9:51

Il topic in questione dovrebbe essere questo, ti riporto il messaggio specifico di brabus che solleva il problema: viewtopic.php?f=48&t=49005&start=20#p460556

Per quanto riguarda C3 ottimo, cercherò un ceramico di quella taglia! Semmai anche un poliestere potrebbe andare bene?

EDIT: per quanto riguarda i regolatori e l'ESR ho trovato questo:

"Yes, both some negative and most LDO regulators are sensitive to ESR range- too high or too low and some will or may oscillate under some conditions. The LM780x is not an LDO regulator- it's actually quite difficult to convince it to oscillate. The LM790x, despite the similar name and the fact it's not an LDO is very easy to make oscillate (mostly because the output is taken from the collector of an NPN transistor rather than the emitter of a PNP as it would be if it was a true complementary part)."
Avatar utente
Foto Utentediaretto
26 1 5
Frequentatore
Frequentatore
 
Messaggi: 141
Iscritto il: 27 apr 2016, 20:09

0
voti

[57] Re: [Progetto] Alimentatore da banco

Messaggioda Foto UtenteGuidoB » 2 lug 2016, 10:09

Direi che anche un poliestere va bene, anche se più grosso e costoso. Magari ti basta da 1 μF. Ma sentiamo il parere di chi ne sa di più, anche Foto Utentebrabus nel circuito originale aveva lasciato l'elettrolitico all'alluminio senza troppe fisime... e anch'io da qualche parte ho letto che gli elettrolitici resistono a tensioni inverse purché non troppo alte e prolungate nel tempo, ma non ricordo più quanto alte e quanto prolungate.

Non ho visto relay nell'altro messaggio che indichi, ma piuttosto una soluzione basata sullo scaricare velocemente un condensatore di filtro allo spegnimento. Non so se lo stesso problema potrebbe presentarsi all'accensione con questo circuito, che è diverso per quanto riguarda l'alimentazione negativa. Qualche prova con l'oscilloscopio, o almeno un rivelatore di picco (diodo + condensatore + voltmetro digitale), potrebbe essere necessaria...
Big fan of ƎlectroYou!       Ausili per disabili e anziani su ƎlectroYou
Caratteri utili: À È É Ì Ò Ó Ù α β γ δ ε η θ λ μ π ρ σ τ φ ω Ω º ª ² ³ √ ∛ ∜ ₀ ₁ ₂ ₃ ₄ ₅ ₆ ∃ ∄ ∆ ∈ ∉ ± ∓ ∾ ≃ ≈ ≠ ≤ ≥
Avatar utente
Foto UtenteGuidoB
17,8k 7 12 13
G.Master EY
G.Master EY
 
Messaggi: 2809
Iscritto il: 3 mar 2011, 16:48
Località: Madrid

0
voti

[58] Re: [Progetto] Alimentatore da banco

Messaggioda Foto Utentediaretto » 2 lug 2016, 10:15

Ok, per il condensatore di uscita aspettiamo qualcun altro, anche se io concordo comunque per l'elettrolitico, da quello che ho letto nella mia (poca) esperienza dovrebbero resistere, anche se magari botte su botte a lungo andare potrebbero farlo guastare, ma rimetto il parere a chi ne sa più di me :ok:

Ma non si potrebbe mettere un diodo che non permette al condensatore di ricevere la tensione inversa? Perderemmo la caduta sul diodo, ma tanto a noi bastano -3V per far scendere l'uscita a 0V, il 7905 ci da -5V che anche togliendo la caduta sul diodo basterebbero.

Per quanto riguarda il relay la soluzione viene proposta qui: viewtopic.php?f=48&t=49005&start=30#p460897 e sarà poi quella definitivamente adottata, non so se nel nostro caso, essendoci il raddoppiatore di tensione, le cose possano cambiare.
Avatar utente
Foto Utentediaretto
26 1 5
Frequentatore
Frequentatore
 
Messaggi: 141
Iscritto il: 27 apr 2016, 20:09

0
voti

[59] Re: [Progetto] Alimentatore da banco

Messaggioda Foto UtenteGuidoB » 2 lug 2016, 16:01

diaretto ha scritto:Ma non si potrebbe mettere un diodo che non permette al condensatore di ricevere la tensione inversa? Perderemmo la caduta sul diodo, ma tanto a noi bastano -3V per far scendere l'uscita a 0V, il 7905 ci da -5V che anche togliendo la caduta sul diodo basterebbero.

Sì, si potrebbe aggiungere un diodo (o magari anche due in serie, visto che la caduta sul diodo si produce quando è percorso da un minimo di corrente) subito dopo l'elettrolitico (prima dell'altro diodo verso massa) col catodo verso il condensatore. Aiuterebbe a ridurre la tensione inversa sul condensatore, peraltro non superiore a 0,7 V grazie al diodo verso massa già presente.
Come già detto comunque potrebbe non essere necessario aggiungere altri diodi.

diaretto ha scritto:Per quanto riguarda il relay la soluzione viene proposta qui: viewtopic.php?f=48&t=49005&start=30#p460897 e sarà poi quella definitivamente adottata, non so se nel nostro caso, essendoci il raddoppiatore di tensione, le cose possano cambiare.

No, direi che la soluzione del relè, anche se non è il massimo dell'eleganza, è efficace anche in questo caso.
Big fan of ƎlectroYou!       Ausili per disabili e anziani su ƎlectroYou
Caratteri utili: À È É Ì Ò Ó Ù α β γ δ ε η θ λ μ π ρ σ τ φ ω Ω º ª ² ³ √ ∛ ∜ ₀ ₁ ₂ ₃ ₄ ₅ ₆ ∃ ∄ ∆ ∈ ∉ ± ∓ ∾ ≃ ≈ ≠ ≤ ≥
Avatar utente
Foto UtenteGuidoB
17,8k 7 12 13
G.Master EY
G.Master EY
 
Messaggi: 2809
Iscritto il: 3 mar 2011, 16:48
Località: Madrid

0
voti

[60] Re: [Progetto] Alimentatore da banco

Messaggioda Foto Utentediaretto » 2 lug 2016, 17:13

Ok, per ora lasciamo cosi, anche io penso che gli 0,7V che già sono tenuti dal diodo non dovrebbero creare problemi, aspettiamo il parere di altri.

Per il relè, se non ci sono altre soluzioni, a me va anche bene, pur se poco elegante.

Mi chiedevo se qualcuno potesse spiegarmi come funziona il meccanismo di controllo con i due operazionali, ho provato a ragionarci ma purtroppo le mie conoscenze non mi permettono un'analisi.
Per lo stesso motivo sarebbe molto utile se potessi sapere come dimensionare R6 e il pot. della corrente P2!
Avatar utente
Foto Utentediaretto
26 1 5
Frequentatore
Frequentatore
 
Messaggi: 141
Iscritto il: 27 apr 2016, 20:09

PrecedenteProssimo

Torna a Crowd Design

Chi c’è in linea

Visitano il forum: Nessuno e 14 ospiti