Cos'è ElectroYou | Login Iscriviti

ElectroYou - la comunità dei professionisti del mondo elettrico

[Progetto] Alimentatore da banco

Progettazione collaborativa: dall'idea alla formazione del gruppo di lavoro per la realizzazione di un prodotto finito.

Moderatore: Foto Utentebrabus

0
voti

[61] Re: [Progetto] Alimentatore da banco

Messaggioda Foto UtenteGuidoB » 3 lug 2016, 22:17

diaretto ha scritto:EDIT: per quanto riguarda i regolatori e l'ESR ho trovato o questo:

"Yes, both some negative and most LDO regulators are sensitive to ESR range- too high or too low and some will or may oscillate under some conditions. The LM780x is not an LDO regulator- it's actually quite difficult to convince it to oscillate. The LM790x, despite the similar name and the fact it's not an LDO is very easy to make oscillate (mostly because the output is taken from the collector of an NPN transistor rather than the emitter of a PNP as it would be if it was a true complementary part)."

Ho trovato sul datasheet Texas Instruments del 7905, a pag. 4 in fondo:
The bypass capacitors, (2.2μF on the input, 1.0μF on the output) should be ceramic or solid tantalum which have good high frequency characteristics. If aluminum electrolytics are used, their values should be 10μF or larger.
The bypass capacitors should be mounted with the shortest leads, and if possible, directly across the regulator terminals.

Quindi va bene in uscita un comune ceramico anche solo da 1 μF, e puoi risparmiare il diodo per proteggere l'elettrolitico.

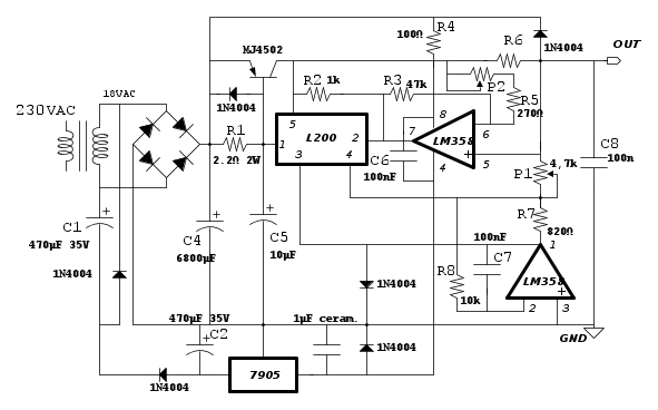
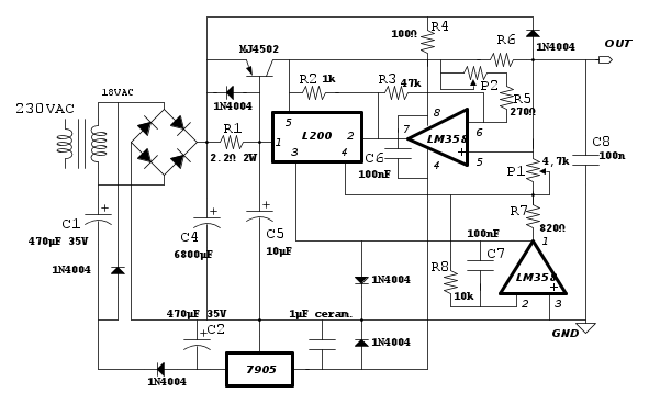
Aggiungerei anche un diodo dal piedino 3 dell'L200 a massa, così la tensione in quel punto non salirà mai troppo anche se l'operazionale o l'alimentazione negativa non fosse ancora a regime o si guastasse. Cortocircuitare a massa (anche attraverso un diodo) l'uscita dell'LM358 non dà problemi perché questo integrato lo sopporta (anche per tempo indefinito).

Non ci saranno aumenti di tensione da 20 V ma al massimo da 3 V, e anche questi saranno eliminati dal relè che inserirai.

Il circuito diventa quindi:
Big fan of ƎlectroYou!       Ausili per disabili e anziani su ƎlectroYou
Caratteri utili: À È É Ì Ò Ó Ù α β γ δ ε η θ λ μ π ρ σ τ φ ω Ω º ª ² ³ √ ∛ ∜ ₀ ₁ ₂ ₃ ₄ ₅ ₆ ∃ ∄ ∆ ∈ ∉ ± ∓ ∾ ≃ ≈ ≠ ≤ ≥
Avatar utente
Foto UtenteGuidoB
17,8k 7 12 13
G.Master EY
G.Master EY
 
Messaggi: 2809
Iscritto il: 3 mar 2011, 16:48
Località: Madrid

0
voti

[62] Re: [Progetto] Alimentatore da banco

Messaggioda Foto Utentediaretto » 3 lug 2016, 23:34

Perfetto! Ottimo! Mi ponevo però questa domanda: ma se il relè non è veloce, questo transistorio sull'uscita "passa" comunque, bisogna quindi adottare un relè che sia molto veloce?

Potrebbe essere utile a qualcosa utilizzare un diodo anche sull'uscita dell'alimentatore?

Per P2 e R6 come si dimensionano?
Avatar utente
Foto Utentediaretto
26 1 5
Frequentatore
Frequentatore
 
Messaggi: 141
Iscritto il: 27 apr 2016, 20:09

0
voti

[63] Re: [Progetto] Alimentatore da banco

Messaggioda Foto Utentediaretto » 4 lug 2016, 0:39

Mi rispondo da solo :lol: Ho trovato questo post di Foto Utentebrabus: viewtopic.php?f=48&t=49005&start=40#p461209 e se manteniamo tutti i valori tranne quello del potenziometro P2, abbiamo:

P_2=\frac{R_4\cdot R_2\cdot I_M-R_9\cdot V_{sc}+R_9\cdot R_2\cdot I_M}{V_{sc}-(R_2\cdot I_M)}

Mantenendo le altre con:(segno le resistenze con i valori che hanno nel disegno di brabus e non nel nostro schema) R_4=47k, R_9=270\Omega, R_2=0,05\Omega, V_{sc}=0,45V, I_M=3A

In questo modo otteniamo una corrente minima I_{min}=50mA e un potenziometro P_2=23230\Omega che possiamo approssimare a 25k\Omega.

Che ne dicono gli esperti? Tutto giusto o ho preso cantonate?

P.S: a questo punto abbiamo nota anche la nostra R6 che si otterebbe mettendo due resistenze da 0,1ohm 5W in parallelo.
Avatar utente
Foto Utentediaretto
26 1 5
Frequentatore
Frequentatore
 
Messaggi: 141
Iscritto il: 27 apr 2016, 20:09

0
voti

[64] Re: [Progetto] Alimentatore da banco

Messaggioda Foto UtenteFedericoSibona » 4 lug 2016, 8:09

Permettetemi una divagazione con un parere del tutto personale.
I resistori a zig-zag ed i transistor senza il cerchietto intorno trovo che rendano la lettura dello schema meno immediata ed in genere più incasinata, ma forse è solo questione di abitudine ;-)

Il relé serve solo per dare un ritardo al collegamento sulle boccole di uscita in modo che quando ciò avviene le tensioni nel circuito si siano stabilizzate e siano quelle corrette, quindi non serve che sia veloce. A parte il fatto che non ho notizia di relé elettromeccanici veloci, ma forse è una mia lacuna ;-)
Avatar utente
Foto UtenteFedericoSibona
5.022 3 5 8
Master
Master
 
Messaggi: 3951
Iscritto il: 19 mar 2013, 11:43

0
voti

[65] Re: [Progetto] Alimentatore da banco

Messaggioda Foto Utentediaretto » 4 lug 2016, 10:12

Magari se ho tempo mi metto a correggere lo schema usando il simbolo dei resistori europeo, anche io ho una preferenza per tale simbologia.

Detto questo, ma il relè non doveva servire allo spengimento, quando i condensatori del 7905, scaricandosi più velocemente del condensatore di livellamento principale, fanno schizzare l'uscita a 20V, come dice brabus qui: viewtopic.php?f=48&t=49005&start=20#p460556

e poi BrunoValente qui: viewtopic.php?f=48&t=49005&start=30#p460897

Prima si parla di un picco di 20V allo spengimento dell'alimentatore, poi si parla del relè che viene eccitato all'accensione solo quando si è sicuri che la tensione sia stabile sopra un certo valore. Cosa ha a che fare quindi con la tensione eccessiva allo spengimento?

C'è qualcosa che mi sfugge evidentemente. #-o

P.S: hai ragione per i relè elettromeccanici, infatti nel caso userei qualcosa a stato solido, ma vedrai che sto prendendo una cantonata io! :oops:
Avatar utente
Foto Utentediaretto
26 1 5
Frequentatore
Frequentatore
 
Messaggi: 141
Iscritto il: 27 apr 2016, 20:09

0
voti

[66] Re: [Progetto] Alimentatore da banco

Messaggioda Foto UtenteFedericoSibona » 4 lug 2016, 10:47

diaretto ha scritto: Detto questo, ma il relè non doveva servire allo spengimento

Hai ragione, non mi ero riletto il thread iniziale fidandomi della mia memoria :oops:
Credo che la funzione di esclusione dei transitori di accensione e spegnimento si potrebbe ottenere con un interruttore standby sul cavo di una delle boccole di uscita.
All'accensione, con stanby aperto, accendi l'alimentatore e poi chiudi lo standby, allo spegnimento prima apri lo standby e poi spegni l'alimentatore. C'è anche il vantaggio che all'accensione, con alimentatore acceso e standby aperto, puoi leggere che tensione è presente sulle boccole e così evitare il rischio di alimentare il circuito sotto test con una tensione non idonea impostata in precedenza ;-)
Avatar utente
Foto UtenteFedericoSibona
5.022 3 5 8
Master
Master
 
Messaggi: 3951
Iscritto il: 19 mar 2013, 11:43

0
voti

[67] Re: [Progetto] Alimentatore da banco

Messaggioda Foto Utentediaretto » 4 lug 2016, 10:50

Ok, ma allora sbaglio o il relè non serve a eliminare il problema di salita della tensione allo spengimento, per come è stato implementato in quel thread? Che confusione #-o

Comunque si potrebbe implementare una soluzione del genere con pulsante di "standby", buona idea, in ogni caso ho intenzione di inserire strumenti voltmetro-amperometro per avere la tensione-corrente impostata visualizzabile in ogni istante, infatti andranno aggiunti nel circuito.
Avatar utente
Foto Utentediaretto
26 1 5
Frequentatore
Frequentatore
 
Messaggi: 141
Iscritto il: 27 apr 2016, 20:09

0
voti

[68] Re: [Progetto] Alimentatore da banco

Messaggioda Foto UtenteFedericoSibona » 4 lug 2016, 11:02

diaretto ha scritto:Ok, ma allora sbaglio o il relè non serve a eliminare il problema di salita della tensione allo spengimento, per come è stato implementato in quel thread? Che confusione #-o

Nessuna confusione, dai retta a Bruno ed Alberto che ne sanno più di me (ed anche del diavolo) ed hanno spiegato bene il fenomeno dei condensatori di bassa capacità che si scaricano prima di quello grosso di livellamento ;-)

diaretto ha scritto: in ogni caso ho intenzione di inserire strumenti voltmetro-amperometro per avere la tensione-corrente impostata visualizzabile in ogni istante

Forse non mi sono spiegato: può succedere che uno colleghi il circuito sotto test alle boccole e poi accenda l'alimentatore (pessima idea senza l'interruttore di standby, ma può succedere per distrazione) e, in tali condizioni, può succedere che l'impostazione della tensione dell'alimentatore non sia adeguata al circuito in test con la possibilità di danneggiarlo. Con lo standby puoi leggere e regolare la tensione senza averla ancora applicata al circuito in test collegato alle boccole.
Avatar utente
Foto UtenteFedericoSibona
5.022 3 5 8
Master
Master
 
Messaggi: 3951
Iscritto il: 19 mar 2013, 11:43

0
voti

[69] Re: [Progetto] Alimentatore da banco

Messaggioda Foto Utentediaretto » 4 lug 2016, 11:06

Ah beh certo hai perfettamente ragione! :ok: E per uno sbadatone come me è sicuramente un'ottima idea.

Quindi:

1)Ok al relè 5V-5A o superiore.
2)Ok ad un pulsante di standby (da vedere come implementarlo)

Per il resto, qualcuno si potrebbe prendere la briga di controllare se la mia formula per calcolare il potenziometro sia corretta? Ho preso direttamente la seconda delle equazioni a sistema di Foto Utentebrabus, l'ho fatta risolvere a WolframAlpha per il valore del potenziometro, dopodichè ho applicato tutti i valori preesistenti delle altre resistenze, come ho scritto nel post.

A me parrebbe coerente il risultato, ma in queste cose non si sa mai! Qualche volenteroso per un controllo? :lol:
Avatar utente
Foto Utentediaretto
26 1 5
Frequentatore
Frequentatore
 
Messaggi: 141
Iscritto il: 27 apr 2016, 20:09

0
voti

[70] Re: [Progetto] Alimentatore da banco

Messaggioda Foto Utentediaretto » 5 lug 2016, 10:21

Ritorno nuovamente con uno schema aggiornato. Modifiche:

-Cambio simbolo resistori americani con simbolo IEC

-Assegnato valore ad R6 e al potenziometro della corrente P2 come da calcoli (vedere qui: viewtopic.php?f=1&t=64780&start=60#p658271) e sarei molto grato se qualcuno li controllasse! :mrgreen:

-Inserito relay 5V 8A (o superiore) normalmente aperto



Cosa manca:

-Implementazione di un pulsante di standby (si potrebbe collegare direttamente al ramo di alimentazione negativo? In questo modo quando il ramo non è alimentato non è alimentato nemmeno il relè e quindi l'uscita è aperta, oppure un banale interruttore a singolo polo sull'uscita?)

-Implementazione degli strumenti di misura voltmetro e amperometro digitali
Avatar utente
Foto Utentediaretto
26 1 5
Frequentatore
Frequentatore
 
Messaggi: 141
Iscritto il: 27 apr 2016, 20:09

PrecedenteProssimo

Torna a Crowd Design

Chi c’è in linea

Visitano il forum: Nessuno e 0 ospiti