diaretto ha scritto:EDIT: per quanto riguarda i regolatori e l'ESR ho trovato o questo:
"Yes, both some negative and most LDO regulators are sensitive to ESR range- too high or too low and some will or may oscillate under some conditions. The LM780x is not an LDO regulator- it's actually quite difficult to convince it to oscillate. The LM790x, despite the similar name and the fact it's not an LDO is very easy to make oscillate (mostly because the output is taken from the collector of an NPN transistor rather than the emitter of a PNP as it would be if it was a true complementary part)."
Ho trovato sul datasheet Texas Instruments del 7905, a pag. 4 in fondo:
The bypass capacitors, (2.2μF on the input, 1.0μF on the output) should be ceramic or solid tantalum which have good high frequency characteristics. If aluminum electrolytics are used, their values should be 10μF or larger.
The bypass capacitors should be mounted with the shortest leads, and if possible, directly across the regulator terminals.
Quindi va bene in uscita un comune ceramico anche solo da 1 μF, e puoi risparmiare il diodo per proteggere l'elettrolitico.
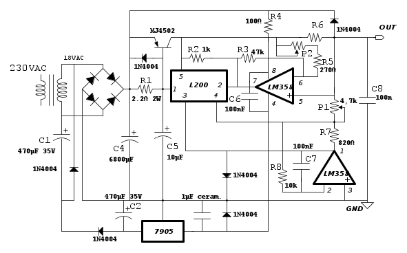
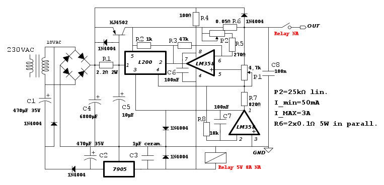
Aggiungerei anche un diodo dal piedino 3 dell'L200 a massa, così la tensione in quel punto non salirà mai troppo anche se l'operazionale o l'alimentazione negativa non fosse ancora a regime o si guastasse. Cortocircuitare a massa (anche attraverso un diodo) l'uscita dell'LM358 non dà problemi perché questo integrato lo sopporta (anche per tempo indefinito).
Non ci saranno aumenti di tensione da 20 V ma al massimo da 3 V, e anche questi saranno eliminati dal relè che inserirai.
Il circuito diventa quindi:

Elettrotecnica e non solo (admin)
Un gatto tra gli elettroni (IsidoroKZ)
Esperienza e simulazioni (g.schgor)
Moleskine di un idraulico (RenzoDF)
Il Blog di ElectroYou (webmaster)
Idee microcontrollate (TardoFreak)
PICcoli grandi PICMicro (Paolino)
Il blog elettrico di carloc (carloc)
DirtEYblooog (dirtydeeds)
Di tutto... un po' (jordan20)
AK47 (lillo)
Esperienze elettroniche (marco438)
Telecomunicazioni musicali (clavicordo)
Automazione ed Elettronica (gustavo)
Direttive per la sicurezza (ErnestoCappelletti)
EYnfo dall'Alaska (mir)
Apriamo il quadro! (attilio)
H7-25 (asdf)
Passione Elettrica (massimob)
Elettroni a spasso (guidob)
Bloguerra (guerra)






e un potenziometro
che possiamo approssimare a
.

E per uno sbadatone come me è sicuramente un'ottima idea.