Allora per alimentare l'opamp, posso usare la stessa tensione presa tra due/tre supercap senza regolatore o altro. Devo solo risistemare il riferimento, e la partizione resistiva per leggere la tensione sul supercap.
Grazie mille, mi rimetto al lavoro!
Banco di supercondensatori e circuiti di balancing
Moderatori:
carloc,
g.schgor,
BrunoValente,
IsidoroKZ
0
voti
Se può essere di sprone... Uno dei thread più interessanti che abbia letto finora. Veramente istruttivo e soprattutto BELLO!
Ciao
Piercarlo
Ciao
Piercarlo
0
voti
Grazie
Piercarlo, i veri dispenser di pazienza sono
IsidoroKZ e
AlbertoBianchi...GRAZIE ancora ad entrambi.
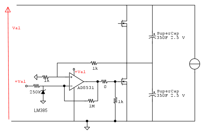
Intanto il prof mi ha detto che "L'utilizzo del regolatore 5V serve a rendere più prevedibile il controllo quando la tensione sui condensatori diventa troppo alta." e mi ha detto che potrebbe anche andare bene uno zener per limitare la tensione di alimentazione dell'opamp.
PS. come riferimento ad 1.2v sto usando un LM385 a 1.2v fissi
Intanto il prof mi ha detto che "L'utilizzo del regolatore 5V serve a rendere più prevedibile il controllo quando la tensione sui condensatori diventa troppo alta." e mi ha detto che potrebbe anche andare bene uno zener per limitare la tensione di alimentazione dell'opamp.
PS. come riferimento ad 1.2v sto usando un LM385 a 1.2v fissi
1
voti
Continuo a non vedere la necessita` di limitare la tensione di alimentazione dell'operazionale. La precisione della limitazione di tensione dipende dal riferimento (LM385 nel tuo caso), non dalla tensione di alimentazione.
La retroazione negativa, analogica, e` il collegamento (tramite partitore che devi mettere) fra tensione del supercap e ingresso non invertente. La resistenza che hai aggiunto non serve quasi a nulla perche' il riferimento di tensione e` a bassa impedenza.
Se proprio dovessi predisporre un circuito, senza fare nessun conto prima, proverei con una struttura del genere
QUella evidenziata in rosso e` la retroazione negativa globale, quella che tiene la tensione a 2.4V. Invece quella in rosso e` la compensazione locale, un loop interno, per calcolare la quale bisogna sapere le varie impedenze che ci sono in giro per il circuito e come si comporta l'operazionale.
La retroazione negativa, analogica, e` il collegamento (tramite partitore che devi mettere) fra tensione del supercap e ingresso non invertente. La resistenza che hai aggiunto non serve quasi a nulla perche' il riferimento di tensione e` a bassa impedenza.
Se proprio dovessi predisporre un circuito, senza fare nessun conto prima, proverei con una struttura del genere
QUella evidenziata in rosso e` la retroazione negativa globale, quella che tiene la tensione a 2.4V. Invece quella in rosso e` la compensazione locale, un loop interno, per calcolare la quale bisogna sapere le varie impedenze che ci sono in giro per il circuito e come si comporta l'operazionale.
Per usare proficuamente un simulatore, bisogna sapere molta più elettronica di lui
Plug it in - it works better!
Il 555 sta all'elettronica come Arduino all'informatica! (entrambi loro malgrado)
Se volete risposte rispondete a tutte le mie domande
Plug it in - it works better!
Il 555 sta all'elettronica come Arduino all'informatica! (entrambi loro malgrado)
Se volete risposte rispondete a tutte le mie domande
0
voti
IsidoroKZ ha scritto:...la compensazione locale, un loop interno, per calcolare la quale bisogna sapere le varie impedenze che ci sono in giro per il circuito e come si comporta l'operazionale.
Eccomi qui, dopo un po' di pausa. Come faccio a conoscere "le impedenze che ci sono in giro", devo estrarle dai datasheet?
comunque ho simulato un sistema con 4 condensatori simile al tuo (qui ce ne sono solamente due):
Il risultato è quello desiderato a regime (partendo da condensatori completamente scarichi) ma ho un andamento iniziale disturbato, la compensazione locale dovrebbe risolvere questo disturbo?


PS Nei plot sono rappresentate le tensioni ai capi dei quattro condensatori
0
voti
Sembra che sia instabile, ma bisognerebbe vedere com'e` fatta quella autoscillazione. Guarda l'uscita dell'operazionale per vedere se autoscilla.
La compensazione serve proprio a togliere quella instabilita`.
Le impedenze che ci sono in giro sono quelle capacitive del MOS, quella del condensatore e i componenti che metti tu. Quelle dell'operazionale praticamente non contano, tranne forse la sua resistenza di uscita che con la capacita` di ingresso del MOS forma un polo in piu` nell'anello di retroazione.
La compensazione serve proprio a togliere quella instabilita`.
Le impedenze che ci sono in giro sono quelle capacitive del MOS, quella del condensatore e i componenti che metti tu. Quelle dell'operazionale praticamente non contano, tranne forse la sua resistenza di uscita che con la capacita` di ingresso del MOS forma un polo in piu` nell'anello di retroazione.
Per usare proficuamente un simulatore, bisogna sapere molta più elettronica di lui
Plug it in - it works better!
Il 555 sta all'elettronica come Arduino all'informatica! (entrambi loro malgrado)
Se volete risposte rispondete a tutte le mie domande
Plug it in - it works better!
Il 555 sta all'elettronica come Arduino all'informatica! (entrambi loro malgrado)
Se volete risposte rispondete a tutte le mie domande
0
voti
0
voti
Buonasera!
Sono ancora vivo
Dopo quasi 2 mesi sono arrivate le PCB, ma ancora non i componenti. Intanto sto provando a montare i supercap, e fare delle semplici prove di carica e scarica, mantenendo sotto controllo le tensioni sui supercap

Vi aggiorno con qualche altra foto, e risultati dalle misure. Purtroppo non so se ci arriverò! Martedì 26 luglio c'è la discussione e proclamazione, quindi ho questa settimana di volata ed i componenti SMD non sono ancora arrivati!
Sono ancora vivo
Dopo quasi 2 mesi sono arrivate le PCB, ma ancora non i componenti. Intanto sto provando a montare i supercap, e fare delle semplici prove di carica e scarica, mantenendo sotto controllo le tensioni sui supercap

Vi aggiorno con qualche altra foto, e risultati dalle misure. Purtroppo non so se ci arriverò! Martedì 26 luglio c'è la discussione e proclamazione, quindi ho questa settimana di volata ed i componenti SMD non sono ancora arrivati!
0
voti
Tesi ultimata!
Siete i primi ad averla!!!!
Grazie veramente di cuore a tutti voi! Anche se il tempo non è stato dalla mia parte e il banco non si è realizzato per intero, almeno ho realizzato qualcosa.
https://mega.nz/#!bwMGWQib!Hvd9qHiVjQbs ... UdZ6SZzZGc
Siete i primi ad averla!!!!
Grazie veramente di cuore a tutti voi! Anche se il tempo non è stato dalla mia parte e il banco non si è realizzato per intero, almeno ho realizzato qualcosa.
https://mega.nz/#!bwMGWQib!Hvd9qHiVjQbs ... UdZ6SZzZGc
0
voti
Complimenti! E grazie per i ringraziamenti
, non e` la prima volta che finisco in una tesi
.
Quando discuti e quando ti proclamano?
Quando discuti e quando ti proclamano?
Per usare proficuamente un simulatore, bisogna sapere molta più elettronica di lui
Plug it in - it works better!
Il 555 sta all'elettronica come Arduino all'informatica! (entrambi loro malgrado)
Se volete risposte rispondete a tutte le mie domande
Plug it in - it works better!
Il 555 sta all'elettronica come Arduino all'informatica! (entrambi loro malgrado)
Se volete risposte rispondete a tutte le mie domande
Chi c’è in linea
Visitano il forum: Nessuno e 150 ospiti

Elettrotecnica e non solo (admin)
Un gatto tra gli elettroni (IsidoroKZ)
Esperienza e simulazioni (g.schgor)
Moleskine di un idraulico (RenzoDF)
Il Blog di ElectroYou (webmaster)
Idee microcontrollate (TardoFreak)
PICcoli grandi PICMicro (Paolino)
Il blog elettrico di carloc (carloc)
DirtEYblooog (dirtydeeds)
Di tutto... un po' (jordan20)
AK47 (lillo)
Esperienze elettroniche (marco438)
Telecomunicazioni musicali (clavicordo)
Automazione ed Elettronica (gustavo)
Direttive per la sicurezza (ErnestoCappelletti)
EYnfo dall'Alaska (mir)
Apriamo il quadro! (attilio)
H7-25 (asdf)
Passione Elettrica (massimob)
Elettroni a spasso (guidob)
Bloguerra (guerra)






