Perdonate la mia assenza ma purtroppo il lavori per il mio studio, gli stage e varie cose mi hanno assorbito parecchio tempo.
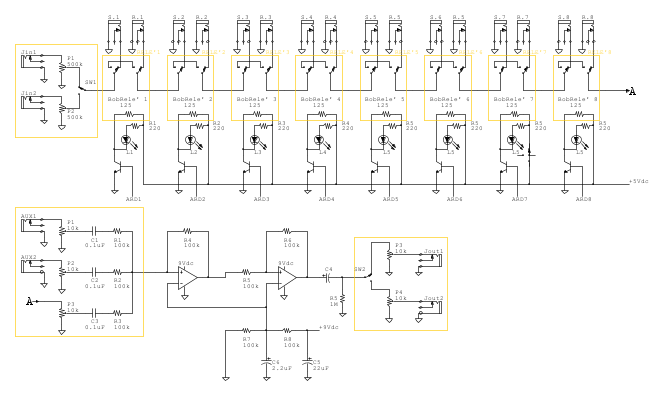
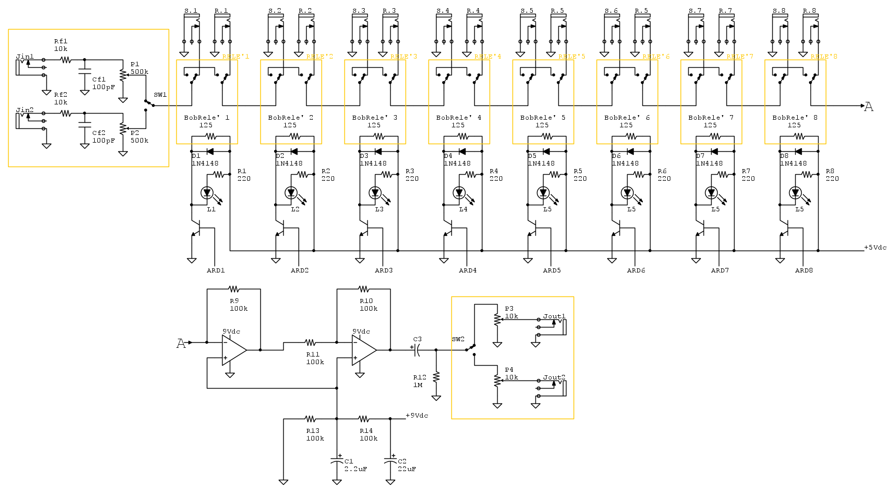
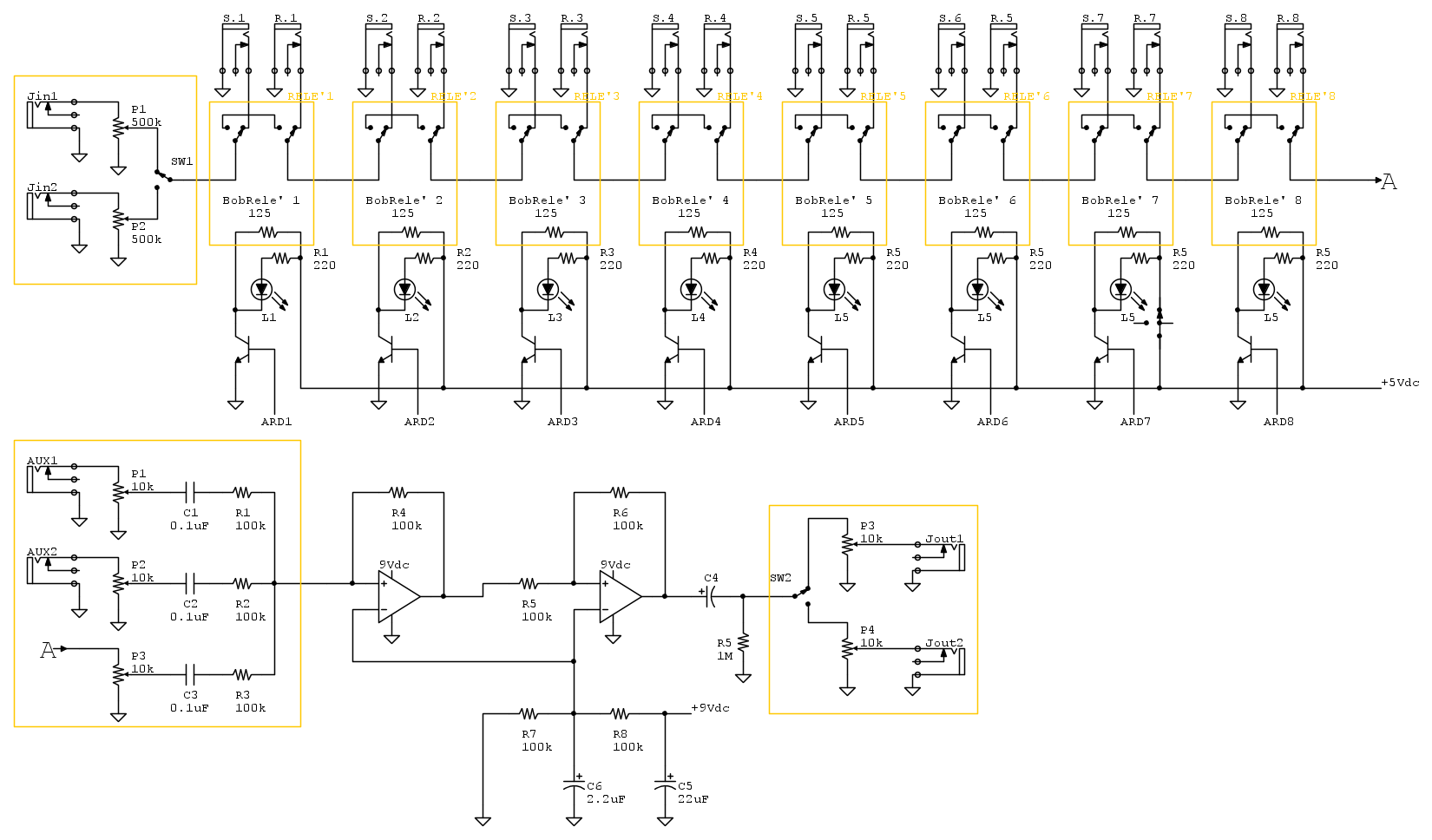
Volevo sottoporvi ad un'occhiata veloce il progetto nella sua "interezza", di una pedaliera looper di pedali effetto per chitarra, che volevo portare per la tesina dell'anno prossimo. Non sarà poi quello l'argomento ma non mi dispiaceva l'idea di portare qualcosa di materiale
Il progetto comprende:
- 2 ingressi selezionabili da un deviatore con relativi volumi;
- 8 send/return controllati a relè, ai quali verranno collegati i vari effetti e tutte controllate da Arduino;
- lo stadio "mixer" che però voglio togliere, ho notato che di pedali riverbero e delay con uscite wet ce n'è davvero pochi;
- di nuovo 2 uscite selezionabili da deviatore con relativi volumi.
Questo è stato pensato perché in una serata un chitarrista magari fa girare due chitarre e magari due amplificatori, ed un setup del genere dovrebbe consentirgli un cambio quasi immediato senza dover rifare tutti i volumi specialmente se magari si usano due chitarre completamente differenti come una single coil ed una humbucker.
Ora, avrei un paio di domande come ad esempio:
- in ingresso 500k di potenziometro bastano per un attenuazione quasi totale del segnale?
- ai send/return verranno collegati vari pedali, le quali impedenze non sono definite né definibili. Inserirne in un preset 5 (per esempio) di colpo potrebbe causare squilibri di impedenza all'amplificatore o addirittura alla chitarra?
- se la risposta alla domanda di prima è si, si potrebbero aggiungere dei buffer sui singoli send/return per risolvere?
Come avrete notato (sono sicuro che un particolare simile non vi sfugga) non ho nominato i transistor. Questo perché non ho ancora idea di quale transistor potrei piazzare li.. Più avanti lo guarderò ;)
Grazie
Ava

Elettrotecnica e non solo (admin)
Un gatto tra gli elettroni (IsidoroKZ)
Esperienza e simulazioni (g.schgor)
Moleskine di un idraulico (RenzoDF)
Il Blog di ElectroYou (webmaster)
Idee microcontrollate (TardoFreak)
PICcoli grandi PICMicro (Paolino)
Il blog elettrico di carloc (carloc)
DirtEYblooog (dirtydeeds)
Di tutto... un po' (jordan20)
AK47 (lillo)
Esperienze elettroniche (marco438)
Telecomunicazioni musicali (clavicordo)
Automazione ed Elettronica (gustavo)
Direttive per la sicurezza (ErnestoCappelletti)
EYnfo dall'Alaska (mir)
Apriamo il quadro! (attilio)
H7-25 (asdf)
Passione Elettrica (massimob)
Elettroni a spasso (guidob)
Bloguerra (guerra)




ma è proprio così che deve funzionare? Mi sto perdendo qualcosa?
