Cos'è ElectroYou | Login Iscriviti

ElectroYou - la comunità dei professionisti del mondo elettrico

Semplice trasmettitore FM

Telefonia, radio, TV, internet, reti locali...comandi a distanza

Moderatore: Foto Utentejordan20

0
voti

[1] Semplice trasmettitore FM

Messaggioda Foto Utentecoppolino » 2 set 2016, 22:55

Ciao a tutti! O_/

Dopo aver chiesto aiuto in questo forum per la realizzazione di un semplice circuito trasmettitore AM (al link http://www.electroyou.it/forum/viewtopic.php?f=36&t=64147) ora vorrei realizzare la stessa cosa ma con la modulazione FM.
So che non è legale trasmettere sulle frequenze FM 88-108 MHz, ma tale applicazione la vorrei rendere funzionale solamente per la mia stanza (come nel caso del circuito trasmettitore AM).

Per quanto riguarda il circuito per la trasmissione FM ho trovato questo sul web ma vorrei farvi qualche domanda proprio dal punto di vista circuitale in quanto la spiegazione del circuito l'ho trovata abbastanza completa.

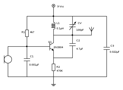
Schema:


Partiamo da quanto ho capito:
In pratica il condensatore variabile e l'induttanza insieme vanno a generare il segnale portante (la frequenza alla quale vado a trasmettere) mentre il microfono va a generare il segnale modulante (ovvero l'informazione da trasmettere).
Questi due segnali passando dal transistor (il segnale modulante dalla base e il segnale portante dal collettore) si "uniscono" andando a creare un segnale modulato.
Il segnale modulato poi andando sulla antenna,verrà irradiato dalla stessa e quindi verrà trasmesso il segnale su una radio ricevente sintonizzata.

I dubbi sono invece i seguenti:
Il condensatore C2 non ho ben capito che compito abbia, lavora sulla parte della frequenza negativa del segnale modulato?
E non ho ben capito la collocazione del condensatore C1 e C3 e del resistore R1(serve a proteggere la base) e R2 (un resistore in quel punto rispetto al transistor non si utilizza quando lavora come amplificatore?)

Grazie in anticipo per l'aiuto! :D
Ultima modifica di Foto Utentealev il 3 set 2016, 19:32, modificato 1 volta in totale.
Motivazione: Rimosso link immagine esterna; fatto schema FidoCadJ
Avatar utente
Foto Utentecoppolino
50 1 3
New entry
New entry
 
Messaggi: 55
Iscritto il: 31 mar 2016, 14:30

0
voti

[2] Re: Semplice trasmettitore FM

Messaggioda Foto Utentesetteali » 2 set 2016, 23:13

Il transistor è un oscillatore tra E & C con C2, accordato sulla bobina L1 ed il compensatore da 100pF per variare la frequenza.
R1 per polarizzare il transistor ed alimentare il microfono .
C1 per eliminare la RF in B.
C3 per filtrare la tensione di alimentazione dalla RF.

Dovrebbe essere giusto così :ok:
O_/
Alex
https://www.facebook.com/Elettronicaeelettrotecnica

<< vedi di pigliare arditamente in mano, il dizionario che ti suona in bocca,
se non altro è schietto e paesano.
(Giuseppe Giusti) <<
Avatar utente
Foto Utentesetteali
11,9k 5 5 9
Master
Master
 
Messaggi: 5921
Iscritto il: 15 dic 2013, 21:09

0
voti

[3] Re: Semplice trasmettitore FM

Messaggioda Foto Utentesetteali » 2 set 2016, 23:17

Sul fatto che non è giusto trasmettere in FM, è vero, ma lo fai in ambito di casa tua e non vai a coprire nessuna radio....con la tua potenza.
Perciò non ti preoccupare, piùttosto sarà difficile che tu trovi uno spazio libero, forse dovrai andare verso i limiti di banda.
O_/
Alex
https://www.facebook.com/Elettronicaeelettrotecnica

<< vedi di pigliare arditamente in mano, il dizionario che ti suona in bocca,
se non altro è schietto e paesano.
(Giuseppe Giusti) <<
Avatar utente
Foto Utentesetteali
11,9k 5 5 9
Master
Master
 
Messaggi: 5921
Iscritto il: 15 dic 2013, 21:09

0
voti

[4] Re: Semplice trasmettitore FM

Messaggioda Foto Utentecoppolino » 3 set 2016, 0:22

Il transistor oltre ad essere un oscillatore fra emettitore e collettore, funziona da modulatore?
Il condensatore C1 serve per eliminare RF (radiofrequenza) per far così arrivare il segnale modulante pulito sulla base del transistor?
Il resistore R2?
Avatar utente
Foto Utentecoppolino
50 1 3
New entry
New entry
 
Messaggi: 55
Iscritto il: 31 mar 2016, 14:30

0
voti

[5] Re: Semplice trasmettitore FM

Messaggioda Foto Utenteibra » 3 set 2016, 0:50

sì ma hai letto che la ricevente deve stare a mezzo metro dalla trasmittente?
Avatar utente
Foto Utenteibra
1.282 3 4 6
CRU - Account cancellato su Richiesta utente
 
Messaggi: 2100
Iscritto il: 15 lug 2015, 0:45

0
voti

[6] Re: Semplice trasmettitore FM

Messaggioda Foto Utentesetteali » 3 set 2016, 7:48

Giusto R2, qui c'è un errore di scrittura, hanno scritto 470Kohm sullo schema e 470 ohm sulla lista componenti.
Il valore giusto è 470 ohm e ha la funzione di collegare l'E a massa ed autopolarizzare il transistor.
Come dice ibra e come ti avevo accennato, non avrai una potenza da uscire dalla tua stanza, ma credo che per provare sia più che sufficiente.
Comunque, puoi sempre fare dei tentativi ed abbassare di valore R2, fino ad arrivare anche a 100 ohm e provare ad alimentare tutto il circuito anche a 12V.

Buon divertimento O_/
Alex
https://www.facebook.com/Elettronicaeelettrotecnica

<< vedi di pigliare arditamente in mano, il dizionario che ti suona in bocca,
se non altro è schietto e paesano.
(Giuseppe Giusti) <<
Avatar utente
Foto Utentesetteali
11,9k 5 5 9
Master
Master
 
Messaggi: 5921
Iscritto il: 15 dic 2013, 21:09

0
voti

[7] Re: Semplice trasmettitore FM

Messaggioda Foto Utentecoppolino » 3 set 2016, 9:52

sì ma hai letto che la ricevente deve stare a mezzo metro dalla trasmittente?

Sì lo ho letto ma mi è sembrato giusto precisare sin da subito le mie intenzioni :D

Il valore giusto è 470 ohm

Grazie per avermi fatto notare questo errore :D



Citando l'articolo del sito web linkato nei post precedenti:
The input audio signal from the mic is fed to the base of transistor which modulates the LC tank circuit carrier frequency in FM format.


Significa che il mio segnale portante entra dal collettore quando viene comandata la base dal segnale audio, e ciò mi va a creare in uscita un segnale in frequenza modulata,poiché la base va a comandare un segnale variabile in ingresso dal collettore.

Inoltre non mi è chiaro il ruolo del transistor a questo punto per quanto riguarda l'oscillatore...
la frequenza non viene generata dal condensatore variabile e dell'induttanza? Lui non ha solo il compito di "raccogliere" il segnale del circuito LC e del microfono? :?

Dal punto di vista circuitale invece vorrei avere chiarimenti per quanto riguarda l'induttanza.
Sempre citando il sito web:
6-7 turns using 26 guage copper wire

Facendo ricerche online ho letto che "guage" è un'unità di misura e indica il diametro del filo.
26 guage leggendo dalle tabelle di conversione sul web corrispondono a 0.404mm.
Quindi dovrei fare 6-7 spire a questo filo spesso 0.404mm ma quanto deve esse lunga l'intera induttanza?
Avatar utente
Foto Utentecoppolino
50 1 3
New entry
New entry
 
Messaggi: 55
Iscritto il: 31 mar 2016, 14:30

0
voti

[8] Re: Semplice trasmettitore FM

Messaggioda Foto Utentesetteali » 3 set 2016, 11:59

coppolino ha scritto:

Citando l'articolo del sito web linkato nei post precedenti:
The input audio signal from the mic is fed to the base of transistor which modulates the LC tank circuit carrier frequency in FM format.


Significa che il mio segnale portante entra dal collettore quando viene comandata la base dal segnale audio, e ciò mi va a creare in uscita un segnale in frequenza modulata,poiché la base va a comandare un segnale variabile in ingresso dal collettore.

Non entra dal collettore. Esce dal collettore. Il transistor oscilla tra Collettore ed Emettitore con C2 ( anche questo 4,7 pF no µF), ma se non ci fosse L1 con C, non funzionerebbe perché l'oscillazione andrebbe a massa attraverso l'alimentazione; perché L fa come da volano per immagazzinare la RF e con C opportunamente calcolato, accorda alla frequenza dell'oscillatore.
Ora hai una frequenza nella banda FM ed ancora non è modulata, ma c'è; mettendo ora un segnale di BF in Base, si fa variare l'oscillatore e quindi in antenna avrai una Frequenza Modulata, sulla frequenza che hai costruito L/C


Inoltre non mi è chiaro il ruolo del transistor a questo punto per quanto riguarda l'oscillatore...
la frequenza non viene generata dal condensatore variabile e dell'induttanza? Lui non ha solo il compito di "raccogliere" il segnale del circuito LC e del microfono? :?

Come sopra.....+ Il transistor oscilla ! perché viene fatto lavorare in modo che guadagni più di 1, la frequenza viene generata dal transistor con L/C che lo fanno lavorare alla frequenza di accordo; il microfono serve solo per modulare il transistor con l'audio.
Se non metti il microfono, o non parli, sintonizzandoti con la radio sul TX, sentiresti un punto dove è sparito il friscìo, quella è la tua portanteche poi ....parlerà :-)


Dal punto di vista circuitale invece vorrei avere chiarimenti per quanto riguarda l'induttanza.
Sempre citando il sito web:
6-7 turns using 26 guage copper wire

Facendo ricerche online ho letto che "guage" è un'unità di misura e indica il diametro del filo.
26 guage leggendo dalle tabelle di conversione sul web corrispondono a 0.404mm.
Quindi dovrei fare 6-7 spire a questo filo spesso 0.404mm ma quanto deve esse lunga l'intera induttanza?
Dal sito, non mi pare che vengano messi tutti i dati per la bobina, ma vogliono che tu li calcoli ( ma considera che io non so l'inglese e vado a vocaboli sparsi). Comunque, direi che ti debba avvolgere 6-7 spire di rame da 0,4 (circa, anche 0,5)su un diametro di 6 mm ( su una punta da trapano), lasci qualche mm in più di filo per saldarlo.
La bobina, siccome ha le spire distanziate ( vedi disegno) la puoi fare anche con del filo non isolato.
Io userei l'anima del cavo coassiale per TV che è di 1,15mm , a questo punto invece di 6/7 spire ne fai 8 .
Considera, che se le spire le tieni più distanziate, la frequenza si alza.
E si alza anche se aumenti il diametro delle spire ( come pure riducendone il n°


Spero di non averti confuso ancor di più, ma te chiedi.......
O_/
Alex
https://www.facebook.com/Elettronicaeelettrotecnica

<< vedi di pigliare arditamente in mano, il dizionario che ti suona in bocca,
se non altro è schietto e paesano.
(Giuseppe Giusti) <<
Avatar utente
Foto Utentesetteali
11,9k 5 5 9
Master
Master
 
Messaggi: 5921
Iscritto il: 15 dic 2013, 21:09

0
voti

[9] Re: Semplice trasmettitore FM

Messaggioda Foto Utentecoppolino » 3 set 2016, 12:08

Grazie :)
Ora provo ad analizzare nuovamente il circuito!
Avatar utente
Foto Utentecoppolino
50 1 3
New entry
New entry
 
Messaggi: 55
Iscritto il: 31 mar 2016, 14:30

0
voti

[10] Re: Semplice trasmettitore FM

Messaggioda Foto Utentealev » 3 set 2016, 19:45

Nota di moderazione

Foto Utentecoppolino, non sarebbe male, in futuro, che tu imparassi ad usare FidoCadJ in modo da inserire lo schema direttamente sul forum e consentire a tutti di avere lo schema sotto gli occhi e capire meglio le considerazioni sul funzionamento; non solo, FidoCadJ consente a tutti di apportare modifiche lo schema rendendole immediatamente visibili sul forum; per questa volta lo schema in FidoCadJ l'ho fatto io, ma in futuro dovresti provvedere tu

Foto Utentesetteali: ti prego di voler imparare a fare il quoting nei messaggi; quello che hai scritto nel messaggio [8] mi pare davvero eccessivo e non si capisce neanche chi dice cosa; ho evitato di modificarlo, perché avrei solo peggiorato la situazione
Avatar utente
Foto Utentealev
5.990 2 9 12
free expert
 
Messaggi: 6282
Iscritto il: 19 lug 2010, 14:38
Località: Altrove

Prossimo

Torna a Telecomunicazioni

Chi c’è in linea

Visitano il forum: Nessuno e 19 ospiti