Semplice trasmettitore FM
Moderatore:
jordan20
28 messaggi
• Pagina 2 di 3 • 1, 2, 3
0
voti
coppolino ha scritto: ...non mi è chiaro il ruolo del transistor a questo punto per quanto riguarda l'oscillatore...
la frequenza non viene generata dal condensatore variabile e dell'induttanza? Lui non ha solo il compito di "raccogliere" il segnale del circuito LC e del microfono?...

"Non farei mai parte di un club che accettasse la mia iscrizione" (G. Marx)
-

claudiocedrone
21,3k 4 7 9 - Master EY

- Messaggi: 15302
- Iscritto il: 18 gen 2012, 13:36
0
voti
Ma va bene così
Mi dispiace e cercherò di non incorre più in questo sbaglio, senz'altro ne farò altri,ma facciamone uno per volta.
Alex
https://www.facebook.com/Elettronicaeelettrotecnica
<< vedi di pigliare arditamente in mano, il dizionario che ti suona in bocca,
se non altro è schietto e paesano.
(Giuseppe Giusti) <<
https://www.facebook.com/Elettronicaeelettrotecnica
<< vedi di pigliare arditamente in mano, il dizionario che ti suona in bocca,
se non altro è schietto e paesano.
(Giuseppe Giusti) <<
2
voti
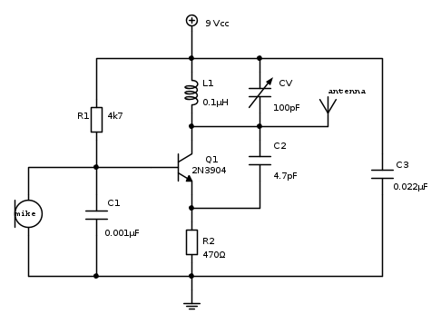
Buongiorno,
riporto lo schema con le correzioni sui valori di C2 ed R2.
riporto lo schema con le correzioni sui valori di C2 ed R2.
Alex
https://www.facebook.com/Elettronicaeelettrotecnica
<< vedi di pigliare arditamente in mano, il dizionario che ti suona in bocca,
se non altro è schietto e paesano.
(Giuseppe Giusti) <<
https://www.facebook.com/Elettronicaeelettrotecnica
<< vedi di pigliare arditamente in mano, il dizionario che ti suona in bocca,
se non altro è schietto e paesano.
(Giuseppe Giusti) <<
0
voti
L= 0,1 uH; C= 100 pF
F = 1/(6,28*Radq(L*C))= 1/(6,28*Radq(0,1*10^-6 * 100* 10^-12)) =1000*10^6 /(6,28*Radq(0,1 * 100)) = circa 50 MHz
I condensatori variabili hanno una escursione al massimo nel rapporto 1:10.
Per la banda FM 88-102 MHz, tenendo conto della influenza delle capacità parassite dell'antenna e del transistor e dei condensatori presenti: un condensatore variabile da 20, 30 o 50 pF massimi forse va ugualmente bene o meglio di quello indicato da 100 pF.
Il microfono deve essere piezoelettrico, forse uno electret è sufficientemente alimentato e anche lui va bene.

F = 1/(6,28*Radq(L*C))= 1/(6,28*Radq(0,1*10^-6 * 100* 10^-12)) =1000*10^6 /(6,28*Radq(0,1 * 100)) = circa 50 MHz
I condensatori variabili hanno una escursione al massimo nel rapporto 1:10.
Per la banda FM 88-102 MHz, tenendo conto della influenza delle capacità parassite dell'antenna e del transistor e dei condensatori presenti: un condensatore variabile da 20, 30 o 50 pF massimi forse va ugualmente bene o meglio di quello indicato da 100 pF.
Il microfono deve essere piezoelettrico, forse uno electret è sufficientemente alimentato e anche lui va bene.

0
voti
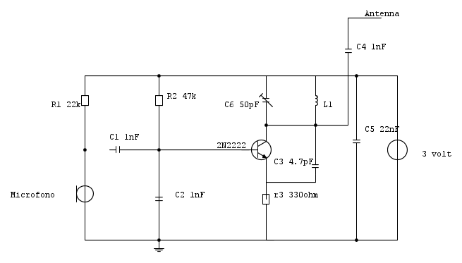
setteali Grazie per avermi disegnato il circuito finale corretto!
Navigando ancora un po', cercando informazioni sempre sullo stesso circuito ho trovato questo, che è simile con qualche leggera modifica (c'è un condensatore da 1nF e un resistore in più) ed è alimentato a 3 volt.
Sul sito non è indicato il valore dell'induttanza ma solamente come crearla
(Ecco il link del sito: http://www.electronicshub.org/fm-bugger-circuit/)
Per quanto riguarda il valore del condensatore variabile ho fatto qualche prova tramite un tool online
(che potete trovare a questo indirizzo web: http://www.claredot.net/it/sez_Elettron ... onanza.php) ed effettivamente sembra che un condesatore variabile da 50pF vada più che bene!
Grazie a tutti! :)
Navigando ancora un po', cercando informazioni sempre sullo stesso circuito ho trovato questo, che è simile con qualche leggera modifica (c'è un condensatore da 1nF e un resistore in più) ed è alimentato a 3 volt.
Sul sito non è indicato il valore dell'induttanza ma solamente come crearla
(Ecco il link del sito: http://www.electronicshub.org/fm-bugger-circuit/)
Per quanto riguarda il valore del condensatore variabile ho fatto qualche prova tramite un tool online
(che potete trovare a questo indirizzo web: http://www.claredot.net/it/sez_Elettron ... onanza.php) ed effettivamente sembra che un condesatore variabile da 50pF vada più che bene!
Grazie a tutti! :)
0
voti
Si il circuito è praticamente il solito, con la variante sul mike che lo hanno alimentato separato dalla base ( senz'altro è meglio).
E come vedi la resistenza di E l'hanno portata a 330 Ohm, ma potrai fare delle prove a ridurla e vedere i vantaggi.
La bobina è valido sempre il discorso di prima.
Non ti rimane che provare a montarlo

E come vedi la resistenza di E l'hanno portata a 330 Ohm, ma potrai fare delle prove a ridurla e vedere i vantaggi.
La bobina è valido sempre il discorso di prima.
Non ti rimane che provare a montarlo

Alex
https://www.facebook.com/Elettronicaeelettrotecnica
<< vedi di pigliare arditamente in mano, il dizionario che ti suona in bocca,
se non altro è schietto e paesano.
(Giuseppe Giusti) <<
https://www.facebook.com/Elettronicaeelettrotecnica
<< vedi di pigliare arditamente in mano, il dizionario che ti suona in bocca,
se non altro è schietto e paesano.
(Giuseppe Giusti) <<
0
voti
Lo schema elettrico dei due trasmettitori è simile:
Cambiano i seguenti valori:
Schema 1 messaggio 16: alimentazione 9 V, R emettitore massa 470 ohm, R base 4,7 kohm
Schema 2 messaggio 18: alimentazione 3 V, R emettitore massa 330 ohm, R base 47 kohm
Calcolo la massima potenza elettrica di alimentazione disponibile all'oscillatore:
Pdisp = ((Valim)^2)/4R ;(se ricordo bene )
Schema 1 Pdisp = 9*9/4*470 = 81/1,9 = 45 mW
Schema 2 Pdisp = 3*3/4*330 = 3/1,3 = 2,3 mW
il trasmettitore dello schema 1 è potenzialmente molto più potente di quello dello schema 2.
Poi la potenza a RF emessa sarà una frazione piccola ( 1/10 ??) di quella elettrica massima disponibile.
L'antenna sarà uno stilo lungo qualche decimetro ??
La modulazione sarà un misto di FM e AM; avvicinando la mano all'oscillatore o alla antenna si altera la capacità del circuito risonante e si provoca lo slittamento della frequenza emessa anche di qualche % ( 1 MHz a 90 MHz).

Cambiano i seguenti valori:
Schema 1 messaggio 16: alimentazione 9 V, R emettitore massa 470 ohm, R base 4,7 kohm
Schema 2 messaggio 18: alimentazione 3 V, R emettitore massa 330 ohm, R base 47 kohm
Calcolo la massima potenza elettrica di alimentazione disponibile all'oscillatore:
Pdisp = ((Valim)^2)/4R ;(se ricordo bene )
Schema 1 Pdisp = 9*9/4*470 = 81/1,9 = 45 mW
Schema 2 Pdisp = 3*3/4*330 = 3/1,3 = 2,3 mW
il trasmettitore dello schema 1 è potenzialmente molto più potente di quello dello schema 2.
Poi la potenza a RF emessa sarà una frazione piccola ( 1/10 ??) di quella elettrica massima disponibile.
L'antenna sarà uno stilo lungo qualche decimetro ??
La modulazione sarà un misto di FM e AM; avvicinando la mano all'oscillatore o alla antenna si altera la capacità del circuito risonante e si provoca lo slittamento della frequenza emessa anche di qualche % ( 1 MHz a 90 MHz).

28 messaggi
• Pagina 2 di 3 • 1, 2, 3
Chi c’è in linea
Visitano il forum: Nessuno e 6 ospiti

Elettrotecnica e non solo (admin)
Un gatto tra gli elettroni (IsidoroKZ)
Esperienza e simulazioni (g.schgor)
Moleskine di un idraulico (RenzoDF)
Il Blog di ElectroYou (webmaster)
Idee microcontrollate (TardoFreak)
PICcoli grandi PICMicro (Paolino)
Il blog elettrico di carloc (carloc)
DirtEYblooog (dirtydeeds)
Di tutto... un po' (jordan20)
AK47 (lillo)
Esperienze elettroniche (marco438)
Telecomunicazioni musicali (clavicordo)
Automazione ed Elettronica (gustavo)
Direttive per la sicurezza (ErnestoCappelletti)
EYnfo dall'Alaska (mir)
Apriamo il quadro! (attilio)
H7-25 (asdf)
Passione Elettrica (massimob)
Elettroni a spasso (guidob)
Bloguerra (guerra)







