Pilotare un rele con luce lcd lampeggiante
Moderatori:
carloc,
g.schgor,
BrunoValente,
IsidoroKZ
25 messaggi
• Pagina 3 di 3 • 1, 2, 3
0
voti
Ce la potrebbe anche fare, ho preso il primo che ho trovato ma non è l'unico relè allo stato solido sul mercato. Senza dei dati certi sono solo considerazioni di massima.
0
voti
Allora, continuo con l'idea che ho in testa
Considerato che non si conoscono tensione e corrente di lavoro del display dell'analizzatore, penso sia meglio partire da ciò che abbiamo, ossia la luce
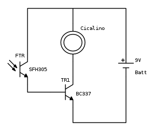
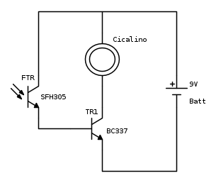
Schemino:
Lo scopo è attivare il cicalino
https://www.amazon.it/allarme-avvisator ... B00UREMVL0
Si tratta di un modello usato nelle moto per segnalare al guidatore l'accensione delle frecce; è alimentabile da 3 a 24 V ed assorbe 20 mA
Per azionare il cicalino, uso un BC337 che sopporta 800 mA sul collettore
Per pilotare il 337, uso un foto-transistor sensibile alla luce visibile; non conoscendo la tensione interna di funzionamento dll'analizzatore, uso una batteria da 9 V
L'SFH305 è un fototransistor NPN sensibile alla luce visibile
http://it.rs-online.com/web/p/fototransistor/6549163/
Essendo la corrente massima di collettore 50 mA, va bene per lo scopo di mettere il 337 in conduzione; potrei anche usarlo direttamente per attivare il cicalino (che assorbe 20 mA) ma credo più corretto farlo così
Il foto-TR andrà montato in un angolo del display dell'analizzatore, fissato con biadesivo trasparente e schermato con del nastro isolante nero
0
voti
Grazie Alev. Comunque ho risolto comprando un crepuscolare con rele 220 V 10A e ho messo il sensore a contatto con il display.
0
voti
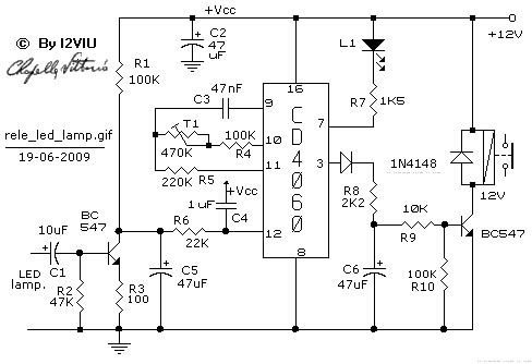
Credo che anche questo circuitino di Cappella Vittorio poteva fare al caso tuo.
- Allegati
-
- Funziona proprio con un led lampeggiante
- rele_led_lamp.jpg (53.55 KiB) Osservato 2012 volte
-

elektronik
7.800 4 6 7 - Master

- Messaggi: 3836
- Iscritto il: 12 mag 2015, 22:26
25 messaggi
• Pagina 3 di 3 • 1, 2, 3
Chi c’è in linea
Visitano il forum: Nessuno e 140 ospiti

Elettrotecnica e non solo (admin)
Un gatto tra gli elettroni (IsidoroKZ)
Esperienza e simulazioni (g.schgor)
Moleskine di un idraulico (RenzoDF)
Il Blog di ElectroYou (webmaster)
Idee microcontrollate (TardoFreak)
PICcoli grandi PICMicro (Paolino)
Il blog elettrico di carloc (carloc)
DirtEYblooog (dirtydeeds)
Di tutto... un po' (jordan20)
AK47 (lillo)
Esperienze elettroniche (marco438)
Telecomunicazioni musicali (clavicordo)
Automazione ed Elettronica (gustavo)
Direttive per la sicurezza (ErnestoCappelletti)
EYnfo dall'Alaska (mir)
Apriamo il quadro! (attilio)
H7-25 (asdf)
Passione Elettrica (massimob)
Elettroni a spasso (guidob)
Bloguerra (guerra)



