incisione PCB: HELP!!!
27 messaggi
• Pagina 1 di 3 • 1, 2, 3
0
voti
che prodotto posso usare per rimuovere a mano il fotoresist non sensibilizzato?
-

francicoma
60 1 6 - Frequentatore

- Messaggi: 151
- Iscritto il: 5 lug 2013, 1:23
0
voti
Acetone dal ferramenta costa 3 euro al lt. Quello x le unghie costa di più e mi pare che c'è anche Dell olio in soluzione x nonnopacizzarexle unghie
0
voti
speedyant ha scritto:Inteso come solvente.
ma è meno forte!!!!!

Alex
https://www.facebook.com/Elettronicaeelettrotecnica
<< vedi di pigliare arditamente in mano, il dizionario che ti suona in bocca,
se non altro è schietto e paesano.
(Giuseppe Giusti) <<
https://www.facebook.com/Elettronicaeelettrotecnica
<< vedi di pigliare arditamente in mano, il dizionario che ti suona in bocca,
se non altro è schietto e paesano.
(Giuseppe Giusti) <<
0
voti
Il fotoresist positivo si toglie (anche) con i solventi citati. Se si ha tempo si può pure rimettere la basetta nel bagno di sviluppo e lasciarcela per un po', alla fine verrà rimosso anche il resist residuo. Il fotoresist negativo in film è un po' più rognosetto (è molto resistente), bisogna lasciare agire il solvente -anche del normale alcol- finché non si stacca oppure lasciare anche lui a mollo nella soluzione di sviluppo.
2
voti
Grazie mille a tutti per i consigli!!!
per oggi faccio pausa (ZzZzZz)
domani buco e una volta finito tolgo il fotoresist...
sta venendo un spettacolo!!
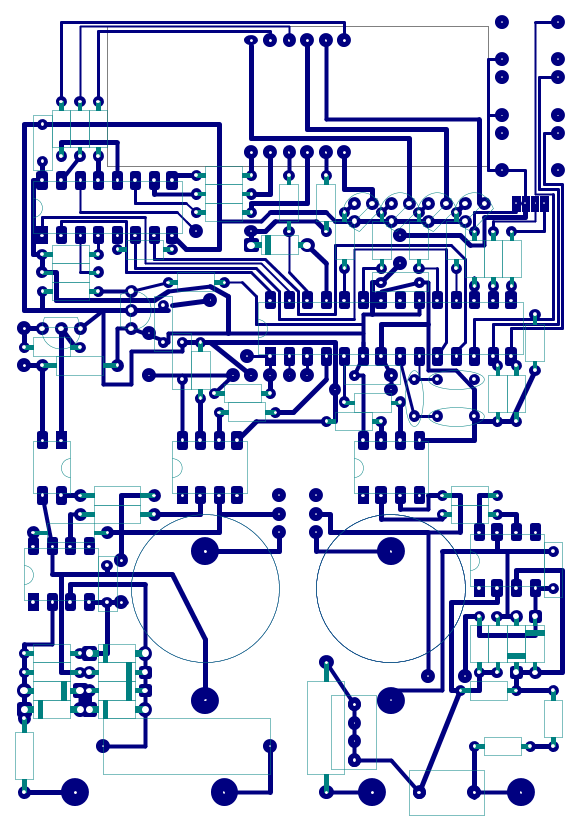
original project:
Chi indovina cos'è vince 1000 Punti!
per oggi faccio pausa (ZzZzZz)
domani buco e una volta finito tolgo il fotoresist...
sta venendo un spettacolo!!
original project:
Chi indovina cos'è vince 1000 Punti!
Ultima modifica di
francicoma il 22 nov 2016, 0:30, modificato 1 volta in totale.
-

francicoma
60 1 6 - Frequentatore

- Messaggi: 151
- Iscritto il: 5 lug 2013, 1:23
0
voti
complimenti ti è venuto bene.Un doppio alimentatore switching per arduino o similia..........

Alex
https://www.facebook.com/Elettronicaeelettrotecnica
<< vedi di pigliare arditamente in mano, il dizionario che ti suona in bocca,
se non altro è schietto e paesano.
(Giuseppe Giusti) <<
https://www.facebook.com/Elettronicaeelettrotecnica
<< vedi di pigliare arditamente in mano, il dizionario che ti suona in bocca,
se non altro è schietto e paesano.
(Giuseppe Giusti) <<
0
voti
No...
Aiutino:
è uno strumento di misura,
quelle in basso al centro sono due CR2032, ci sono optoisolatori.
Aiutino:
è uno strumento di misura,
quelle in basso al centro sono due CR2032, ci sono optoisolatori.
-

francicoma
60 1 6 - Frequentatore

- Messaggi: 151
- Iscritto il: 5 lug 2013, 1:23
27 messaggi
• Pagina 1 di 3 • 1, 2, 3
Torna a Costruzione, riparazione, riutilizzo
Chi c’è in linea
Visitano il forum: Nessuno e 17 ospiti

Elettrotecnica e non solo (admin)
Un gatto tra gli elettroni (IsidoroKZ)
Esperienza e simulazioni (g.schgor)
Moleskine di un idraulico (RenzoDF)
Il Blog di ElectroYou (webmaster)
Idee microcontrollate (TardoFreak)
PICcoli grandi PICMicro (Paolino)
Il blog elettrico di carloc (carloc)
DirtEYblooog (dirtydeeds)
Di tutto... un po' (jordan20)
AK47 (lillo)
Esperienze elettroniche (marco438)
Telecomunicazioni musicali (clavicordo)
Automazione ed Elettronica (gustavo)
Direttive per la sicurezza (ErnestoCappelletti)
EYnfo dall'Alaska (mir)
Apriamo il quadro! (attilio)
H7-25 (asdf)
Passione Elettrica (massimob)
Elettroni a spasso (guidob)
Bloguerra (guerra)






