Non siate clementi, mi raccomando. Però ricordatevi che è il primo!
Guida disegno e implementazione PCB
0
voti
Ok...scatenatevi!
Non siate clementi, mi raccomando. Però ricordatevi che è il primo!
Non siate clementi, mi raccomando. Però ricordatevi che è il primo!
-

TizianoLappa
637 1 2 6 - Expert

- Messaggi: 392
- Iscritto il: 9 apr 2014, 10:57
0
voti
un applauso, perché essendo il primo è buono
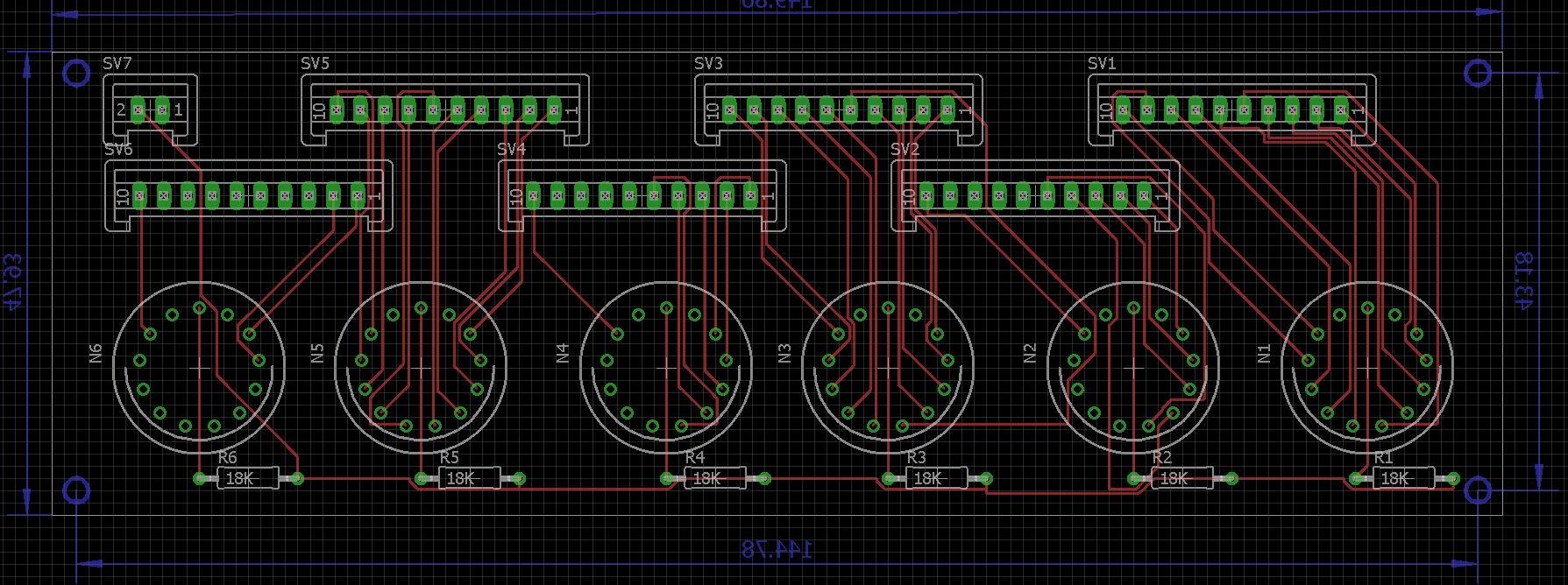
Però......ci vedo alcuni problemi, ad esempio il 3055 mi sembra troppo racchiuso da componenti e alcuni non ci stanno.
Le piste sull'alimentazione se fossero un po' più spesse non sarebbe male.
Alcune piste hanno un tragitto troppo lungo, tipo nel connettore SV5 la pista che va via dal pin 6,passa a sx del pin 7, è più breve se passasse a dx.
E io non uscirei dalla piazzola con 45° di lato, ma in testa, anche 45° o meglio dritto.
Forse qualcun altro, ci vedrà altre cose, ma ti ripeto hai fatto un buon lavoro e prima di stamparlo hai modo di migliorarlo ancora

Però......ci vedo alcuni problemi, ad esempio il 3055 mi sembra troppo racchiuso da componenti e alcuni non ci stanno.
Le piste sull'alimentazione se fossero un po' più spesse non sarebbe male.
Alcune piste hanno un tragitto troppo lungo, tipo nel connettore SV5 la pista che va via dal pin 6,passa a sx del pin 7, è più breve se passasse a dx.
E io non uscirei dalla piazzola con 45° di lato, ma in testa, anche 45° o meglio dritto.
Forse qualcun altro, ci vedrà altre cose, ma ti ripeto hai fatto un buon lavoro e prima di stamparlo hai modo di migliorarlo ancora

Alex
https://www.facebook.com/Elettronicaeelettrotecnica
<< vedi di pigliare arditamente in mano, il dizionario che ti suona in bocca,
se non altro è schietto e paesano.
(Giuseppe Giusti) <<
https://www.facebook.com/Elettronicaeelettrotecnica
<< vedi di pigliare arditamente in mano, il dizionario che ti suona in bocca,
se non altro è schietto e paesano.
(Giuseppe Giusti) <<
0
voti
Intanto grazie per i consigli.
Più tardi o questa sera cercherò di apportare le migliorie che proponi.
Lo spessore delle linee di alimentazione le posso sicuramente aumentare nello stadio nixie. Nell'altro non lo so.
Ma se è necessario vedrò di farlo in qualche modo.
Per quanto riguarda il 3055 in realtà non starà li così. L'idea è quella di montare un dissipatore in cui alloggerò sia il ponte raddrizzatore che il 3055, quindi sul PCB ci saranno solo le saldature in sostanza.
Aspettiamo anche gli altri e cercherò di fare una raccolta di consigli da applicare.
Più tardi o questa sera cercherò di apportare le migliorie che proponi.
Lo spessore delle linee di alimentazione le posso sicuramente aumentare nello stadio nixie. Nell'altro non lo so.
Ma se è necessario vedrò di farlo in qualche modo.
Per quanto riguarda il 3055 in realtà non starà li così. L'idea è quella di montare un dissipatore in cui alloggerò sia il ponte raddrizzatore che il 3055, quindi sul PCB ci saranno solo le saldature in sostanza.
Aspettiamo anche gli altri e cercherò di fare una raccolta di consigli da applicare.
-

TizianoLappa
637 1 2 6 - Expert

- Messaggi: 392
- Iscritto il: 9 apr 2014, 10:57
0
voti
ciao,
mi riferivo di più sull'alimentazione a BT, le nixie non assorbono tantissimo, ma gli IC di logica hanno il suo consumo e mi pare che tu non abbia messo nessun condensatore di by-pass ceramico o simile sull'alimentazione di ogni IC ( a ridosso ).

mi riferivo di più sull'alimentazione a BT, le nixie non assorbono tantissimo, ma gli IC di logica hanno il suo consumo e mi pare che tu non abbia messo nessun condensatore di by-pass ceramico o simile sull'alimentazione di ogni IC ( a ridosso ).

Ultima modifica di
setteali il 16 dic 2016, 13:42, modificato 1 volta in totale.
Alex
https://www.facebook.com/Elettronicaeelettrotecnica
<< vedi di pigliare arditamente in mano, il dizionario che ti suona in bocca,
se non altro è schietto e paesano.
(Giuseppe Giusti) <<
https://www.facebook.com/Elettronicaeelettrotecnica
<< vedi di pigliare arditamente in mano, il dizionario che ti suona in bocca,
se non altro è schietto e paesano.
(Giuseppe Giusti) <<
0
voti
No, ho seguito pari pari il progetto di NE.
Vedrò che si può fare per le linee di alimentazione allora dei TTL.
Se non dovessi riuscire a migliorarle, pensi che possano esserci problemi?
Incendio qualcosa?
Vedrò che si può fare per le linee di alimentazione allora dei TTL.
Se non dovessi riuscire a migliorarle, pensi che possano esserci problemi?
Incendio qualcosa?
-

TizianoLappa
637 1 2 6 - Expert

- Messaggi: 392
- Iscritto il: 9 apr 2014, 10:57
0
voti
incendiarsi........non arriverei a tanto.
E' che se la pista è sottile con le correnti impulsive che ci passano si formano dei rumori che possono dar noia sul segnale che va sugli ingressi dei vari IC, anche per questo ci vanno i condensatori .

E' che se la pista è sottile con le correnti impulsive che ci passano si formano dei rumori che possono dar noia sul segnale che va sugli ingressi dei vari IC, anche per questo ci vanno i condensatori .

Alex
https://www.facebook.com/Elettronicaeelettrotecnica
<< vedi di pigliare arditamente in mano, il dizionario che ti suona in bocca,
se non altro è schietto e paesano.
(Giuseppe Giusti) <<
https://www.facebook.com/Elettronicaeelettrotecnica
<< vedi di pigliare arditamente in mano, il dizionario che ti suona in bocca,
se non altro è schietto e paesano.
(Giuseppe Giusti) <<
0
voti
Aggiungere i condensatori non dovrebbe essere un problema.
Visto il poco spazio magari li potrei mettere sotto, nella parte non ramata.
Che capacità servirà, secondo te, considerando che la linea è 5V 1A?
Visto il poco spazio magari li potrei mettere sotto, nella parte non ramata.
Che capacità servirà, secondo te, considerando che la linea è 5V 1A?
-

TizianoLappa
637 1 2 6 - Expert

- Messaggi: 392
- Iscritto il: 9 apr 2014, 10:57
1
voti
TizianoLappa ha scritto:Ok...scatenatevi!...
Bravo!
Anch'io sono per allargare le piste più che puoi.
Anche per una questione di realizzazione.
TizianoLappa ha scritto:...Che capacità servirà...
100.000 poliestere.
Mettili su tutti gli integrati più vicino possibile.
Se quello che funziona basta non lo tocca' sennò te lassa!
0
voti
Grazie!
100.000 che? 100.000 F?
Se non ho rotture di scatole più tardi mi ci metto su e faccio qualche modifica.
100.000 che? 100.000 F?
Se non ho rotture di scatole più tardi mi ci metto su e faccio qualche modifica.
-

TizianoLappa
637 1 2 6 - Expert

- Messaggi: 392
- Iscritto il: 9 apr 2014, 10:57
1
voti
TizianoLappa ha scritto:...100.000 che? 100.000 F?![]()
Hai ragione, perdona!
100.000 pF oppure 100 KpF oppure 100 nF oppure 0,1 uF ... scegli tu.
Se quello che funziona basta non lo tocca' sennò te lassa!
Torna a Costruzione, riparazione, riutilizzo
Chi c’è in linea
Visitano il forum: Nessuno e 23 ospiti

Elettrotecnica e non solo (admin)
Un gatto tra gli elettroni (IsidoroKZ)
Esperienza e simulazioni (g.schgor)
Moleskine di un idraulico (RenzoDF)
Il Blog di ElectroYou (webmaster)
Idee microcontrollate (TardoFreak)
PICcoli grandi PICMicro (Paolino)
Il blog elettrico di carloc (carloc)
DirtEYblooog (dirtydeeds)
Di tutto... un po' (jordan20)
AK47 (lillo)
Esperienze elettroniche (marco438)
Telecomunicazioni musicali (clavicordo)
Automazione ed Elettronica (gustavo)
Direttive per la sicurezza (ErnestoCappelletti)
EYnfo dall'Alaska (mir)
Apriamo il quadro! (attilio)
H7-25 (asdf)
Passione Elettrica (massimob)
Elettroni a spasso (guidob)
Bloguerra (guerra)

