Comunque a me l'autorouter non piace ne punto ne poco, produce circuiti inguardabili
Preferisco sbrogliare a mano, è un'attività che mi piace, l'equivalente delle parole crociate in formato elettronico
edgar ha scritto:...
Comunque a me l'autorouter non piace ne punto ne poco, produce circuiti inguardabili![]()
Preferisco sbrogliare a mano, è un'attività che mi piace, l'equivalente delle parole crociate in formato elettronico
siiiiiiii!!!




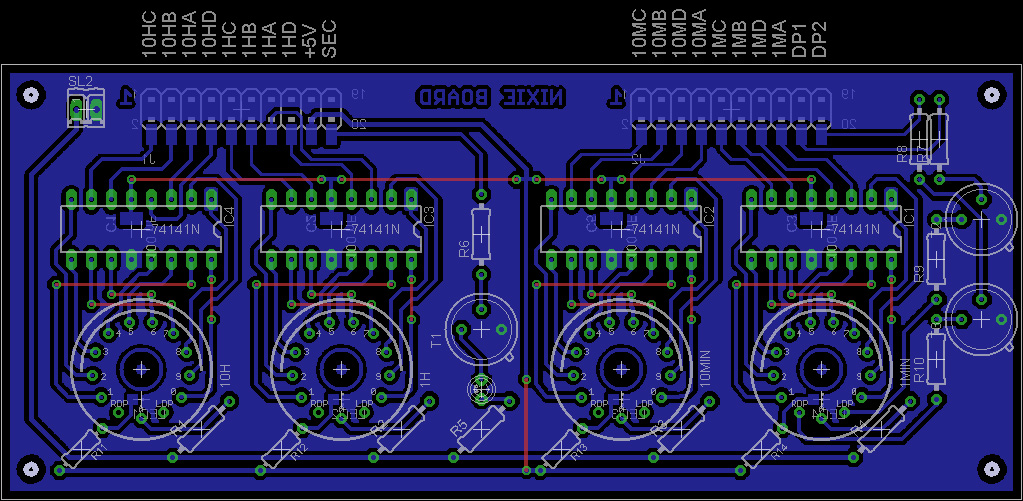
TizianoLappa ha scritto:Forse si potrebbe anche lasciare tutto così, ma gestire diversamente i collegamenti verso le Nixie.
Ora li ho messi in ordine logico in base alla numerazione dei pin delle valvole.
Potrei invece gestirli in ordine di collegamento con i driver in modo da avere delle tracce più pulite verso gli integrati, ma accettando l'ordine caotico verso i connettori.
Mi piacerebbe avere un PCB interamente sulla pista ramata, senza collegamenti in aria


TizianoLappa ha scritto:...Le mie nixie pare che siano arrivate a Bologna...
Torna a Costruzione, riparazione, riutilizzo
Visitano il forum: Nessuno e 62 ospiti