Ciao a tutti. E' il mio terzo post e sono qui a chiedervi: quale circuito economicissmo vi viene in mente per pilotare un circuito monostabile solo con il fronte di salita come input? O per essere più precisi: un monostabile porta la sua uscita per un tempo prefissato sia che in ingresso l'impulso sia brevissimo sia che esso sia superiore al tempo prefissato. Esempio: Tout = 5 minuti; Tin = da 1 sec a 100 ore
Qualcosa di ridotto all'osso...
Fronte di salita.
Moderatori:
carloc,
g.schgor,
BrunoValente,
IsidoroKZ
16 messaggi
• Pagina 1 di 2 • 1, 2
0
voti
Non hai precisato in quale contesto ti serva, che tensioni, che potenze, ecc, ma, sembra il caso di un 555, che fa proprio quello. Il trigger deve essere interfacciatto ad un transistor NPN per invertire i livelli logici, e con un condensatore che generi un solo impulso di trigger, puoi avere in uscita l'impulso di durata desiderata indipendentemente dallo stato dell'ingresso.
Ne abbiamo gia` fatti molti di questi schemi. Invoca
g.schgor, il 555 e` suo mestiere.
Ne abbiamo gia` fatti molti di questi schemi. Invoca
-

CarloCoriolano
1.446 3 4 7 - ---
- Messaggi: 1023
- Iscritto il: 24 mag 2016, 13:08
0
voti
Se i tempi sono quelli che hai indicato, minuti fino ad ore, direi che si debba usare un sistema digitale, ad esempio con un microcontroller piccolino, 8 pin, fai un timer per quello che ti serve.
Se cerchi una soluzione a discreti, pero` con tempi di impulso non troppo lunghi, questa puo` essere una (pessima) soluzione
Se cerchi una soluzione a discreti, pero` con tempi di impulso non troppo lunghi, questa puo` essere una (pessima) soluzione
Per usare proficuamente un simulatore, bisogna sapere molta più elettronica di lui
Plug it in - it works better!
Il 555 sta all'elettronica come Arduino all'informatica! (entrambi loro malgrado)
Se volete risposte rispondete a tutte le mie domande
Plug it in - it works better!
Il 555 sta all'elettronica come Arduino all'informatica! (entrambi loro malgrado)
Se volete risposte rispondete a tutte le mie domande
0
voti
Si, qualcosa con il NE555. Di questo IC ho tutte le configurazioni "canoniche" tranne questa. Avevo un circuito,non elaborato da me, in cui la funzione monostabile del NE555 era indipendente dalla durata dell'impulso di ingresso. Sto scarabocchiando schemini senza venire a capo di nulla. Boh!...il problema l'ho risolto con Arduino...ma l'elettronica è sempre un'altra cosa (più costosa sic!)
-

Antonino2017
65 3 - New entry

- Messaggi: 85
- Iscritto il: 24 gen 2017, 20:22
0
voti
Gruppo RC passa alto sull'ingresso di una configurazione monostabile "solita"?
Per usare proficuamente un simulatore, bisogna sapere molta più elettronica di lui
Plug it in - it works better!
Il 555 sta all'elettronica come Arduino all'informatica! (entrambi loro malgrado)
Se volete risposte rispondete a tutte le mie domande
Plug it in - it works better!
Il 555 sta all'elettronica come Arduino all'informatica! (entrambi loro malgrado)
Se volete risposte rispondete a tutte le mie domande
0
voti
RC passa alto, ma il segnale di trigger deve essere bipolare, diversamente occorre scaricare il condensatore, ed il 555 triggera col terminale 2 a 0 V.
-

CarloCoriolano
1.446 3 4 7 - ---
- Messaggi: 1023
- Iscritto il: 24 mag 2016, 13:08
0
voti
Hai ragione, mi ero dimenticato (o forse non l'ho mai saputo) che il 555 triggera su un livello basso, e quindi on quel modo triggererebbe su un fronte di discesa.
Per usare proficuamente un simulatore, bisogna sapere molta più elettronica di lui
Plug it in - it works better!
Il 555 sta all'elettronica come Arduino all'informatica! (entrambi loro malgrado)
Se volete risposte rispondete a tutte le mie domande
Plug it in - it works better!
Il 555 sta all'elettronica come Arduino all'informatica! (entrambi loro malgrado)
Se volete risposte rispondete a tutte le mie domande
0
voti
Vedo solo ora la riciesta e rispondp-
Un monostanile con 555 dovrebbe risolvere il problema
ma poiché il trigger di questo richiede lun breve impulso a 0V.
bisogna invertire il segnale d'ingresso e differenziare i fronti d'onda.
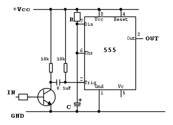
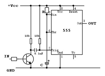
Il dircuito potrebbe essere questo:
Ovviamente RC determina la durata dell'impulso di uscita.
Un monostanile con 555 dovrebbe risolvere il problema
ma poiché il trigger di questo richiede lun breve impulso a 0V.
bisogna invertire il segnale d'ingresso e differenziare i fronti d'onda.
Il dircuito potrebbe essere questo:
Ovviamente RC determina la durata dell'impulso di uscita.
0
voti
Appena ho un attimo di tempo lo provo e vi farò sapere: Il pin 2 è +Vcc ma quando il TR conduce va a GND per il tempo di carica di C poi torna +Vcc , iltempo di carica di C è indipendente dalla durata dell'impulso di base, entro certi limiti... basta adeguare il valore di C... a me va bene un range da mezzo secondo a qualche decina di minuti...
Grazie.
Grazie.
-

Antonino2017
65 3 - New entry

- Messaggi: 85
- Iscritto il: 24 gen 2017, 20:22
16 messaggi
• Pagina 1 di 2 • 1, 2
Chi c’è in linea
Visitano il forum: Nessuno e 437 ospiti

Elettrotecnica e non solo (admin)
Un gatto tra gli elettroni (IsidoroKZ)
Esperienza e simulazioni (g.schgor)
Moleskine di un idraulico (RenzoDF)
Il Blog di ElectroYou (webmaster)
Idee microcontrollate (TardoFreak)
PICcoli grandi PICMicro (Paolino)
Il blog elettrico di carloc (carloc)
DirtEYblooog (dirtydeeds)
Di tutto... un po' (jordan20)
AK47 (lillo)
Esperienze elettroniche (marco438)
Telecomunicazioni musicali (clavicordo)
Automazione ed Elettronica (gustavo)
Direttive per la sicurezza (ErnestoCappelletti)
EYnfo dall'Alaska (mir)
Apriamo il quadro! (attilio)
H7-25 (asdf)
Passione Elettrica (massimob)
Elettroni a spasso (guidob)
Bloguerra (guerra)






