eh? buio nero della notte o mi segui?
barriera infrarossi semplice
Moderatori:
carloc,
g.schgor,
BrunoValente,
IsidoroKZ
20 messaggi
• Pagina 2 di 2 • 1, 2
0
voti
eh? buio nero della notte o mi segui?
Da soli conosciamo alcune cose.
In molti ne conosceremo molte di più.
In molti ne conosceremo molte di più.
0
voti
savo98 ha scritto:E fino che distanza il ricevitore capterebbe il segnale del trasmettitore?
Questo non lo so perché non ho mai provato esattamente quel sistema, ma ti faccio alcune considerazioni:
La presenza di infrarossi nell'ambiente può creare un disturbo e obbliga a non esagerare con la sensibilità.
Nei comuni telecomandi a raggi infrarossi si usa una portante a circa 40 kHz e un ricevitore integrato tipo TSOP.
Il tuo diodo emittente va puntato con una certa esattezza.
Se metti un relè sarebbe meglio che questo risulti eccitato quando la barriera è interrotta e non viceversa (forse).
Il circuito ricevente può essere completato con un secondo stadio e un trimmer di taratura.
Approssimativamente penso che questa barriera funzioni sull'ordine del metro.
2
voti
Il fotodiodo deve essere polarizzato inversamente. Il catodo va verso il positivo (come per gli zenere).
Se invece è polarizzato direttamente si comporta come un comune diodo.
Il diodo BPW43 lavora su una lunghezza d'onda di 820 nm e questo in allegato è un semplice circuito di test.
Come fonte trasmittente puoi usare un comune telecomando.
Se invece è polarizzato direttamente si comporta come un comune diodo.
Il diodo BPW43 lavora su una lunghezza d'onda di 820 nm e questo in allegato è un semplice circuito di test.
Come fonte trasmittente puoi usare un comune telecomando.
-

Antonino2017
65 3 - New entry

- Messaggi: 85
- Iscritto il: 24 gen 2017, 20:22
1
voti
Un'altra soluzione può essere quella di usare un fototransistor
Il Fototransistor BPW85 lavora 450 nm a 1080 nm, una corrente di collettore di 8 mA ed una massima di collettore 50 mA, il segnale di uscita anfrò poi ad un amplificatore, a transistor o OPAM
Il Fototransistor BPW85 lavora 450 nm a 1080 nm, una corrente di collettore di 8 mA ed una massima di collettore 50 mA, il segnale di uscita anfrò poi ad un amplificatore, a transistor o OPAM
-

Antonino2017
65 3 - New entry

- Messaggi: 85
- Iscritto il: 24 gen 2017, 20:22
0
voti
Questi due schemi sono la base su cui iniziare a lavorare ma tieni presente che per evitare falsi allarmi il raggio di luce dovrebbe essere modulato. Ma se ti vanno bene gli schemi di principio che ti ho postato posso darti qualche suggerimento di tipo meccanico:
Come trasmettitore puoi usare una di quelle maledette penne laser che se colpiscono un occhio accecano le persone,le trovi dappertutto....sostiutisci il diodo ed hai il contenitore e la lente di ingrandimento per concentrare il fascio bello e buono.
Lo stesso potrei fare sul dipostivo ricevente, alemo per il fototransistor o il diodo rx mentre il resto dovrà trovare posto in un contenitore a parte.
Ma comcincia con il procurarti i due elemnti di base e vedrai che il resto viene da solo
Come trasmettitore puoi usare una di quelle maledette penne laser che se colpiscono un occhio accecano le persone,le trovi dappertutto....sostiutisci il diodo ed hai il contenitore e la lente di ingrandimento per concentrare il fascio bello e buono.
Lo stesso potrei fare sul dipostivo ricevente, alemo per il fototransistor o il diodo rx mentre il resto dovrà trovare posto in un contenitore a parte.
Ma comcincia con il procurarti i due elemnti di base e vedrai che il resto viene da solo
-

Antonino2017
65 3 - New entry

- Messaggi: 85
- Iscritto il: 24 gen 2017, 20:22
0
voti
Con lo schema in [5] non vai da nessuna parte, fai pochi centimetri ed il circuito è sensibile a fonti luminose esterne.
Serve modulare il trasmettitore con impulsi brevissimi ma potenti, poi occorre filtrare la ricezione e sottoporla ad una robusta amplificazione.
Per approfondire leggi qui
Bye
Ser.Tom
Serve modulare il trasmettitore con impulsi brevissimi ma potenti, poi occorre filtrare la ricezione e sottoporla ad una robusta amplificazione.
Per approfondire leggi qui
Bye
Ser.Tom1
voti
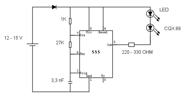
Come modulo trasmittente puoi usare l'NE555 in configurazione astabile vedi circuiti fondamentali con l'NE555, con in uscita il diodo trasmittente agli infrarossi CQX.89 (luce invisibile) in serie ad un comune diodo led che funge da spia. Il diodo in serie alimnetazione serve come protezione contro le polarità.
Per concentrare il fascio di luce puoi, come suggerito prima, smontare una penna laser e recuperare contenitore e lente convessa.
Collaudo: un fotodiodo ricevente, un transistor amplificatore ed un tester...giusto per stabilire se la strada è percorribile.
Trucco: se costruisci un oscillatore astabile asimmetrico puoi aumentare la tensione di alimentazione e quindo la c.d-t- dei diodi....questi emettono più luce per un (esempio) 1 msec...e rimangono spenti 10 msec...avendo la giunzgione il tempo di rffreddarsi.
-

Antonino2017
65 3 - New entry

- Messaggi: 85
- Iscritto il: 24 gen 2017, 20:22
0
voti
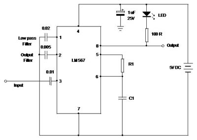
Come ricevitore puoi usare l'integrato NE567, in rete ci sono molti schemi base. Bastano pochi componenti esterni per stabilire la frequenza di risonza interna, ovviamente uguale a quella di trasmissioni ma mi è parso di capire che lavora con tolleranze abbondanti. Il funzionamento è semplice: quando la frequenza che entra al pin 3 è uguale a quella programmata nell' NE567 il pin 8 (out) si porta a VL
- Allegati
-
- tone-decoder-circuit.jpg (17.07 KiB) Osservato 5380 volte
-

Antonino2017
65 3 - New entry

- Messaggi: 85
- Iscritto il: 24 gen 2017, 20:22
20 messaggi
• Pagina 2 di 2 • 1, 2
Chi c’è in linea
Visitano il forum: Nessuno e 323 ospiti

Elettrotecnica e non solo (admin)
Un gatto tra gli elettroni (IsidoroKZ)
Esperienza e simulazioni (g.schgor)
Moleskine di un idraulico (RenzoDF)
Il Blog di ElectroYou (webmaster)
Idee microcontrollate (TardoFreak)
PICcoli grandi PICMicro (Paolino)
Il blog elettrico di carloc (carloc)
DirtEYblooog (dirtydeeds)
Di tutto... un po' (jordan20)
AK47 (lillo)
Esperienze elettroniche (marco438)
Telecomunicazioni musicali (clavicordo)
Automazione ed Elettronica (gustavo)
Direttive per la sicurezza (ErnestoCappelletti)
EYnfo dall'Alaska (mir)
Apriamo il quadro! (attilio)
H7-25 (asdf)
Passione Elettrica (massimob)
Elettroni a spasso (guidob)
Bloguerra (guerra)








