Rispondo a CarloCoriolano:
Un semplice circuito per segnalare la presenza di un treno fermo in un tratto di rotaia isolata è già stato realizzato con un solo led rosso (soluzione con un led nel disegno allegato) che si accende quando è presente un treno fermo nella tratta di rotaia isolata, altrimenti resterà spento. Funziona con corrente alternata sul binario 15V. Per far ripartire il treno fermo sarà sufficiente premere il pulsante sul pannello in modo da cortocircuitare il sensore.
La seconda soluzione prevede l'uso di due led, uno rosso per indicare il treno fermo, ed un verde per indicare la tratta sgombra da treni. Il problema che nasce con questa seconda soluzione è che se lascio la resistenza limitatrice da 10k a monte del fotoaccoppiatore, in presenza di treno fermo il led rosso si accende ma il verde resta acceso. Per farlo spegnere devo ridurre la resistenza da 10k a 680 ohm, che però risulta leggermente insufficiente a fermare il treno.
Nella soluzione proposta da MariX, non ho ancora capito se la rotaia isolata debba essere o meno collegata a massa. Se è collegata a massa il treno non si fermerà. Se non è collegata a massa il treno si fermerà ma il circuito del fotoaccoppiatore resterà aperto lasciando acceso il led verde. La mia ignoranza in materia fa fatica a ridursi ma il profano deve anche essere aiutato a migliorarsi.
Sensore trenino in sosta
Moderatori:
carloc,
g.schgor,
BrunoValente,
IsidoroKZ
24 messaggi
• Pagina 2 di 3 • 1, 2, 3
0
voti
risposta stefanob70:
cerco di essere più preciso. Voglio dire che nelle rotaie circola una corrente alternata con tensione 15V costante, come in tutti gli impianti fermodellistici controllati da una centralina digitale.
cerco di essere più preciso. Voglio dire che nelle rotaie circola una corrente alternata con tensione 15V costante, come in tutti gli impianti fermodellistici controllati da una centralina digitale.
0
voti
rispondo a carlocoriolano:
nel sistema digitale la tensione sul binario è costante 15V a corrente alternata. Tramite un telecomando, detto mouse, l'operatore invia le informazioni ad un decoder dotato di un preciso codice numerico, che li riceve e li trasforma in equivalenti comandi. Ad esempio se il decoder è posto su una loco, si potrà ottenere il suo avanzamento, il fermo o la retromarcia, l'accensione delle luci, l'attivazione di una particolare funzione (ad esempio un gancio automatico) etc. indipendentemente da ogni altro decoder presente nella rete, se dotato di indirizzo diverso.
Con il DCC è possibile molto altro, tra cui il comando degli scambi per instradare la loco in un determinato binario di stazione, e il movimento dei treni è gestibile anche mediante computer, tramite specifici programmi.
nel sistema digitale la tensione sul binario è costante 15V a corrente alternata. Tramite un telecomando, detto mouse, l'operatore invia le informazioni ad un decoder dotato di un preciso codice numerico, che li riceve e li trasforma in equivalenti comandi. Ad esempio se il decoder è posto su una loco, si potrà ottenere il suo avanzamento, il fermo o la retromarcia, l'accensione delle luci, l'attivazione di una particolare funzione (ad esempio un gancio automatico) etc. indipendentemente da ogni altro decoder presente nella rete, se dotato di indirizzo diverso.
Con il DCC è possibile molto altro, tra cui il comando degli scambi per instradare la loco in un determinato binario di stazione, e il movimento dei treni è gestibile anche mediante computer, tramite specifici programmi.
1
voti
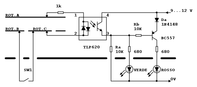
enzo49 ha scritto:Nella soluzione proposta da MariX, non ho ancora capito se la rotaia isolata debba essere o meno collegata a massa .... La mia ignoranza in materia fa fatica a ridursi ma il profano deve anche essere aiutato a migliorarsi.
Allora:
La rotaia isolata (ROT.C) non deve essere collegata a nulla se non a un capo dell’interruttore SW1 e al pin 2 dell’ optocuopler.
L’altro capo dell’interruttore SW1 deve essere collegato alla rotaia ROT.B, mentre il pin 1 dell’ optocuopler attraverso la resistenza da 1k alla rotaia ROT.A
Quando SW1 è chiuso l’opto è alimentato dalla tensione presente sui binari (ROT.A e ROT.B) che accenderà il LED verde e manterrà spento quello rosso.
Se invece lo SW1 è aperto, allora la rotaia isolata (ROT.C) che è appunto isolata, non porterà più corrente all’opto e di conseguenza si spegnerà il led verde e si accenderà solamente il led rosso.
0
voti
risposta a MariX:
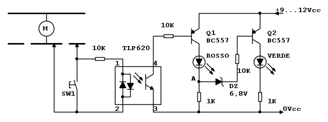
Il disegno è più completo e mi fa capire che la rotaia isolata va collegata a massa tramite il pulsante normalmente aperto. Con questo schema i led mi indicheranno solo se la tratta è collegata o meno a massa (tratta isolata = led rosso; tratta collegata = led verde).
Il mio problema, invece, è quello di conoscere dal pannello se nella tratta isolata sia o meno presente una loco ferma (loco presente = led rosso; loco assente = led verde).
C'è qualcosa che non mi convince.
Il disegno è più completo e mi fa capire che la rotaia isolata va collegata a massa tramite il pulsante normalmente aperto. Con questo schema i led mi indicheranno solo se la tratta è collegata o meno a massa (tratta isolata = led rosso; tratta collegata = led verde).
Il mio problema, invece, è quello di conoscere dal pannello se nella tratta isolata sia o meno presente una loco ferma (loco presente = led rosso; loco assente = led verde).
C'è qualcosa che non mi convince.
0
voti
Molti anni addietro ebbi a cablare due grandi plastici ferroviari, ho seguito un progetto. di mio solo poche cose.
La richiesta è anomala.
Un treno non si ferma e riparte a piacer suo ma perché riceve un comando ben preciso.
Se il capo stazione ha deciso che il convolglio 12 deve fermarsi in galleria non deve far altro che togliere tensione al tratto di binario in questione chiudendo un interruttore che pilota un relè, con il relè si fanno poi tutte le ripetizioni possibili.
Può darsi che il treno debba fermarsi perché la linea è impegnata ma in tal caso c'è un'altra logica.
Almeno io ricordo questi ragionamenti.
La richiesta è anomala.
Un treno non si ferma e riparte a piacer suo ma perché riceve un comando ben preciso.
Se il capo stazione ha deciso che il convolglio 12 deve fermarsi in galleria non deve far altro che togliere tensione al tratto di binario in questione chiudendo un interruttore che pilota un relè, con il relè si fanno poi tutte le ripetizioni possibili.
Può darsi che il treno debba fermarsi perché la linea è impegnata ma in tal caso c'è un'altra logica.
Almeno io ricordo questi ragionamenti.
-

Antonino2017
65 3 - New entry

- Messaggi: 85
- Iscritto il: 24 gen 2017, 20:22
0
voti
si potrà ottenere ... il fermo ...
E` qui che volevo arrivare. Quello che vuoi fare non e` uno scherzo da nulla. Non passarei affatto per la strada che stai intraprendendo tu perche`, con le tue attuali soluzioni, tra l'altro, stai alterando il funzionamento del DCC.
-

CarloCoriolano
1.446 3 4 7 - ---
- Messaggi: 1023
- Iscritto il: 24 mag 2016, 13:08
1
voti
enzo49 ha scritto:Il mio problema, invece, è quello di conoscere dal pannello se nella tratta isolata sia o meno presente una loco ferma.
Scusa ma non avevo capito.
Per punizione scriverò 100 volte in bella calligrafia:
“Devo leggere con più cura il testo dei problemi”
RIFACCIO
Dallo schema che hai postato in [1] ho preso per valido il circuito di ingresso dell’opto ma non sono entrato in merito a eventuali incompatibilità tra il circuito e il sistema DCC perché non ne ho le competenze.
Mi sono limitato a risolvere la questione dell’accensione contemporanea dei due LED quando il treno è fermo sul binario isolato.
Quando il treno è fermo sul binario isolato la tensione al nodo A sale al valore della tensione di alimentazione, meno la caduta di tensione collettore-emettitore del transistor Q1, meno la caduta diretta del diodo LED. Con una alimentazione di 12Vcc al nodo A si dovrebbe avere una tensione di circa 10V. In questo modo la barriera stabilita dal diodo Zener da 6,8V non permette il passaggio della corrente di base del transistor Q2 tenendolo interdetto.
1
voti
mi sbaglierò anche, però mi sembra che il foto-accoppiatore non abbia l'alimentazione corretta al diodo, per lo meno nell'ultimo schema in [19].


Alex
https://www.facebook.com/Elettronicaeelettrotecnica
<< vedi di pigliare arditamente in mano, il dizionario che ti suona in bocca,
se non altro è schietto e paesano.
(Giuseppe Giusti) <<
https://www.facebook.com/Elettronicaeelettrotecnica
<< vedi di pigliare arditamente in mano, il dizionario che ti suona in bocca,
se non altro è schietto e paesano.
(Giuseppe Giusti) <<
24 messaggi
• Pagina 2 di 3 • 1, 2, 3
Chi c’è in linea
Visitano il forum: Nessuno e 120 ospiti

Elettrotecnica e non solo (admin)
Un gatto tra gli elettroni (IsidoroKZ)
Esperienza e simulazioni (g.schgor)
Moleskine di un idraulico (RenzoDF)
Il Blog di ElectroYou (webmaster)
Idee microcontrollate (TardoFreak)
PICcoli grandi PICMicro (Paolino)
Il blog elettrico di carloc (carloc)
DirtEYblooog (dirtydeeds)
Di tutto... un po' (jordan20)
AK47 (lillo)
Esperienze elettroniche (marco438)
Telecomunicazioni musicali (clavicordo)
Automazione ed Elettronica (gustavo)
Direttive per la sicurezza (ErnestoCappelletti)
EYnfo dall'Alaska (mir)
Apriamo il quadro! (attilio)
H7-25 (asdf)
Passione Elettrica (massimob)
Elettroni a spasso (guidob)
Bloguerra (guerra)





