Cos'è ElectroYou | Login Iscriviti

ElectroYou - la comunità dei professionisti del mondo elettrico

effetto mano

Elettronica lineare e digitale: didattica ed applicazioni

Moderatori: Foto Utentecarloc, Foto Utenteg.schgor, Foto UtenteBrunoValente, Foto UtenteIsidoroKZ

1
voti

[21] Re: effetto mano

Messaggioda Foto Utentegammaci » 17 mar 2017, 19:34

ecco... quindi è uno di quei simpaticoni che vanno conservati su polistirolo e maneggiati con pinzette antistatiche ?


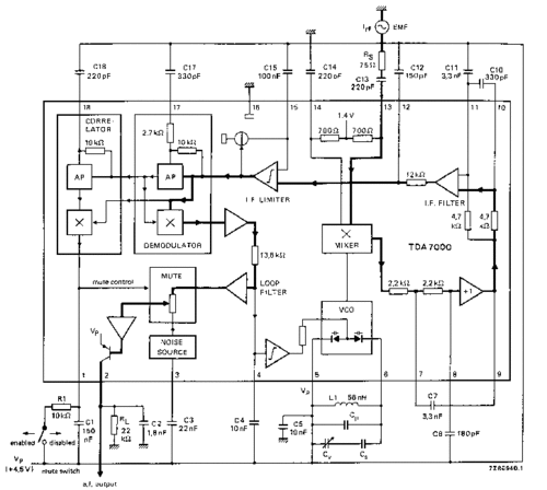
Ma? Una delle possibili cause era la configurazione originale (quella di Philips ora NPX), la si vede sotto leggermente migliorata in qualità.
Cosa uno dovrebbe dire del pin 13 :shock: :shock: :?:
La situazione migliora con l' LC d'ingresso, :mrgreen: i miei erano tutti col pin in aria.
Non so, Foto Utenteclaudiocedrone dimmi tu la tua :roll:

TDA7000_FM_Receiver.jpg
TDA7000_FM_Receiver.jpg (35.95 KiB) Osservato 2445 volte


Edit:

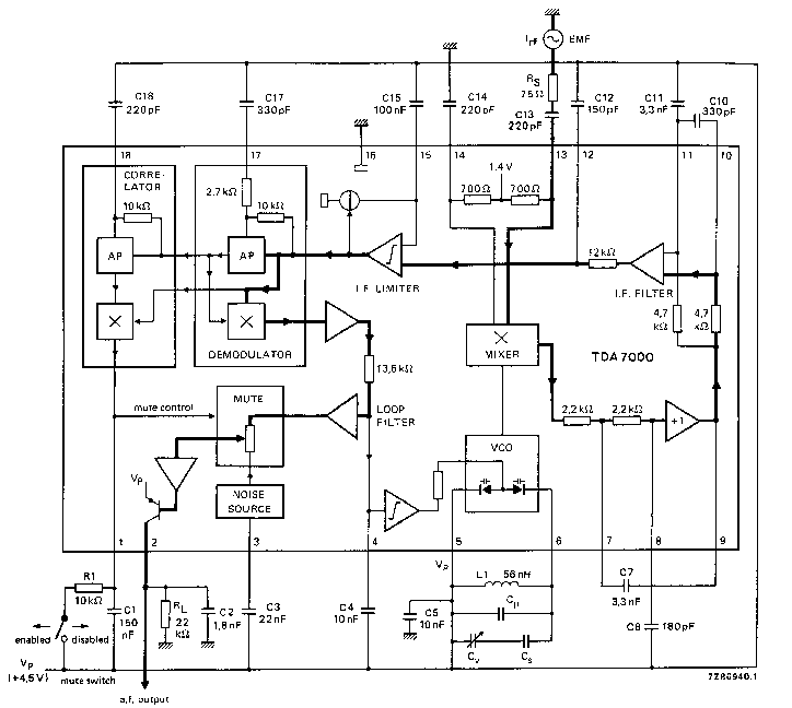
Aggiungo lo schema interno, il mixer d'ingresso (delicatissimo) è a mio parere il componente maggiormente esposto, cioè l'integrato in questione si f.... solo in quel punto

tda7000.GIF
Da soli conosciamo alcune cose.
In molti ne conosceremo molte di più.
Avatar utente
Foto Utentegammaci
3.838 2 4 6
Master
Master
 
Messaggi: 1040
Iscritto il: 27 feb 2014, 12:20

0
voti

[22] Re: effetto mano

Messaggioda Foto Utenteclaudiocedrone » 17 mar 2017, 19:56

:-) Mah, a parte che ho l'alma gentil come un quad-core :mrgreen: , per il poco (e male) che so se il componente è sensibile alle cariche elettrostatiche può dipendere dalla tecnologia costruttiva ("a mosfet"), e quindi va trattato prima e durante il montaggio con le dovute accortezze, tra cui quelle che ho precedentemente accennato; se non erro componentistica con tale problematica è tuttora presente e ben conosciuta a chi costruisce e/o ripara p. es. computer et similia, rimando quindi la trattazione del tema agli esperti del forum (io risulto "expert" ma solo come qualifica "gerarchica" del forum che mi pare sia ad attribuzione automatica e dovuta semplicemente alla mole di post inseriti ;-) ). O_/
"Non farei mai parte di un club che accettasse la mia iscrizione" (G. Marx)
Avatar utente
Foto Utenteclaudiocedrone
21,3k 4 7 9
Master EY
Master EY
 
Messaggi: 15303
Iscritto il: 18 gen 2012, 13:36

0
voti

[23] Re: effetto mano

Messaggioda Foto Utenteclaudiocedrone » 17 mar 2017, 20:03

:-) Ah ecco, si, vedo lo schema interno ma è in pratica uno schema a blocchi, per dire di più servirebbe il "vero" schema elettrico interno dettagliato dei blocchi che penso non possa fornirlo nessuno... comunque rimando a quanto ho precedentemente scritto, di più nin zo O_/
"Non farei mai parte di un club che accettasse la mia iscrizione" (G. Marx)
Avatar utente
Foto Utenteclaudiocedrone
21,3k 4 7 9
Master EY
Master EY
 
Messaggi: 15303
Iscritto il: 18 gen 2012, 13:36

1
voti

[24] Re: effetto mano

Messaggioda Foto Utentegammaci » 17 mar 2017, 20:08

quad-core
(:OO:) (:OO:)

Beh dai quei 10,8 k non saranno a caso, e sono a quanto pare tutti guadagnati, qui, nelle retrovie.

Non credo sia un MOS, a parer mio il punto delicatissimo di quell'integrato è il mixer d'ingresso bilanciato.
Non penso sia fatto con dei diodi "normali" ma con qualcosa a bassissima corrente e con Vf minimale per ottenere sensibilità decenti.
Ricordo distintamente che quando succedeva il patatrack, il guasto aveva sempre la stessa connotazione:
- oscillatore funzionante
- media a 70 kHz apparentemente ok (provando con un banale signal tracker)
- ricevitore muto

Altro non saprei dire.
O_/
Da soli conosciamo alcune cose.
In molti ne conosceremo molte di più.
Avatar utente
Foto Utentegammaci
3.838 2 4 6
Master
Master
 
Messaggi: 1040
Iscritto il: 27 feb 2014, 12:20

1
voti

[25] Re: effetto mano

Messaggioda Foto UtenteEcoTan » 17 mar 2017, 20:58

teodoropuccia ha scritto:riguardo all'IC come posso controllare se è ITO ?

Beh, visto che è su zoccolino..
Prima di toglierlo misura le tensioni sui piedini, almeno quelli di alimentazione, altrimenti anche quello nuovo rischia.
Hai modo di sentire con un altro ricevitore se l'oscillatore locale oscilla? Il livello è molto basso, bisogna proprio avvicinare l'antenna.
Avatar utente
Foto UtenteEcoTan
7.720 4 12 13
Expert EY
Expert EY
 
Messaggi: 5426
Iscritto il: 29 gen 2014, 8:54

0
voti

[26] Re: effetto mano

Messaggioda Foto Utenteteodoropuccia » 18 mar 2017, 1:36

gammaci ha scritto:
ad esempio visto che i piedini 1,3,4,8,12,15,17,18 e 11
sono tutti collegati al Vcc

NO [-X
Non sono collegati tutti al Vcc, per essere precisi nessuno di essi lo è, l'altro lato dei condensatori è connesso a Vcc e li puoi (devi) fare una "unica saldatura", meglio detto, una unica "isola" che necessariamente deve girare attorno all'integrato.
Puoi prendere come ispirazione uno dei tanti PCB per quel ricevitore e "imitarlo" con basetta forata + fili



Ok Gammaci…intendevo quello scusa
stasera non ho avuto tempo di provare la soluzione che mi hai consigliato se Dio vuole si stà muovendo un po' di lavoro (gestisco una specie di RistoMerendeSalumePiadineria)
comunque ho intenzione di allontanare i condensatori per fare spazio alle bobine e collocarle il più vicino possibile all'IC cercando di semplificare il tutto…


EcoTan ho verificato il piedino 5 che da schema è il vcc e credo arrivi la giusta alimentazione insomma è quella data dall'alimentatore stabilizzato 6V…riguardo al VCO avendo a disposizione un BoaFeng UV 5R cosa dovrei fare per verificare se oscilla ? :roll:


grazie claudiocedrone per l'incoraggiamento e per i tuoi consigli :

"attenzione che il punto 2 è "a doppio taglio" perché aumentando l'area racchiusa da conduttori a diverso potenziale aumenta l'induttanza in quanto il valore è direttamente proporzionale proprio all'area "racchiusa" tra essi, mentre il punto 3 per il momento è ininfluente in quanto con PCB monofaccia non serve alcun via"

:ok:
Avatar utente
Foto Utenteteodoropuccia
5 2
 
Messaggi: 11
Iscritto il: 20 mag 2016, 14:03

2
voti

[27] Re: effetto mano

Messaggioda Foto UtenteEcoTan » 18 mar 2017, 8:12

Se vuoi provare a sostituire il TDA, confrontare le tensioni verso massa dei singoli piedini può essere un sistema per evidenziare eventuali guasti interni senza peraltro poterli escludere.
Per provare l'oscillatore locale, che RITENGO sia sulla stessa banda di ricezione cioè 88-108 MHz, devi usare un ricevitore sulla stessa banda, cercare una frequenza libera dove si sente il fruscio, accostare l'antenna alla bobina, dare una spazzolata col tuo circuito e sperare di trovare un punto dove il fruscio si attenua o si sentono delle scariche.
Avatar utente
Foto UtenteEcoTan
7.720 4 12 13
Expert EY
Expert EY
 
Messaggi: 5426
Iscritto il: 29 gen 2014, 8:54

0
voti

[28] Re: effetto mano

Messaggioda Foto Utenteteodoropuccia » 29 mar 2017, 3:48

Ciao a tutti,
eccomi di nuovo qua a comunicarvi il mio ennesimo fallimento (che senso di frustrazione), addìrittura questa volta sono riuscito a far surriscaldare il TDA7000, da non crederci.
eppure ho fatto attenzione a tutto, saldature, corti, non ho invertito polarità, il verso dell'IC è quello giusto, il catodo al piedino 6, un buon piano di massa (almeno credo) etc etc addirittura ho "rifatto" di sana piana il master con Eagle controllando e ricontrollando lo schema elettrico ma niente sono solo riuscito a friggere l'IC...grrrrrrr che rabbia...eppure ho visto montaggi del solito progetto che a confronto il mio è da premio nobel...ma niente non va e non va... eppure non faccio altro che studiare sul progetto...probabilmente non abbastanza oppure in modo sbagliato e comunque i troppi fallimenti rischiano di farmi perdere la voglia di continuare...per cui dovrò accontentarmi delle piccole "cavolate" che riesco a fare e lasciare perdere le RF troppo critiche e difficili
vi ringrazio tutti per aver risposto alle mie domande e avermi dedicato un po' del vostro prezioso tempo

Teo
Allegati
master.png
aTDA 7000.pdf
(22.37 KiB) Scaricato 74 volte
pcb.jpg
Avatar utente
Foto Utenteteodoropuccia
5 2
 
Messaggi: 11
Iscritto il: 20 mag 2016, 14:03

1
voti

[29] Re: effetto mano

Messaggioda Foto UtenteTumelero » 30 mar 2017, 18:46

teodoropuccia ha scritto:...per cui dovrò accontentarmi delle piccole "cavolate" che riesco a fare e lasciare perdere le RF troppo critiche e difficili

Scusa ma perché dici così, non so quali "piccole cavolate" fai tu e io sono l'ultimo arrivato anche perché quel poco che avevo appreso a scuola l'ho dimenticato ma le RF sono la parte nobile dell'elettronica (imho).
A parte il fatto che secondo me se ci riprovi riesci a utilizzare pure l'integrato in questione ma potresti anche cominciare con un ricevitore a galena.
Non so probabilmente sai già di cosa parlo, magari l'hai già costruito, comunque basta un po' di filo e un diodo al germanio...




P.S. non è vero che basta quello :-P perché io senza un preamplificatore audio non son mai riuscito ad ascoltare niente, serve anche un transistorino BC. Volendo quindi da autocustruire ne hai...
Avatar utente
Foto UtenteTumelero
5 2
 
Messaggi: 5
Iscritto il: 22 mar 2017, 12:29

Precedente

Torna a Elettronica generale

Chi c’è in linea

Visitano il forum: Nessuno e 84 ospiti