Ciao quarch2000..... AUGURI !!!
Fai una cosa, per non appesantire il topic di A.T. aprine uno nuovo che vediamo di risolvere li; se l' hai già inserisci anche il link al sito della scheda. Ho dato un' occhiata veloce in rete ma i datasheet non li ho trovati, questa sera con calma vedo di cercare meglio.
Ciao
David
BATTERIE PIOMBO GEL TEMPI DI SCARICA
Moderatori:
carloc,
g.schgor,
BrunoValente,
IsidoroKZ
0
voti
Ultima modifica di
quarch2000 il 19 mar 2009, 16:23, modificato 1 volta in totale.
-

quarch2000
0 2 - Messaggi: 29
- Iscritto il: 10 mar 2009, 21:42
- Località: Mirandola -MO-
0
voti
Ciao David,
ecco il circuito che funziona bene così come l'ho testato, in seguito per prova ho solo tolto le 2 R in parallelo da 1 K ciascuna eeeeh .......... Booom !! Ma questa cosa l'avevo notata sin dall'inizio, ricordi che Ti dicevo che ebbi fortuna nel provare a metterle in parallelo per fare 500 Ohm ?? Avevo problemi di vuoti sul Pot, così invece TUTTO LISCIO !!!
IL DIODO NON E' LO SCHOTTKY CONSIGLIATOMI DA STEFANO, MA QUESTO, DI CUI PUOI VISIONARE LA FOTO CHE POSTAI ALL'EPOCA E SUBITO DOPO TROVERAI L'OK DI STEFANO NELL'UTILIZZARLO IN QUANTO SIMILE !!
viewtopic.php?f=1&t=9648&st=0&sk=t&sd=a&start=60
A proposito, per LM317 CHE DIODO DEVO METTERE SULL'INGRESSO oltre i condensatori ?
Un saluto
by
Anthony
ecco il circuito che funziona bene così come l'ho testato, in seguito per prova ho solo tolto le 2 R in parallelo da 1 K ciascuna eeeeh .......... Booom !! Ma questa cosa l'avevo notata sin dall'inizio, ricordi che Ti dicevo che ebbi fortuna nel provare a metterle in parallelo per fare 500 Ohm ?? Avevo problemi di vuoti sul Pot, così invece TUTTO LISCIO !!!
IL DIODO NON E' LO SCHOTTKY CONSIGLIATOMI DA STEFANO, MA QUESTO, DI CUI PUOI VISIONARE LA FOTO CHE POSTAI ALL'EPOCA E SUBITO DOPO TROVERAI L'OK DI STEFANO NELL'UTILIZZARLO IN QUANTO SIMILE !!
viewtopic.php?f=1&t=9648&st=0&sk=t&sd=a&start=60
A proposito, per LM317 CHE DIODO DEVO METTERE SULL'INGRESSO oltre i condensatori ?
Un saluto
by
Anthony
0
voti
Ciao A.T..
sono più veccio
uF= microFarads..
C1 - E un condensatore elettrolitico di filtro che viene sempre applicato in prossimità del ponte raddrizzatore.
Io metterei un 1000uF 50 volt
C2 - E un condensatore poliestere o ceramico da 100.000 pF che andrà collegato vicinissimo tra il terminale Entrata e la massa per evitare autooscillazioni.
questo dovrebbe andare bene.
C3 - E un condensatore elettrolitico da 10μF, con una tensione di lavoro di 50-63 volt, che viene utilizzato per rendere perfettamente stabile la tensione sul terminale di Regolazione.
questo dovrebbe andare bene.
C4 - E' un condensatore elettrolitico applicato sul terminale di Uscita che serve per eliminare qualsiasi residuo di alternata.
Il valore di questo condensatore non dovrà mai risultare minore di 100μF e dovrà avere una tensione di lavoro che non risulti mai inferiore alla tensione massima stabilizzata che preleverete sulla sua Uscita.
Penso che se prelevi 5 volt,basti un 100uF da 25/30/50volt.
Per il diodo in ingresso,secondo me basta un1N4007 (1000volt 1.0 A )con il catodo verso LM317 e anodo al + 24 volt
Non riesci a fare uno schema con collegato anche il regolatore.?
Solo per chiarezza.
spero di essere utile,per quel che posso.
Salutoni
sono più veccio uF= microFarads..
C1 - E un condensatore elettrolitico di filtro che viene sempre applicato in prossimità del ponte raddrizzatore.
Io metterei un 1000uF 50 volt
C2 - E un condensatore poliestere o ceramico da 100.000 pF che andrà collegato vicinissimo tra il terminale Entrata e la massa per evitare autooscillazioni.
questo dovrebbe andare bene.
C3 - E un condensatore elettrolitico da 10μF, con una tensione di lavoro di 50-63 volt, che viene utilizzato per rendere perfettamente stabile la tensione sul terminale di Regolazione.
questo dovrebbe andare bene.
C4 - E' un condensatore elettrolitico applicato sul terminale di Uscita che serve per eliminare qualsiasi residuo di alternata.
Il valore di questo condensatore non dovrà mai risultare minore di 100μF e dovrà avere una tensione di lavoro che non risulti mai inferiore alla tensione massima stabilizzata che preleverete sulla sua Uscita.
Penso che se prelevi 5 volt,basti un 100uF da 25/30/50volt.
Per il diodo in ingresso,secondo me basta un1N4007 (1000volt 1.0 A )con il catodo verso LM317 e anodo al + 24 volt
Non riesci a fare uno schema con collegato anche il regolatore.?
Solo per chiarezza.
spero di essere utile,per quel che posso.
Salutoni
-

quarch2000
0 2 - Messaggi: 29
- Iscritto il: 10 mar 2009, 21:42
- Località: Mirandola -MO-
0
voti
Ciao Quarch, .... beh !!!! ..................AUGURI !!!
GRAZIE X LE SPIEGAZIONI !!
Ora devo tentare di ricostruire il regolatore con le aggiunte postate da David, di diodo e condensatori.
Spero vada bene l'1N4007, anche perché quelli ho !!
Comunque lo schema del rogolatore che ho fatto è quello del data sheet dell'LM317 il primo che ho allegato nella pagina precedente, ....... + le aggiunte di David.
Un saluto by
Anthony
GRAZIE X LE SPIEGAZIONI !!
Ora devo tentare di ricostruire il regolatore con le aggiunte postate da David, di diodo e condensatori.
Spero vada bene l'1N4007, anche perché quelli ho !!
Comunque lo schema del rogolatore che ho fatto è quello del data sheet dell'LM317 il primo che ho allegato nella pagina precedente, ....... + le aggiunte di David.
Un saluto by
Anthony
0
voti
Confermo quanto detto da quarch2000 e ti confermo l' utilizzo del 1N4007, va più che bene.
Ti dico soltanto una cosa che sarebbe il caso di fare. Se ti ricordi lo schema che ti inviai io era leggermente differente (puoi trovarlo all' inizio di pagina 14) e comprendeva un ulteriore diodo. Ora che hai tutto in mano secondo me ti conviene inserirlo. Quel diodo fa in modo che la frequenza d' uscita dal PWM rimanga costante indipendentemente dal Ton.
Un ' altra modifica molto semplice che puoi (anzi dovresti) fare è quella di sostituire il motore con una lampadina da 24 V, in questo modo eviti o comunque riduci il rischio di distruggere i componenti di potenza durante i test, inoltre con la lampadina è molto più semplice osservare la regolarità del PWM e ti svincoli dai problemi legati all' induttanza del motore. Ruotando il potenziometro dovrai vedere la luce della lampada che va da spenta a completamente accesa in modo regolare, questa potrebbe essere una prova interessante che fugherebbe o confermerebbe alcuni dubbi. Pensi che sia possibile farla ?
Ciao
David
Ti dico soltanto una cosa che sarebbe il caso di fare. Se ti ricordi lo schema che ti inviai io era leggermente differente (puoi trovarlo all' inizio di pagina 14) e comprendeva un ulteriore diodo. Ora che hai tutto in mano secondo me ti conviene inserirlo. Quel diodo fa in modo che la frequenza d' uscita dal PWM rimanga costante indipendentemente dal Ton.
Un ' altra modifica molto semplice che puoi (anzi dovresti) fare è quella di sostituire il motore con una lampadina da 24 V, in questo modo eviti o comunque riduci il rischio di distruggere i componenti di potenza durante i test, inoltre con la lampadina è molto più semplice osservare la regolarità del PWM e ti svincoli dai problemi legati all' induttanza del motore. Ruotando il potenziometro dovrai vedere la luce della lampada che va da spenta a completamente accesa in modo regolare, questa potrebbe essere una prova interessante che fugherebbe o confermerebbe alcuni dubbi. Pensi che sia possibile farla ?
Ciao
David
0
voti
YYYYYYUUUUUUUUUUUUUUUHHUUUUUUUUUUUUUUUUUUUUUUUUUUUUUUUU !!!!!!!
Ciao Ragazzi, TEST CON SIMULAZIONE DI INERZIA RIUSCITO !!!
Il problema era proprio dovuto alla mancanza dei condensatori e diodo su Vi e Vo, inoltre ho constatato che i Timer 555 che hanno preso i 22 V dopo le rotture del regolatore è vero che funzionano, ma .............. funzionano all'80 % togliendo Coppia e prontezza di risposta al tocco del Pot, che ora è sensibilizzimo, fin da 0.5 V comincia la rotazione ( prima era +/- 4-5 V ).
I componenti restano pressocchè freddi anche sotto carico d'inerzia e al max Tensione di 24.2 V con incremento velocità a vuoto fino a 53 km/h.
CERTO A CONFERMARE IL TUTTO SARA' IL TEST SU STRADA, ma qui fa freddo e piove sempre
Ho solo notato che durante l'inerzia il max carico circa 10 A ( con freni al 50-60 % ) lo si ottiene con Pot tendente al 90%, mentre per la restante parte inferiore c'è la solita limitazione di corrente a circa 3.5 A che su strada credo, dai test precedenti, si traduce in un'appena sufficiente assistenza motrice sui pedali, che aumenta con l'aumentare della velocità.
Beh !! certo non è uno scooter elettrico che ha motori da 1500 W.
La cosa essenziale è che il PWM risponde bene, alle attuali temp atmosferiche non si riscalda e soprattutto lo stabilizzatore regge senza riscaldarsi.
RESTA SOLO IL DUBBIO CHE QUANDO IL PWM HA PRESO I 22 V DURANTE LE ROTTURE DELLO STABILIZZATORE, POSSANO ESSERSI ANCHE LIEVEMENTE DANNEGGIATI MOSFET, TRANSITORI O ALTRO, I QUALI POTREBBERO, COME PER IL 555 FUNZIONARE ALL’80 %, NON AVENDOLI SOSTITUITI.
Fino A Giugno potrei anche costruire una scheda completamente nuova per notarne le differenze !!
Comunque ecco il video del case completo, ma da assemblare meglio.
http://www.youtube.com/watch?v=3TbQix4qZLk
Un saluto
By
Anthony
Ciao Ragazzi, TEST CON SIMULAZIONE DI INERZIA RIUSCITO !!!
Il problema era proprio dovuto alla mancanza dei condensatori e diodo su Vi e Vo, inoltre ho constatato che i Timer 555 che hanno preso i 22 V dopo le rotture del regolatore è vero che funzionano, ma .............. funzionano all'80 % togliendo Coppia e prontezza di risposta al tocco del Pot, che ora è sensibilizzimo, fin da 0.5 V comincia la rotazione ( prima era +/- 4-5 V ).
I componenti restano pressocchè freddi anche sotto carico d'inerzia e al max Tensione di 24.2 V con incremento velocità a vuoto fino a 53 km/h.
CERTO A CONFERMARE IL TUTTO SARA' IL TEST SU STRADA, ma qui fa freddo e piove sempre
Ho solo notato che durante l'inerzia il max carico circa 10 A ( con freni al 50-60 % ) lo si ottiene con Pot tendente al 90%, mentre per la restante parte inferiore c'è la solita limitazione di corrente a circa 3.5 A che su strada credo, dai test precedenti, si traduce in un'appena sufficiente assistenza motrice sui pedali, che aumenta con l'aumentare della velocità.
Beh !! certo non è uno scooter elettrico che ha motori da 1500 W.
La cosa essenziale è che il PWM risponde bene, alle attuali temp atmosferiche non si riscalda e soprattutto lo stabilizzatore regge senza riscaldarsi.
RESTA SOLO IL DUBBIO CHE QUANDO IL PWM HA PRESO I 22 V DURANTE LE ROTTURE DELLO STABILIZZATORE, POSSANO ESSERSI ANCHE LIEVEMENTE DANNEGGIATI MOSFET, TRANSITORI O ALTRO, I QUALI POTREBBERO, COME PER IL 555 FUNZIONARE ALL’80 %, NON AVENDOLI SOSTITUITI.
Fino A Giugno potrei anche costruire una scheda completamente nuova per notarne le differenze !!
Comunque ecco il video del case completo, ma da assemblare meglio.
http://www.youtube.com/watch?v=3TbQix4qZLk
Un saluto
By
Anthony
0
voti
Ciao David,
siccome lo schottky non l'ho trovato in commercio dalle mie parti, ho utilizzato quello di cui al post precedente.
Questo Ultrafast potrebbe andare bene come sostituzione in caso di rottura di quello attuale ?
E' nuovo ed è l'unica cosa che sono riuscito a trovare !!
INOLTRE:
Sono in possesso di un altro motore della stesa marca con stesse RPM 2750, solo che è da 280 W ( 15 A ).
Penso possa darmi un po' più di coppia agli avvii, che ne dici ?
Forse quei 30 W in più possono sballare i "settaggi" attuali ?
Ciao Ciao
Anthony
siccome lo schottky non l'ho trovato in commercio dalle mie parti, ho utilizzato quello di cui al post precedente.
Questo Ultrafast potrebbe andare bene come sostituzione in caso di rottura di quello attuale ?
E' nuovo ed è l'unica cosa che sono riuscito a trovare !!
INOLTRE:
Sono in possesso di un altro motore della stesa marca con stesse RPM 2750, solo che è da 280 W ( 15 A ).
Penso possa darmi un po' più di coppia agli avvii, che ne dici ?
Forse quei 30 W in più possono sballare i "settaggi" attuali ?
Ciao Ciao
Anthony
0
voti
Bel lavoro Anthony, come sempre!
Se il PWM è ripartito tanto meglio, aspettiamo "con ansia" i risultati dei test su strada.
No, questo non credo sia possibile, per quanto ne so io i mosfet, i transistor ed i diodi o vanno o sono rotti. Per me sotto quell' aspetto sei a posto. Anche il nuovo diodo dovrebbe andare bene, stai però attento a come lo colleghi, è doppio.
Se ha bisogno io ci sono! Magari ti converrebbe prima collaudare bene questo circuito così nella prossima scheda potrai prendere in considerazione anche altri aspetti come il motore da 280W (io eviterei di adattarlo a questa versione) l' usura delle batterie etc etc....
Ciao
David
Se il PWM è ripartito tanto meglio, aspettiamo "con ansia" i risultati dei test su strada.
A.T. scrive:
RESTA SOLO IL DUBBIO CHE QUANDO IL PWM HA PRESO I 22 V DURANTE LE ROTTURE DELLO STABILIZZATORE, POSSANO ESSERSI ANCHE LIEVEMENTE DANNEGGIATI MOSFET, TRANSITORI O ALTRO, I QUALI POTREBBERO, COME PER IL 555 FUNZIONARE ALL’80 %, NON AVENDOLI SOSTITUITI.
No, questo non credo sia possibile, per quanto ne so io i mosfet, i transistor ed i diodi o vanno o sono rotti. Per me sotto quell' aspetto sei a posto. Anche il nuovo diodo dovrebbe andare bene, stai però attento a come lo colleghi, è doppio.
A.T. scrive:
Fino A Giugno potrei anche costruire una scheda completamente nuova per notarne le differenze !!
Se ha bisogno io ci sono! Magari ti converrebbe prima collaudare bene questo circuito così nella prossima scheda potrai prendere in considerazione anche altri aspetti come il motore da 280W (io eviterei di adattarlo a questa versione) l' usura delle batterie etc etc....
Ciao
David
0
voti
Ciao David e tutti gli amici di Electroportal, ...............allora,...............è ufficiale .........................,
In uno scorcio di sole anche se ai limiti della bronchite, HO TESTATO EBE 1 Evo e quindi il PWM con SENSORE DI PEDALATA ASSISTITA, ................. :
FAAAAANTAAAAAASTIIIIICOOOOOOOOOOOOOO
Posso quindi rendere ufficiali gli schemi con i quali ho ottenuto una progressiva accelerazione fino ad un assorbimento MAX co Pot al 95 % di circa 18 A CON UNA GRANDE INERZIA, non avendo aspettato che il Motore entrasse in coppia.
Nonostante ciò Ebe 1 Evo tira bene senza pedalare e soprattutto il PWM ( a queste condizioni atmosferiche ) resta freddo.
La velocità a vuoto è di circa 54 km/h, credo che nelle migliori condizioni in piano e senza vento frontale si posso raggiungere velocità superiori ai 25 km/h (nel tratto del test non ho potuto lanciare EBE 1 in quanto arrivavo troppo veloce in curva).
ATTENZIONE !!!!
Tutti i problemi avuti, 7805, 317 e 555 bruciati sono stati causati dal REGOLATORE ( circuito a parte ), che finalmente ora va alla grande dopo montati i componenti aggiunti da David.
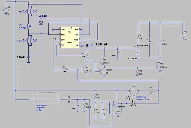
Quindi ecco gli schemi resi pubblici per coloro che vorranno cimentarsi nella realizzazione !!
REGOLATORE:
PWM + SENSORE DI PEDALATE ASSISTITA + INTERRUTTORE SUL FRENO PER BLOCCO ALIMENTAZIONE PWM !!
RESA PUBBLICA LA PARTE ELETTRONICA E TASTATA, anche se per un breve tratto, si accettano commenti e considerazioni.
Chiunque voglia delucidazioni sulla NON FACILE PARTE MECCANICA e sul CARICABATTERIA INTELLIGENTE, ...........SONO A DISPOSIZIONE
Un saluto particolare a David ma anche a Stefano che manca da 2 mesi e che ha riposto fiducia in un ragioniere profano affermando che ci sarei riuscito, E COSI' E' STATO.
Ci sono riuscito proprio mentre stavo per ABBANDONARE DOPO LE VARIE ROTTURE, ma bisogna avere tenacia:
I GRANDI SUCCESSI SI OTTENGONO CON I PICCOLI FALLIMENTI

Progetto EBE 1 Evo by
Anthony
Stefano79
Davidde
In uno scorcio di sole anche se ai limiti della bronchite, HO TESTATO EBE 1 Evo e quindi il PWM con SENSORE DI PEDALATA ASSISTITA, ................. :
FAAAAANTAAAAAASTIIIIICOOOOOOOOOOOOOO
Posso quindi rendere ufficiali gli schemi con i quali ho ottenuto una progressiva accelerazione fino ad un assorbimento MAX co Pot al 95 % di circa 18 A CON UNA GRANDE INERZIA, non avendo aspettato che il Motore entrasse in coppia.
Nonostante ciò Ebe 1 Evo tira bene senza pedalare e soprattutto il PWM ( a queste condizioni atmosferiche ) resta freddo.
La velocità a vuoto è di circa 54 km/h, credo che nelle migliori condizioni in piano e senza vento frontale si posso raggiungere velocità superiori ai 25 km/h (nel tratto del test non ho potuto lanciare EBE 1 in quanto arrivavo troppo veloce in curva).
ATTENZIONE !!!!
Tutti i problemi avuti, 7805, 317 e 555 bruciati sono stati causati dal REGOLATORE ( circuito a parte ), che finalmente ora va alla grande dopo montati i componenti aggiunti da David.
Quindi ecco gli schemi resi pubblici per coloro che vorranno cimentarsi nella realizzazione !!
REGOLATORE:
PWM + SENSORE DI PEDALATE ASSISTITA + INTERRUTTORE SUL FRENO PER BLOCCO ALIMENTAZIONE PWM !!
RESA PUBBLICA LA PARTE ELETTRONICA E TASTATA, anche se per un breve tratto, si accettano commenti e considerazioni.
Chiunque voglia delucidazioni sulla NON FACILE PARTE MECCANICA e sul CARICABATTERIA INTELLIGENTE, ...........SONO A DISPOSIZIONE
Un saluto particolare a David ma anche a Stefano che manca da 2 mesi e che ha riposto fiducia in un ragioniere profano affermando che ci sarei riuscito, E COSI' E' STATO.
Ci sono riuscito proprio mentre stavo per ABBANDONARE DOPO LE VARIE ROTTURE, ma bisogna avere tenacia:
I GRANDI SUCCESSI SI OTTENGONO CON I PICCOLI FALLIMENTI

Progetto EBE 1 Evo by
Anthony
Stefano79
Davidde
Chi c’è in linea
Visitano il forum: Nessuno e 93 ospiti

Elettrotecnica e non solo (admin)
Un gatto tra gli elettroni (IsidoroKZ)
Esperienza e simulazioni (g.schgor)
Moleskine di un idraulico (RenzoDF)
Il Blog di ElectroYou (webmaster)
Idee microcontrollate (TardoFreak)
PICcoli grandi PICMicro (Paolino)
Il blog elettrico di carloc (carloc)
DirtEYblooog (dirtydeeds)
Di tutto... un po' (jordan20)
AK47 (lillo)
Esperienze elettroniche (marco438)
Telecomunicazioni musicali (clavicordo)
Automazione ed Elettronica (gustavo)
Direttive per la sicurezza (ErnestoCappelletti)
EYnfo dall'Alaska (mir)
Apriamo il quadro! (attilio)
H7-25 (asdf)
Passione Elettrica (massimob)
Elettroni a spasso (guidob)
Bloguerra (guerra)


