Collegamento Trasformatori-Può funzionare o esplode tutto ??
Moderatori:
carloc,
g.schgor,
BrunoValente,
IsidoroKZ
43 messaggi
• Pagina 1 di 5 • 1, 2, 3, 4, 5
0
voti
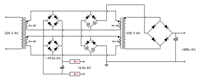
Teoricamente, con questo collegamento, la cosa potrebbe funzionare o "esploderebbe" tutto ?
K
-

Kagliostro
6.396 4 5 7 - Master

- Messaggi: 4830
- Iscritto il: 19 set 2012, 11:32
3
voti
KA-BOOM!
Per usare proficuamente un simulatore, bisogna sapere molta più elettronica di lui
Plug it in - it works better!
Il 555 sta all'elettronica come Arduino all'informatica! (entrambi loro malgrado)
Se volete risposte rispondete a tutte le mie domande
Plug it in - it works better!
Il 555 sta all'elettronica come Arduino all'informatica! (entrambi loro malgrado)
Se volete risposte rispondete a tutte le mie domande
1
voti
Da soli conosciamo alcune cose.
In molti ne conosceremo molte di più.
In molti ne conosceremo molte di più.
0
voti
I soliti circuiti a valvole (360v non sono neanche tanti, ma in molti casi van bene)
Male, anche mettendo in serie i 4 avvolgimenti da 12v, se uso un quadruplicatore non arrivo neanche a 220 V e se uso un ottuplicatore la tensione è, per la corrente disponibile, troppo alta e quindi inadatta per circuiti con valvole che la sopportano ma che assorbono abbastanza
K
p.s.: Ho degli amici australiani (lì da loro avere trasformatori adatti è molto costoso ed anche abbastanza difficoltoso) che usano spesso i quadruplicatori ed abbastanza gli ottuplicatori
Male, anche mettendo in serie i 4 avvolgimenti da 12v, se uso un quadruplicatore non arrivo neanche a 220 V e se uso un ottuplicatore la tensione è, per la corrente disponibile, troppo alta e quindi inadatta per circuiti con valvole che la sopportano ma che assorbono abbastanza
K
p.s.: Ho degli amici australiani (lì da loro avere trasformatori adatti è molto costoso ed anche abbastanza difficoltoso) che usano spesso i quadruplicatori ed abbastanza gli ottuplicatori
-

Kagliostro
6.396 4 5 7 - Master

- Messaggi: 4830
- Iscritto il: 19 set 2012, 11:32
2
voti
Ma fatti fare un trasformatore che esca a 260 V, o un 130 + 130...
-

CarloCoriolano
1.446 3 4 7 - ---
- Messaggi: 1023
- Iscritto il: 24 mag 2016, 13:08
2
voti
Potrebbe... Non so se si ripartirebbe bene sui due secondari la corrente dei 12,6Vcc.
Metti una lampadina a incandescenza da 25~40W 220 V in serie ai 220 V in ingresso e prova!
Metti una lampadina a incandescenza da 25~40W 220 V in serie ai 220 V in ingresso e prova!
0
voti
@ CarloCoriolano
Ahem .... si tratta di riciclare, la bobinatrice ce l'ho, solo che devo avere il tempo (e l'ispirazione) per ultimare il banco per poterla usare (l'avevo praticamente finito ma ho deciso delle modifiche importanti per avere meno giri)
@ Datman
Mah, forse una prova pratica potrebbe dire qualcosa .....
K
Ahem .... si tratta di riciclare, la bobinatrice ce l'ho, solo che devo avere il tempo (e l'ispirazione) per ultimare il banco per poterla usare (l'avevo praticamente finito ma ho deciso delle modifiche importanti per avere meno giri)
@ Datman
Mah, forse una prova pratica potrebbe dire qualcosa .....
K
-

Kagliostro
6.396 4 5 7 - Master

- Messaggi: 4830
- Iscritto il: 19 set 2012, 11:32
1
voti
Ma dove è il problema?
Hai due secondari flottanti, mettili pure in serie e questa serie la metti in serie con la 220 secondaria.
220+24 = 244 che raddrizzata fanno 344 VDC.
Se ti son pochi duplica i 24 (12+12) ma ne avrai sempre di più con la serie che con i duplicatori - che a carico ti si siedono -
Ha! I negativi, giusto. Non hai niente sul trafo filamento da poter utilizzare? Puoi mettere in serie alla 220 secondaria anche qualche tensione da lì
Hai due secondari flottanti, mettili pure in serie e questa serie la metti in serie con la 220 secondaria.
220+24 = 244 che raddrizzata fanno 344 VDC.
Se ti son pochi duplica i 24 (12+12) ma ne avrai sempre di più con la serie che con i duplicatori - che a carico ti si siedono -
Ha! I negativi, giusto. Non hai niente sul trafo filamento da poter utilizzare? Puoi mettere in serie alla 220 secondaria anche qualche tensione da lì
Ultima modifica di
gammaci il 12 apr 2017, 20:54, modificato 1 volta in totale.
Da soli conosciamo alcune cose.
In molti ne conosceremo molte di più.
In molti ne conosceremo molte di più.
1
voti
Ciao Gammaci, ma come alimenti il trafo se colleghi i due avvolgimenti da 12V in serie al 220 V secondario?
La tua soluzione potrebbe funzionare si ma come autotrafo elevatore, ma cosÌ viene a mancare l' isolamento da rete.
La tua soluzione potrebbe funzionare si ma come autotrafo elevatore, ma cosÌ viene a mancare l' isolamento da rete.
2
voti
MariX ha scritto:Ciao Gammaci, ma come alimenti il trafo se colleghi i due avvolgimenti da 12 V in serie al 220 V secondario?
La tua soluzione potrebbe funzionare si ma come autotrafo elevatore, ma cosÌ viene a mancare l' isolamento da rete.
No no ..
I secondari a 12 vanno sempre al 2° trasformatore ma essendo flottanti si possono mettere in serie al secondario 220 del 2° trasformatore.
Il primo trafo 220 12+12 isola comunque dalla rete
O no?
Da soli conosciamo alcune cose.
In molti ne conosceremo molte di più.
In molti ne conosceremo molte di più.
43 messaggi
• Pagina 1 di 5 • 1, 2, 3, 4, 5
Chi c’è in linea
Visitano il forum: Nessuno e 56 ospiti

Elettrotecnica e non solo (admin)
Un gatto tra gli elettroni (IsidoroKZ)
Esperienza e simulazioni (g.schgor)
Moleskine di un idraulico (RenzoDF)
Il Blog di ElectroYou (webmaster)
Idee microcontrollate (TardoFreak)
PICcoli grandi PICMicro (Paolino)
Il blog elettrico di carloc (carloc)
DirtEYblooog (dirtydeeds)
Di tutto... un po' (jordan20)
AK47 (lillo)
Esperienze elettroniche (marco438)
Telecomunicazioni musicali (clavicordo)
Automazione ed Elettronica (gustavo)
Direttive per la sicurezza (ErnestoCappelletti)
EYnfo dall'Alaska (mir)
Apriamo il quadro! (attilio)
H7-25 (asdf)
Passione Elettrica (massimob)
Elettroni a spasso (guidob)
Bloguerra (guerra)





