sequenza tramite rele'

Progettazione, esercizio, manutenzione, sicurezza, leggi, normative...

Moderatori: Foto Utentesebago, Foto UtenteMASSIMO-G, Foto Utentelillo, Foto UtenteMike

Avatar utente
Foto Utentetonys
0 2
Messaggi: 8
Iscritto il: 13 dic 2008, 19:35
0
voti

[1] sequenza tramite rele'

Messaggioda Foto Utentetonys » 16 mar 2009, 15:15

salve,
dovrei modificare un vecchio quadro di comando di un impianto industriale in modo che l'operatore non possa accidentalmente sbagliare la sequenza di accensione. ho pensato di utilizzare dei rele'

Immagine

il rele' che da il consenso alla possibilità di accensione del teleruttore 2 viene eccitato dalla corrente che arriva alla bobbina del teleruttore 1. in questo modo posso accendere il teleruttore 2 solo se il teleruttore 1 è acceso. Se il 1 si spegne accidentalmente si spengono anche 2 (e quindi anche 3).

ho pensato di collegare il rele' 2 direttamente alla bobbina del teleruttore 1, è corretto??

Domanda: come posso fare per disattivare la sequenza e fare in modo che l'operatore possa accendere i macchinari senza seguire la sequenza?

C'è un modo per far accendere una sirena se uno dei teleruttori si spegne accidentalmente (rottura del motore, elevato assorbimento...etc)

come faccio a dimensionare il rele'? quale assorbimento è richiesto?
Grazie,
Tony!

Avatar utente
Foto UtenteIvan_Iamoni
5.336 6 10 12
Utente disattivato per decisione dell'amministrazione proprietaria del sito
Messaggi: 2330
Iscritto il: 22 ott 2006, 18:45
0
voti

[2] Re: sequenza tramite rele'

Messaggioda Foto UtenteIvan_Iamoni » 16 mar 2009, 18:13

Ciao Tony,
Prima di indirizzarti all'uso di relè quali "ausiliari" del teleruttore , spero che tu abbia verificato o meno la fattibilità di montare dei contatti ausiliari sul teleruttore stesso,tipo "a torretta" che sono soluzione più sicura , elegante ed economica.
Bisogna sapere comunque che tipo di teleruttore hai.
Se fosse molto vecchio , sarebbe anche difficile reperire ciò che ti ho indicato.

Seconda cosa , lo schema che hai allegato , non centra niente con l'oggetto della discussione , o sbaglio?
Vedo addirittura un trasformatore.

ho pensato di collegare il rele' 2 direttamente alla bobbina del teleruttore 1, è corretto??

Sì , nel caso in cui la prima soluzione che ti ho proposto non sia realizzabile , puoi usare dei mini-relè a 2 contatti, a patto che il tipo e tensione di alimentazione della bobina del mini-relè sia uguale al tipo e tensione di alimentazione corrente del teleruttore a cui va collegato.
Domanda: come posso fare per disattivare la sequenza e fare in modo che l'operatore possa accendere i macchinari senza seguire la sequenza?

Qui dovrai inserire un selettore a 2 posizioni con 2 contatti NO.
Ciascun contatto collegato in parallelo al contatto del relè che inserirai nella catena di comando dei teleruttori 2 e 3.
La funzione sarà di by pass.
C'è un modo per far accendere una sirena se uno dei teleruttori si spegne accidentalmente (rottura del motore, elevato assorbimento...etc)

Ovviamente sì , con la modifica del circutio di comando attuale , di cui devi almeno inserire lo schema integrale e le specifiche elettriche.

come faccio a dimensionare il rele'? quale assorbimento è richiesto?

Un mini-relè di commercio sopporta correnti massime sino a 5A in CA sui sui contatti in scambio indipendentemente dall tipo e tensione di comando , altri supportano tensioni sino a 10A.
Ovviamente bisogna sapere , come già ti ho chiesto inizialmente il tipo e modello di teleruttore.

Ivan

Avatar utente
Foto Utentetonys
0 2
Messaggi: 8
Iscritto il: 13 dic 2008, 19:35
0
voti

[3] Re: sequenza tramite rele'

Messaggioda Foto Utentetonys » 18 mar 2009, 17:08

Ciao,
grazie per la risposta.
La sequenza è composta da 19 pulsanti, ho fatto una semplice schematizzazione nelle immagini sotto.
Immagine

Nella seconda immagine si può capire lo schema di collegamento.

Immagine

I teleruttori sono di siemens E 21 (penso del 1985), e non sono riuscito a trovare delle torrette da applicarci sopra, per questo ho pensato di ricorrere ai Rele'.
questi teleruttori funzionano a 110 volt. ho pensato di utilizzare dei relè finder della serie 55. Conosci altre marche/negozi on line?
La soluzione del relè come commutatore per passarea ciclo libero(senza sequenza) per tutti questi teleruttori non si può utilizzare, avevo pensato di passare al ciclo libero eccitando tutti i relè girando un selettore, ma non ho trovato ancora una soluzione.
La sirena avevo pensato di inserirla, in qualche modo, all'ultimo rele' (19) infatti se un motore es il 12 si blocca, automaticamente si bloccano tutti quelli che vengono dopo.

Grazie mille per l'aiuto.
Tony!

Avatar utente
Foto Utentetonys
0 2
Messaggi: 8
Iscritto il: 13 dic 2008, 19:35
0
voti

[4] Re: sequenza tramite rele'

Messaggioda Foto Utentetonys » 23 mar 2009, 14:09

c'è qualcuno che mi sa dare qualche consiglio???
avete bisogno di qualche altra info per rispondere?
Grazie mille
Tony!

Avatar utente
Foto Utenteg.schgor
57,8k 9 12 13
G.Master EY
G.Master EY
Messaggi: 16971
Iscritto il: 25 ott 2005, 9:58
Località: MILANO
Contatta:
0
voti

[5] Re: sequenza tramite rele'

Messaggioda Foto Utenteg.schgor » 23 mar 2009, 15:30

Non mi e' chiaro se il circuito di comando di ogni teleruttore e' attualmente
realizzato con il classico "Marcia", con "Ritenuta", ed "Arresto".
Se e' cosi', basta condizionare il comando di marcia al contatto ausiliario
del teleruttore precedente (mettendolo in serie al pulsante di marcia)

Per la sirena, un rele' ausiliario dovrebbe attirarsi quando tutti i teleruttori
sono inseriti (serie di tutti i contatti dei 19 ausiliari).
Il contatto di questo ne attira un altro che si deve automantenere.
Un suo contatto NO, in serie ad uno NC del precedente, comandano la sirena
Se da questo momento uno dei teleruttori si apre, la sirena interviene.
(se la spiegazione non e' sufficiente , ti mando lo schema).

Avatar utente
Foto Utentetonys
0 2
Messaggi: 8
Iscritto il: 13 dic 2008, 19:35
0
voti

[6] Re: sequenza tramite rele'

Messaggioda Foto Utentetonys » 25 mar 2009, 21:12

mi potresti mandare uno schema per capire meglio???
mi sono incartato sul discorso per attivare il ciclo libero.
mi puoi fare uno schemino anche per la sirena?

Grazie mille!!

Avatar utente
Foto Utenteg.schgor
57,8k 9 12 13
G.Master EY
G.Master EY
Messaggi: 16971
Iscritto il: 25 ott 2005, 9:58
Località: MILANO
Contatta:
0
voti

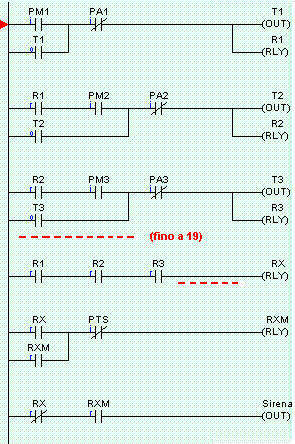
[7] Re: sequenza tramite rele'

Messaggioda Foto Utenteg.schgor » 25 mar 2009, 22:37

Ecco come io ho interpretato lo schema (che ritengo in parte esistente
con i 19 teleruttori, T1..T19, comandati dai pulsanti di marcia, PM1..PM19
ed arrestati dai pulsanti PA1..PA19) a cui vengono aggiunti i rele' ausiliari
(R1..R19, piu' 2 per il comando della sirena):
tonys1.GIF
tonys1.GIF (9.5 KiB) Visto 6127 volte

(PTS e' il pulsante per la tacitazione della sirena)
Spero che il resto sia chiaro.

Avatar utente
Foto Utentetonys
0 2
Messaggi: 8
Iscritto il: 13 dic 2008, 19:35
0
voti

[8] Re: sequenza tramite rele'

Messaggioda Foto Utentetonys » 27 mar 2009, 12:35

se ho capito bene:
per la sirena:
metto in serie un contatto di ogni Rele' ausiliare ( R1- R19), quando sono tutti attivati attivano il rele' RX.
collego un contatto NO di RX con RXM tramite un pulsante NC (PTS). Come faccio a collegare RXM in modo che rimane attivato anche se RX si disattiva (come nel caso di un guasto) ??

poi collego un contatto NC di RX e un NO di RXM alla sirena.

per il ciclo libero (senza sequenza):
qui ho qualche dubbio (visto che non ho molta dimestichezza con gli schemi).
Avevo pensato di utilizzare un selettore per passare al ciclo libero. questo selettore avrebbe attivato tutti i rele'. se però collego tutti i rele' allo stesso selettore è come se li mettessi in serie e quindi perderei la sequenzialità anche con il selettore non girato.

Mi potrebbe mettere qualche commento per capire meglio come fare?
La ringrazio molto per la sua disponibilità.
Magari mi suggerisce un libro che parli di quadri elettrici rele' e teleruttori, così in futuro sarò più preparato sull'argomento.
Grazie
Tony!

Avatar utente
Foto Utenteg.schgor
57,8k 9 12 13
G.Master EY
G.Master EY
Messaggi: 16971
Iscritto il: 25 ott 2005, 9:58
Località: MILANO
Contatta:
0
voti

[9] Re: sequenza tramite rele'

Messaggioda Foto Utenteg.schgor » 27 mar 2009, 17:41

tonys ha scritto:Come faccio a collegare RXM in modo che rimane attivato anche se RX si disattiva (come nel caso di un guasto) ??

Guardando il circuito di RXM , questo viene attivato con il contatto NO di RX e si automantiene
con un suo contatto NO in parallelo. Quindi rimane "memorizzato" anche quanco RX dovesse
diseccitarsi (almeno fino a quando non si interviene con PTS).
In tal modo, quando RX si diseccita (il suo contatto NC si chiude) ed RXM e' mantenuto, suona la sirena.

Circa la disabilitazione della sequenza, non l'avevo considerata perche' mi sembra contraria alla sicurezza.
comunque, se deve poter essere disattivata con un solo deviatore, questo dovrebbe comandare un numero di rele'
con contatti sufficenti a metterli in parallelo a ciascuno dei contatti di R1..R18 nel controllo dei teleruttori
(es 6 rele' a 3 contatti ciascuno)

Da ultimo, non mi risulta che ci sia in circolazione un testo sui circuiti a rele' (sono ormai "fuori moda"!)


Torna a “Impianti, sicurezza e quadristica”