Cos'è ElectroYou | Login Iscriviti

ElectroYou - la comunità dei professionisti del mondo elettrico

TV Thomson: alimentatore non funziona

Tecniche per la costruzione e la riparazione di apparecchiature elettriche e non. Ricerca guasti. Adattamenti e riutilizzazioni
0
voti

[171] Re: TV Thomson: alimentatore non funziona

Messaggioda Foto Utentesetteali » 1 mag 2017, 9:01

Ciao,
mi devi dire come fai ad asserire che la tensione sulla ventosa c'è!

Il fatto che ti manchi la +24 V, che è una tensione che viene dal trasformatore di riga, vuol dire che questo non sta funzionando e che non sai accendono i filamenti, non c'è EHT e tutte le altre tensioni che vengono sui suoisecondari.
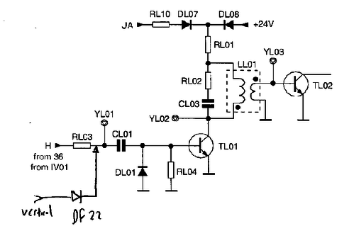
Questa tensione alimenta lo stadio pilota orizzontale, quindi vuol dire che per partire su questo stadio, c'è bisogno che la tensione venga da un'altra fonte e cioè da UA e poi da RL10 e DL07 e se RL01 è buona, su YL02 ci devi trovare 24 V circa e se in base c'è l'oscillatore a 15KHz ed il transistor TL01 è buono, questo deve amplificare e sul secondario del trasformatore pilota, che va a comandare la base del S2055, ci deve essere la forma donda a 15KHz e di conseguenza se l'S2055 è buono il trasf. di riga deve dare le tensioni d'uscita.
fammi sapere
O_/
Allegati
pilotatx91.png
Alex
https://www.facebook.com/Elettronicaeelettrotecnica

<< vedi di pigliare arditamente in mano, il dizionario che ti suona in bocca,
se non altro è schietto e paesano.
(Giuseppe Giusti) <<
Avatar utente
Foto Utentesetteali
11,9k 5 5 9
Master
Master
 
Messaggi: 5921
Iscritto il: 15 dic 2013, 21:09

0
voti

[172] Re: TV Thomson: alimentatore non funziona

Messaggioda Foto UtenteAccDel » 1 mag 2017, 20:22

Ciao,
praticamente sulla ventosa penso ci sia alta tensione poiché con le dovute attenzioni facendo scaricare sullo schermo il cavo della ventosa tolto dal trasformatore di alta tensione vedo il passaggio di scarica e poi quando lo ricollego al trasformatore di alta tensione e riaccendo la tv sento carica elletrostatica sullo schermo della tv (che non si accende).
Passando al controllo delle tensioni e frequenze, su YL02 ci sono i 24 V ,TL02 sulla base ha circa 15KHz , ma sulla base TL02 misuro 0Hz.. :roll:
Avatar utente
Foto UtenteAccDel
33 2 5
CRU - Account cancellato su Richiesta utente
 
Messaggi: 273
Iscritto il: 13 feb 2017, 21:40

0
voti

[173] Re: TV Thomson: alimentatore non funziona

Messaggioda Foto UtenteAccDel » 1 mag 2017, 20:29

Mi corrego è sulla base di TL01 che misuro circa 15KHz, mentre sulla base TL02 è 0Hz come ho detto nel post precedente..
Avatar utente
Foto UtenteAccDel
33 2 5
CRU - Account cancellato su Richiesta utente
 
Messaggi: 273
Iscritto il: 13 feb 2017, 21:40

0
voti

[174] Re: TV Thomson: alimentatore non funziona

Messaggioda Foto UtenteAccDel » 1 mag 2017, 20:45

Quando scarico sullo schermo del tv il cavo di alta tensione del trasformatore di alta tensione, intendo sulla scocca interna dello stesso, praticamente la scocca dove si aggancia la ventosa del suddetto cavo di alta tensione, come dicevo nel post172 con le dovute attenzioni.. O_/
Avatar utente
Foto UtenteAccDel
33 2 5
CRU - Account cancellato su Richiesta utente
 
Messaggi: 273
Iscritto il: 13 feb 2017, 21:40

0
voti

[175] Re: TV Thomson: alimentatore non funziona

Messaggioda Foto Utentesetteali » 1 mag 2017, 21:35

AccDel ha scritto:Ciao,
praticamente sulla ventosa penso ci sia alta tensione poiché con le dovute attenzioni facendo scaricare sullo schermo il cavo della ventosa tolto dal trasformatore di alta tensione vedo il passaggio di scarica e poi quando lo ricollego al trasformatore di alta tensione e riaccendo la tv sento carica elletrostatica sullo schermo della tv (che non si accende).
Passando al controllo delle tensioni e frequenze, su YL02 ci sono i 24 V ,TL02 sulla base ha circa 15KHz , ma sulla base TL02 misuro 0Hz.. :roll:


Io se in vita mia di lavoro su questi TV ho fatto una cosa del genere l'avrò fatta forse un paio di volte, ma dopo 20 anni, non ho capito perché te l'hai fatta!

Per sapere se c'è EHT un modo semplice è di avvicinare il braccio sullo schermo (davanti) e se i peli vengono attratti, c'è EHT.

Stai dicendo che i 24 V sul collettore del pilota, ci sono , ma da quale diodo vengono? misurali sull'anodo e fammi sapere dov'è.
O_/
Alex
https://www.facebook.com/Elettronicaeelettrotecnica

<< vedi di pigliare arditamente in mano, il dizionario che ti suona in bocca,
se non altro è schietto e paesano.
(Giuseppe Giusti) <<
Avatar utente
Foto Utentesetteali
11,9k 5 5 9
Master
Master
 
Messaggi: 5921
Iscritto il: 15 dic 2013, 21:09

0
voti

[176] Re: TV Thomson: alimentatore non funziona

Messaggioda Foto UtenteAccDel » 1 mag 2017, 21:45

Provengono dal DL07 praticamente da UA, sull'anodo del diodo DL08 misuro circa 1V...
Avatar utente
Foto UtenteAccDel
33 2 5
CRU - Account cancellato su Richiesta utente
 
Messaggi: 273
Iscritto il: 13 feb 2017, 21:40

0
voti

[177] Re: TV Thomson: alimentatore non funziona

Messaggioda Foto Utentesetteali » 1 mag 2017, 22:00

Misura la tensione sul Collettore dell'S2055, ma sul pin del transistor, non sulla piazzola o sulla pista o da qualche altra parte, solo sul pin e stai attento a non fare corti-circuiti.
quanto c'è? O_/
Alex
https://www.facebook.com/Elettronicaeelettrotecnica

<< vedi di pigliare arditamente in mano, il dizionario che ti suona in bocca,
se non altro è schietto e paesano.
(Giuseppe Giusti) <<
Avatar utente
Foto Utentesetteali
11,9k 5 5 9
Master
Master
 
Messaggi: 5921
Iscritto il: 15 dic 2013, 21:09

0
voti

[178] Re: TV Thomson: alimentatore non funziona

Messaggioda Foto UtenteAccDel » 1 mag 2017, 22:07

Misuro circa 119V sul pin del collettore dell' S2055.. :roll:
Avatar utente
Foto UtenteAccDel
33 2 5
CRU - Account cancellato su Richiesta utente
 
Messaggi: 273
Iscritto il: 13 feb 2017, 21:40

0
voti

[179] Re: TV Thomson: alimentatore non funziona

Messaggioda Foto Utentesetteali » 1 mag 2017, 22:12

per me questo transistor non è buono, prova a toglierlo e misuralo con il prova diodi e considera che tra B & E c'è all'interno una resistenza di basso valore, ne hai uno da sostituire?
O_/
Alex
https://www.facebook.com/Elettronicaeelettrotecnica

<< vedi di pigliare arditamente in mano, il dizionario che ti suona in bocca,
se non altro è schietto e paesano.
(Giuseppe Giusti) <<
Avatar utente
Foto Utentesetteali
11,9k 5 5 9
Master
Master
 
Messaggi: 5921
Iscritto il: 15 dic 2013, 21:09

0
voti

[180] Re: TV Thomson: alimentatore non funziona

Messaggioda Foto UtenteAccDel » 1 mag 2017, 22:25

Quello che ho misurato è quello nuovo che ho comprato qualche giorno fa e ho sostitiuto ieri sul circuito per essere più sicuro che non fosse lui il problema, avrei quello vecchio che dovrebbe essere buono anch'esso. Il nuovo è un modello compatibile mi ha detto il negoziante è il BU508, lo distacco dal circuito e lo misuro col multimetro? O_/
Avatar utente
Foto UtenteAccDel
33 2 5
CRU - Account cancellato su Richiesta utente
 
Messaggi: 273
Iscritto il: 13 feb 2017, 21:40

PrecedenteProssimo

Torna a Costruzione, riparazione, riutilizzo

Chi c’è in linea

Visitano il forum: Nessuno e 17 ospiti