Ciao a tutti,
grazie per aver aperto il post.
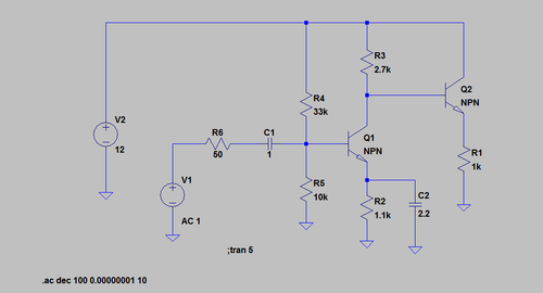
Sto analizzando il circuito allegato, costituito da un BJT common emitter e un common collector. Avrei trovato la funzione di trasferimento e la frequenza di taglio, ma non sono sicura di come trovare l'impedenza di ingresso e quella di uscita ( con l'uscita sull'emettitore del secondo transistor).
In sostanza ho problemi con i condensatori: avrei pensato di scrivere la loro impedenza come 1/(jwC), e quindi applicare le regole di serie e parallelo, è corretto?
Inoltre, se sì, quale w dovrei usare per calcolare le reattanze di ogni condensatore?
Grazie in anticipo
Impedenze di ingresso e uscita di un amplificatore
Moderatori:
g.schgor,
IsidoroKZ
3 messaggi
• Pagina 1 di 1
0
voti
- Allegati
-
Draft1.zip- (671 Byte) Scaricato 192 volte
-

polaris006
58 2 6 - Frequentatore

- Messaggi: 106
- Iscritto il: 20 ago 2015, 18:09
0
voti
non riesco a leggere il file con l'estensione .asc. Sarebbe meglio che lo disegnassi in fidocadj.
La impedenza di ingresso e uscita varia con la frequenza. Forse inizia a considerare quella alle frequenze intermedie, in cui i condensatori sono considerati un corto circuito.
La impedenza di ingresso e uscita varia con la frequenza. Forse inizia a considerare quella alle frequenze intermedie, in cui i condensatori sono considerati un corto circuito.

0
voti
Carico un print screen con Paint
Quindi corto circuiti? perché in genere le impedenze si calcolano in piccolo segnale, vero?
Quindi corto circuiti? perché in genere le impedenze si calcolano in piccolo segnale, vero?
-

polaris006
58 2 6 - Frequentatore

- Messaggi: 106
- Iscritto il: 20 ago 2015, 18:09
3 messaggi
• Pagina 1 di 1
Torna a Elettrotecnica generale
Chi c’è in linea
Visitano il forum: Nessuno e 15 ospiti

Elettrotecnica e non solo (admin)
Un gatto tra gli elettroni (IsidoroKZ)
Esperienza e simulazioni (g.schgor)
Moleskine di un idraulico (RenzoDF)
Il Blog di ElectroYou (webmaster)
Idee microcontrollate (TardoFreak)
PICcoli grandi PICMicro (Paolino)
Il blog elettrico di carloc (carloc)
DirtEYblooog (dirtydeeds)
Di tutto... un po' (jordan20)
AK47 (lillo)
Esperienze elettroniche (marco438)
Telecomunicazioni musicali (clavicordo)
Automazione ed Elettronica (gustavo)
Direttive per la sicurezza (ErnestoCappelletti)
EYnfo dall'Alaska (mir)
Apriamo il quadro! (attilio)
H7-25 (asdf)
Passione Elettrica (massimob)
Elettroni a spasso (guidob)
Bloguerra (guerra)
