Come accennato nel post viewtopic.php?f=1&t=69028 sto cercando di riparare/riesumare un vecchio alimentatore switching.
Purtroppo chi ci ha messo le mani sopra prima di me ha fatto un po' di pasticciate, una delle quali è stata rimuovere dei componenti (un transistor e un condensatore) probabilmente guasti e gettarli via.
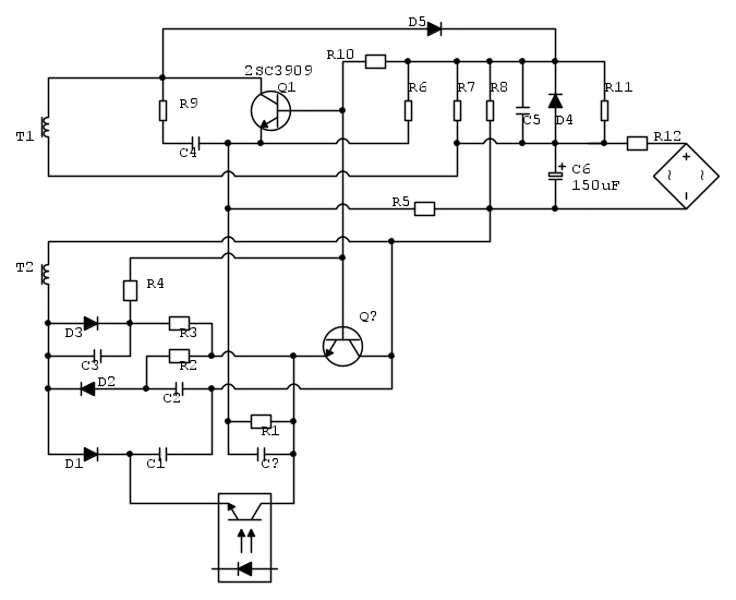
Seguendo le piste e le serigrafie (fortunatamente sul lato rame sono disegnati schematicamente anche i componenti) penso di aver ricostruito la parte di circuito di interesse, tra l'uscita del ponte di Graetz, l'optoisolatore e il primario del trasformatore.
Se non mi son perso qualcosa il circuito dovrebbe essere questo:
Il 2SC3909 è il transistor di potenza che dorebbe fungere da switch.
T1 e T2 sono due avvolgimenti separati sul primario del trasformatore.
Quello che vorrei scoprire è che tipo di transistor dovrebbe essere Q? e la sua funzione. Dallo spazio e dalla traccia sul PCB dovrebbe essere un piccolo transistor in formati tipo TO-92, TO-226...
Incognito è anche il condensatore C?.
Non sono esperto di switching, conosco i principi generali e non saprei venire a capo della questione.
Grazie in anticipo per qualsiasi aiuto.
Recuperare vecchio alimentatore
Moderatori:
carloc,
g.schgor,
BrunoValente,
IsidoroKZ
2 messaggi
• Pagina 1 di 1
0
voti
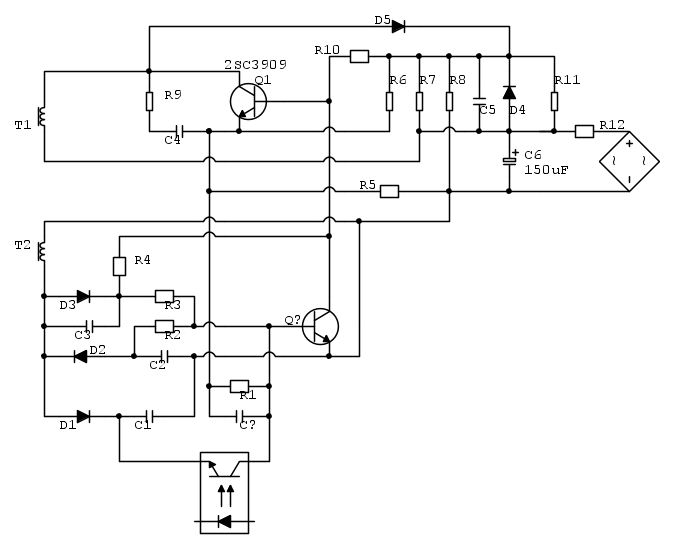
Rifatto lo schema girando 
Sostanzialmente il blocco con
gestisce il feedback per generare il PWM che va a pilotare il power transistor?

Sostanzialmente il blocco con
gestisce il feedback per generare il PWM che va a pilotare il power transistor?
2 messaggi
• Pagina 1 di 1
Chi c’è in linea
Visitano il forum: Nessuno e 204 ospiti

Elettrotecnica e non solo (admin)
Un gatto tra gli elettroni (IsidoroKZ)
Esperienza e simulazioni (g.schgor)
Moleskine di un idraulico (RenzoDF)
Il Blog di ElectroYou (webmaster)
Idee microcontrollate (TardoFreak)
PICcoli grandi PICMicro (Paolino)
Il blog elettrico di carloc (carloc)
DirtEYblooog (dirtydeeds)
Di tutto... un po' (jordan20)
AK47 (lillo)
Esperienze elettroniche (marco438)
Telecomunicazioni musicali (clavicordo)
Automazione ed Elettronica (gustavo)
Direttive per la sicurezza (ErnestoCappelletti)
EYnfo dall'Alaska (mir)
Apriamo il quadro! (attilio)
H7-25 (asdf)
Passione Elettrica (massimob)
Elettroni a spasso (guidob)
Bloguerra (guerra)

