Grazie Guido, avevo pensato anch'io di prendere il segnale dal collettore del BC337 ma avevo il dubbio di dire fesserie....
Proverò appena mi procurerò l'integrato.
Buona serata.
Impulso di 1/4 di secondo alla chiusura di 1 contatto e ...
Moderatori:
carloc,
g.schgor,
BrunoValente,
IsidoroKZ
45 messaggi
• Pagina 2 di 5 • 1, 2, 3, 4, 5
0
voti
impiegheresti solo quello già presente nello schema (è già di troppo quello ? ), così:Osvaldo ha scritto:(...) per motivi di spazio preferirei non usare un altro relé (...)
però meglio se conferma o smentisce @GuidoB.
Il vantaggio è che con un relè usi un contatto che non ti pone alcun problema d'interfacciamento, poi magari non ce ne sono comunque.
Saluti
W - U.H.F.
-

WALTERmwp
30,2k 4 8 13 - G.Master EY

- Messaggi: 8986
- Iscritto il: 17 lug 2010, 18:42
- Località: le 4 del mattino
0
voti
Attenzione che invertire il segnale con il NAND che rimaneva inutilizzato, porta il relè a restare sempre attratto (e quindi a consumare corrente) tranne durante i due impulsi.
La soluzione a minimo consumo (pressoché nullo) è quella che lascia il NAND inutilizzato, e il relè eccitato solo durante i brevi impulsi.
La soluzione a minimo consumo (pressoché nullo) è quella che lascia il NAND inutilizzato, e il relè eccitato solo durante i brevi impulsi.
Big fan of ⋮ƎlectroYou! Ausili per disabili e anziani su ⋮ƎlectroYou
Caratteri utili: À È É Ì Ò Ó Ù α β γ δ ε η θ λ μ π ρ σ τ φ ω Ω º ª ² ³ √ ∛ ∜ ₀ ₁ ₂ ₃ ₄ ₅ ₆ ∃ ∄ ∆ ∈ ∉ ± ∓ ∾ ≃ ≈ ≠ ≤ ≥
Caratteri utili: À È É Ì Ò Ó Ù α β γ δ ε η θ λ μ π ρ σ τ φ ω Ω º ª ² ³ √ ∛ ∜ ₀ ₁ ₂ ₃ ₄ ₅ ₆ ∃ ∄ ∆ ∈ ∉ ± ∓ ∾ ≃ ≈ ≠ ≤ ≥
0
voti
si, corretto.GuidoB ha scritto:Attenzione che (...)
Col vincolo della chiusura verso massa perde significato anche l'alternativa del contatto che avevo indicato in [8], avrei potuto evitare la risposta.
Ma quello che già hai suggerito in [10](opto) sarebbe un'alternativa che non ho capito se lo OP ha considerato.
Saluti
W - U.H.F.
-

WALTERmwp
30,2k 4 8 13 - G.Master EY

- Messaggi: 8986
- Iscritto il: 17 lug 2010, 18:42
- Località: le 4 del mattino
0
voti
Salve.
Ho finalmente potuto allestire il circuito che mi ha suggerito Guido ma non funziona come a me serve.
Mi genera l’impulso ma una prima volta quando do segnale d’entrata positivo (o negativo), la seconda volta se lo do contrario della prima.
Io invece ho bisogno che l’impulso ci sia alla chiusura di un’alimentazione (che sia positiva o negativa posso scegliere) la quale rimanendo inserita non faccia succedere più niente, ma solo alla sua apertura mi dia il secondo impulso.
Spero essere stato chiaro.
Ancora grazie
Ho finalmente potuto allestire il circuito che mi ha suggerito Guido ma non funziona come a me serve.
Mi genera l’impulso ma una prima volta quando do segnale d’entrata positivo (o negativo), la seconda volta se lo do contrario della prima.
Io invece ho bisogno che l’impulso ci sia alla chiusura di un’alimentazione (che sia positiva o negativa posso scegliere) la quale rimanendo inserita non faccia succedere più niente, ma solo alla sua apertura mi dia il secondo impulso.
Spero essere stato chiaro.
Ancora grazie
0
voti
ma se rileggi il tuo primo post:Osvaldo ha scritto:(...) Mi genera l’impulso ma una prima volta quando do segnale d’entrata positivo (o negativo), la seconda volta se lo do contrario della prima. (...)
mi pare proprio quello che hai chiesto e che @GuidoB ti ha messo a disposizione, basta guardare la forma d'onda in ingresso dello schema.Osvaldo ha scritto:(...) Sempre nel progetto per interfacciare un telefono GSM ad uno "antico, avrei bisogno di generare un impulso di circa 1/4 di secondo nel momento che chiudo (o apro) un contatto; di seguito rigenerare lo stesso impulso all'apertura (o chiusura) dello stesso contatto (...)
Saluti
W - U.H.F.
-

WALTERmwp
30,2k 4 8 13 - G.Master EY

- Messaggi: 8986
- Iscritto il: 17 lug 2010, 18:42
- Località: le 4 del mattino
0
voti
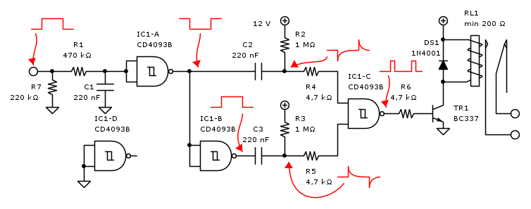
Se hai voglia prova anche questo
ed eventualmente aggiusta qualcosa.
Al nodo di uscita puoi collegare un relè e il solito diodo o direttamente il pulsantino, forse.
ed eventualmente aggiusta qualcosa.
Al nodo di uscita puoi collegare un relè e il solito diodo o direttamente il pulsantino, forse.
1
voti
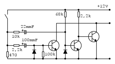
Prova a aggiungere una resistenza (R7) tra l'ingresso e la massa:
In questo modo il circuito si può utilizzare anche se ci sono momenti in cui l'ingresso non è collegato a nulla (è "flottante"): la resistenza aggiunta si incarica di portare l'ingresso a massa invece di lasciarlo flottante.
La resistenza aggiunta però provoca un piccolo consumo di corrente. Per ridurlo, l'ho inserita di alto valore, anche se, comandandola con un contatto, sarebbe preferibile far scorrere sul contatto alcuni milliampere per tenerlo "pulito". Per farlo, dovresti abbassarla a circa 2,2 kΩ o anche un po' meno.
Così come è disegnato adesso, il circuito si aspetta in ingresso un segnale positivo alla chiusura del contatto, e nessuna connessione (o una connessione a massa) all'apertura.
Se vuoi un consumo ridotto, fa' in modo che il contatto sia aperto per la maggior parte del tempo (ad esempio, aperto col telefono a riposo e chiuso durante la conversazione).
In questo modo il circuito si può utilizzare anche se ci sono momenti in cui l'ingresso non è collegato a nulla (è "flottante"): la resistenza aggiunta si incarica di portare l'ingresso a massa invece di lasciarlo flottante.
La resistenza aggiunta però provoca un piccolo consumo di corrente. Per ridurlo, l'ho inserita di alto valore, anche se, comandandola con un contatto, sarebbe preferibile far scorrere sul contatto alcuni milliampere per tenerlo "pulito". Per farlo, dovresti abbassarla a circa 2,2 kΩ o anche un po' meno.
Così come è disegnato adesso, il circuito si aspetta in ingresso un segnale positivo alla chiusura del contatto, e nessuna connessione (o una connessione a massa) all'apertura.
Se vuoi un consumo ridotto, fa' in modo che il contatto sia aperto per la maggior parte del tempo (ad esempio, aperto col telefono a riposo e chiuso durante la conversazione).
Big fan of ⋮ƎlectroYou! Ausili per disabili e anziani su ⋮ƎlectroYou
Caratteri utili: À È É Ì Ò Ó Ù α β γ δ ε η θ λ μ π ρ σ τ φ ω Ω º ª ² ³ √ ∛ ∜ ₀ ₁ ₂ ₃ ₄ ₅ ₆ ∃ ∄ ∆ ∈ ∉ ± ∓ ∾ ≃ ≈ ≠ ≤ ≥
Caratteri utili: À È É Ì Ò Ó Ù α β γ δ ε η θ λ μ π ρ σ τ φ ω Ω º ª ² ³ √ ∛ ∜ ₀ ₁ ₂ ₃ ₄ ₅ ₆ ∃ ∄ ∆ ∈ ∉ ± ∓ ∾ ≃ ≈ ≠ ≤ ≥
1
voti
Ringrazio tutti.
Capisco che, a volte, pensando di essere esaustivi in realtà si crea confusione per chi legge e mi scuso.
In sostanza quando alzo il ricevitore del vecchio telefono, la leva che lo regge mi chiude alcuni contatti e ne apre un altro. E’ da qui che ho detto di poter scegliere se usarne uno in chiusura o in apertura a secondo della funzionalità del progetto.
Prendendo una delle 2 possibilità, ad esempio il contatto in “chiusura”, fin che il ricevitore resterà alzato sarà sempre chiuso; in quel primo momento devo dare un impulso che serve per far terminare la suoneria e far partire la comunicazione al GSM; quando si ripone il ricevitore, quindi lo stesso contatto si riapre, in quel momento devo dare il secondo impulso che fa terminare la comunicazione al GSM.
Saluti.
Osvaldo
Capisco che, a volte, pensando di essere esaustivi in realtà si crea confusione per chi legge e mi scuso.
In sostanza quando alzo il ricevitore del vecchio telefono, la leva che lo regge mi chiude alcuni contatti e ne apre un altro. E’ da qui che ho detto di poter scegliere se usarne uno in chiusura o in apertura a secondo della funzionalità del progetto.
Prendendo una delle 2 possibilità, ad esempio il contatto in “chiusura”, fin che il ricevitore resterà alzato sarà sempre chiuso; in quel primo momento devo dare un impulso che serve per far terminare la suoneria e far partire la comunicazione al GSM; quando si ripone il ricevitore, quindi lo stesso contatto si riapre, in quel momento devo dare il secondo impulso che fa terminare la comunicazione al GSM.
Saluti.
Osvaldo
45 messaggi
• Pagina 2 di 5 • 1, 2, 3, 4, 5
Chi c’è in linea
Visitano il forum: Nessuno e 250 ospiti

Elettrotecnica e non solo (admin)
Un gatto tra gli elettroni (IsidoroKZ)
Esperienza e simulazioni (g.schgor)
Moleskine di un idraulico (RenzoDF)
Il Blog di ElectroYou (webmaster)
Idee microcontrollate (TardoFreak)
PICcoli grandi PICMicro (Paolino)
Il blog elettrico di carloc (carloc)
DirtEYblooog (dirtydeeds)
Di tutto... un po' (jordan20)
AK47 (lillo)
Esperienze elettroniche (marco438)
Telecomunicazioni musicali (clavicordo)
Automazione ed Elettronica (gustavo)
Direttive per la sicurezza (ErnestoCappelletti)
EYnfo dall'Alaska (mir)
Apriamo il quadro! (attilio)
H7-25 (asdf)
Passione Elettrica (massimob)
Elettroni a spasso (guidob)
Bloguerra (guerra)






