
TV Thomson: alimentatore non funziona
0
voti
controlla quanto ti ho detto nel [309]


Alex
https://www.facebook.com/Elettronicaeelettrotecnica
<< vedi di pigliare arditamente in mano, il dizionario che ti suona in bocca,
se non altro è schietto e paesano.
(Giuseppe Giusti) <<
https://www.facebook.com/Elettronicaeelettrotecnica
<< vedi di pigliare arditamente in mano, il dizionario che ti suona in bocca,
se non altro è schietto e paesano.
(Giuseppe Giusti) <<
0
voti
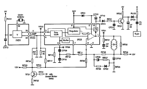
Per capire meglio, quala parte del circuito è dedicata alla deflessione verticale? Se mi indicassi un componente elettrico di riferimento mi sarebbe più chiaro dove concentrare le verifiche... 

-

AccDel
33 2 5 - CRU - Account cancellato su Richiesta utente
- Messaggi: 273
- Iscritto il: 13 feb 2017, 21:40
0
voti
ecco quale
Alex
https://www.facebook.com/Elettronicaeelettrotecnica
<< vedi di pigliare arditamente in mano, il dizionario che ti suona in bocca,
se non altro è schietto e paesano.
(Giuseppe Giusti) <<
https://www.facebook.com/Elettronicaeelettrotecnica
<< vedi di pigliare arditamente in mano, il dizionario che ti suona in bocca,
se non altro è schietto e paesano.
(Giuseppe Giusti) <<
0
voti
Ti ringrazio della specifica, una domanda la prova della lampadina da 12V e 10W in parallelo alla RT91 ( sullo zoccolo del tv) per verificare la continuità col pin 6 dello zoccolo del tv, è possibile farla? 

-

AccDel
33 2 5 - CRU - Account cancellato su Richiesta utente
- Messaggi: 273
- Iscritto il: 13 feb 2017, 21:40
0
voti
Ho cntrollato le piste di IV01, IF01, ed anche le piste di collegamento con BV02, mi sembrano buone non ho trovato discontinuità utilizzando il multimetro.
Volevo capire se la prova del post 314 per testare il pin 6, è possibile farla e se possa essere utile nell'analisi del guasto..
Volevo capire se la prova del post 314 per testare il pin 6, è possibile farla e se possa essere utile nell'analisi del guasto..

-

AccDel
33 2 5 - CRU - Account cancellato su Richiesta utente
- Messaggi: 273
- Iscritto il: 13 feb 2017, 21:40
0
voti
AccDel ha scritto:Ti ringrazio della specifica, una domanda la prova della lampadina da 12 V e 10W in parallelo alla RT91 ( sullo zoccolo del tv) per verificare la continuità col pin 6 dello zoccolo del tv, è possibile farla?
SCusa questa domanda, per quale motivo vuoi mettere la lampada in parallelo a RT91, se il tubo si accende!
E poi vorresti mettere una lampada da 12V su due punti che avranno fra ilsi e no 0,5V?

Alex
https://www.facebook.com/Elettronicaeelettrotecnica
<< vedi di pigliare arditamente in mano, il dizionario che ti suona in bocca,
se non altro è schietto e paesano.
(Giuseppe Giusti) <<
https://www.facebook.com/Elettronicaeelettrotecnica
<< vedi di pigliare arditamente in mano, il dizionario che ti suona in bocca,
se non altro è schietto e paesano.
(Giuseppe Giusti) <<
0
voti
Per vedere se il pin 6 che penso di aver risaldato correttamente ( il pin 6 e il pin che si era spezzato), non sapevo che fosse così bassa la tensione. Il tubo si accendeva anche col pin6 spezzato.. 
-

AccDel
33 2 5 - CRU - Account cancellato su Richiesta utente
- Messaggi: 273
- Iscritto il: 13 feb 2017, 21:40
0
voti
se RT91 è da 0,68ohm che caduta di tensione vuopi che faccia!
Ma se il tubo si accende anche con il pin 6 interrotto, allora non è collegato al filamento .
Mi devi scusare, ma non riesco a seguirti molto , prova ad essere più figurativo .

Ma se il tubo si accende anche con il pin 6 interrotto, allora non è collegato al filamento .
Mi devi scusare, ma non riesco a seguirti molto , prova ad essere più figurativo .

Alex
https://www.facebook.com/Elettronicaeelettrotecnica
<< vedi di pigliare arditamente in mano, il dizionario che ti suona in bocca,
se non altro è schietto e paesano.
(Giuseppe Giusti) <<
https://www.facebook.com/Elettronicaeelettrotecnica
<< vedi di pigliare arditamente in mano, il dizionario che ti suona in bocca,
se non altro è schietto e paesano.
(Giuseppe Giusti) <<
Torna a Costruzione, riparazione, riutilizzo
Chi c’è in linea
Visitano il forum: Nessuno e 52 ospiti

Elettrotecnica e non solo (admin)
Un gatto tra gli elettroni (IsidoroKZ)
Esperienza e simulazioni (g.schgor)
Moleskine di un idraulico (RenzoDF)
Il Blog di ElectroYou (webmaster)
Idee microcontrollate (TardoFreak)
PICcoli grandi PICMicro (Paolino)
Il blog elettrico di carloc (carloc)
DirtEYblooog (dirtydeeds)
Di tutto... un po' (jordan20)
AK47 (lillo)
Esperienze elettroniche (marco438)
Telecomunicazioni musicali (clavicordo)
Automazione ed Elettronica (gustavo)
Direttive per la sicurezza (ErnestoCappelletti)
EYnfo dall'Alaska (mir)
Apriamo il quadro! (attilio)
H7-25 (asdf)
Passione Elettrica (massimob)
Elettroni a spasso (guidob)
Bloguerra (guerra)
