Stadio trasmettitore di un cronometro con fotodiodi
Moderatori:
carloc,
g.schgor,
BrunoValente,
IsidoroKZ
0
voti
Ma metterci invece uno step up ( da 3 euro ) che elevi la tensione da 5 a 12V così da alimentare ciascuna scheda alla tensione per cui è stato progettata?

0
voti
"Non farei mai parte di un club che accettasse la mia iscrizione" (G. Marx)
-

claudiocedrone
21,3k 4 7 9 - Master EY

- Messaggi: 15300
- Iscritto il: 18 gen 2012, 13:36
0
voti
Ciao, oggi ho avuto modo di testare la prima parte del circuito (quindi ricevitore-trasmettitore), ma è sorto un problema: l'uscita di tutto lo stadio è sempre 5V, con o senza interruzione del raggio dei fotodiodi. Appena riesco spediró lo schema elettrico che ho fatto.
0
voti
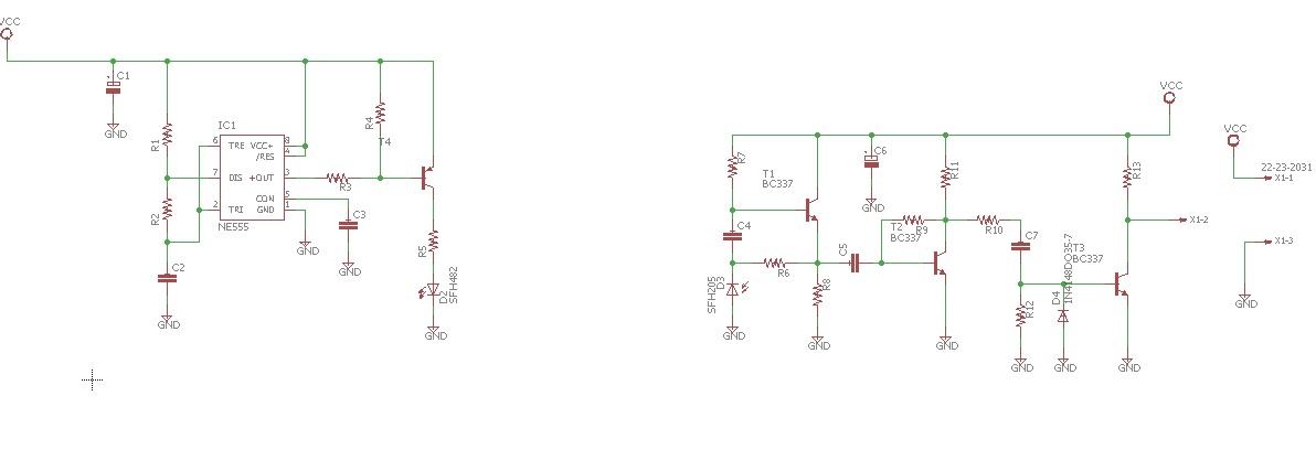
Questo è lo schema elettrico
0
voti
Questo è il PCB con i seguenti valori:
R1= R8= R11= R10= R13= 10KOhm
C1=0,1 uF elettrolitico
C2= 22nF poliestere
C3= 10nF poliestere
R3=470 Ohm
R4=R2= 1KOhm
R5= 5Ohm
R7= R9= 1MOhm
R6= 47 kohm
C4= 1 nF
C5= C6= 100nF
C6= 22 uF elettrolitico
D2= SFH4546
D3= SFH203
T4= PNP ZTX753
T1= T2= T3= BC337
D4= 1N4148
R1= R8= R11= R10= R13= 10KOhm
C1=0,1 uF elettrolitico
C2= 22nF poliestere
C3= 10nF poliestere
R3=470 Ohm
R4=R2= 1KOhm
R5= 5Ohm
R7= R9= 1MOhm
R6= 47 kohm
C4= 1 nF
C5= C6= 100nF
C6= 22 uF elettrolitico
D2= SFH4546
D3= SFH203
T4= PNP ZTX753
T1= T2= T3= BC337
D4= 1N4148
0
voti
La frequenza è di 909 Hz , mentre il duty cycle è di 0,5 con th= 550us e T=1100 us
1
voti
Sarebbe stato meglio che avessi riportato i valori sullo schema. Come hai fatto è scomodo perché non si riesce a visualizzare contemporaneqamente valori e schema.
Battezza tutti i nodi dello schema con una lettera maiuscola: A, B, C, ... in modo da poterli individuare.
Misura tutte le tensioni fra un nodo e massa nelle condizioni stazionarie di buio e di luce ( i valori cambiano solo per il primo stadio con un multimetro con portata fissa 20 V fs.
Comunica i valori ( o scrvili sullo schema).
Se avessi disegnato lo schema con fidocadj, avremmo potuto commentarlo.

Battezza tutti i nodi dello schema con una lettera maiuscola: A, B, C, ... in modo da poterli individuare.
Misura tutte le tensioni fra un nodo e massa nelle condizioni stazionarie di buio e di luce ( i valori cambiano solo per il primo stadio con un multimetro con portata fissa 20 V fs.
Comunica i valori ( o scrvili sullo schema).
Se avessi disegnato lo schema con fidocadj, avremmo potuto commentarlo.

0
voti
Seguito del messaggio precedente:
Occorre discriminare se è il trasmettitore che non trasmette o il ricevitore che non riceve.
Per il trasmettitore non saprei cosa fare.
Per il ricevitore, provare a iniettare un segnale circa 0,1 Vpp 900 Hz ai capi del fotodiodo.
Se il segnale ha una componente continua il negativo va a massa.
Di solito i multimetri, anche econonici, possono generare un segnale a onda quadra che potrebbe andare bene (fore attenuarlo mettendo un 10 kohm in serie).
Occorre discriminare se è il trasmettitore che non trasmette o il ricevitore che non riceve.
Per il trasmettitore non saprei cosa fare.
Per il ricevitore, provare a iniettare un segnale circa 0,1 Vpp 900 Hz ai capi del fotodiodo.
Se il segnale ha una componente continua il negativo va a massa.
Di solito i multimetri, anche econonici, possono generare un segnale a onda quadra che potrebbe andare bene (fore attenuarlo mettendo un 10 kohm in serie).

0
voti
MarcoD ha scritto:Seguito del messaggio precedente:
Occorre discriminare se è il trasmettitore che non trasmette o il ricevitore che non riceve.
Per il trasmettitore non saprei cosa fare.
concordo pienamente...
munisciti di tester e oscilloscopio:
cominciamo dal NE555: scollega il BJT e vedi se la tensione al pin 3 del NE555 fornisce il valore corretto:
dovrebbe tirar fuori una tensione ad onda quadra con frequenza 900 Hz e DC 50%
se le misure sono corrette andiamo al circuito successivo: collega il BJT ed il diodo led all' astabile:
misura il valore del segnale sul collettore del BJT (è un PNP): dpvrebbe essere anch' essa un' onda quadra con lo stesso periodo. (se non vado errato quando l' uscita del NE555 è alta il BJY è in interdizione (OFF) ed il diodo led non dovrebbe emettere, viceversa quando l' uscita del NE555 è bassa il BJT è in conduzione e sul diodo led scorre corrente).
Chi c’è in linea
Visitano il forum: Nessuno e 37 ospiti

Elettrotecnica e non solo (admin)
Un gatto tra gli elettroni (IsidoroKZ)
Esperienza e simulazioni (g.schgor)
Moleskine di un idraulico (RenzoDF)
Il Blog di ElectroYou (webmaster)
Idee microcontrollate (TardoFreak)
PICcoli grandi PICMicro (Paolino)
Il blog elettrico di carloc (carloc)
DirtEYblooog (dirtydeeds)
Di tutto... un po' (jordan20)
AK47 (lillo)
Esperienze elettroniche (marco438)
Telecomunicazioni musicali (clavicordo)
Automazione ed Elettronica (gustavo)
Direttive per la sicurezza (ErnestoCappelletti)
EYnfo dall'Alaska (mir)
Apriamo il quadro! (attilio)
H7-25 (asdf)
Passione Elettrica (massimob)
Elettroni a spasso (guidob)
Bloguerra (guerra)




