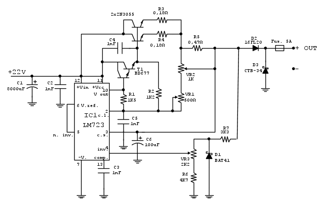
anni fa ho costruito per mio fratello un carica batteria 12V/4A che ha sempre funzionato correttamente, fino a che quest'inverno ha collegato la batteria da caricare invertendo le polarità. In pratica ha collegato il positivo batteria al negativo del carica batteria.
Risultato: immediata bruciatura del 723.
In occasione della riparazione, allo schema originale ho apportato le seguenti modifiche:
- sostituito D1 (era un 1N4148) con un diodo schottky, inserito D3 e il fusibile da 5A.
Non sono però sicuro che con queste protezioni il problema sia risolto. Non posso neanche provare il quanto l'unico 723 che avevo ancora a disposizione l'ho usato per la riparazione e se brucio anche questo sono a piedi.
Volevo chiedere a chi è più esperto di me: c'è qualcosa che io posso fare per evitare che invertendo la polarità della batteria il caricabatteria non si guasti?
Allego lo schema attuale del carica batteria e ringrazio in anticipo chi potrà aiutarmi.

Elettrotecnica e non solo (admin)
Un gatto tra gli elettroni (IsidoroKZ)
Esperienza e simulazioni (g.schgor)
Moleskine di un idraulico (RenzoDF)
Il Blog di ElectroYou (webmaster)
Idee microcontrollate (TardoFreak)
PICcoli grandi PICMicro (Paolino)
Il blog elettrico di carloc (carloc)
DirtEYblooog (dirtydeeds)
Di tutto... un po' (jordan20)
AK47 (lillo)
Esperienze elettroniche (marco438)
Telecomunicazioni musicali (clavicordo)
Automazione ed Elettronica (gustavo)
Direttive per la sicurezza (ErnestoCappelletti)
EYnfo dall'Alaska (mir)
Apriamo il quadro! (attilio)
H7-25 (asdf)
Passione Elettrica (massimob)
Elettroni a spasso (guidob)
Bloguerra (guerra)










