fusibile interrotto su caricabatteria bosch
Moderatori:
carloc,
g.schgor,
BrunoValente,
IsidoroKZ
0
voti
tolti;2 conducono in entrambi i sensi e 2 da un polo danno interruzione e dall'altro vengono dei valori 608 e 489 ho tolto anche il condensatore elettrolitico da 385 volt 150 microfarad ho posizionato il tester su 2 kohm e ho posizionato i puntali sui reofori e sul dislay leggo1,986 ,poi metto il tester su volt e leggo 0,5 volt poi cortocircuito i reofori e rimisurando leggo 000 volt.Va bene?
0
voti
allora, 2 diodi in c-c e li cambi tutti e 4.
Il condensatore elettrolitico, dovrebbe essere buono, non è facile da misurare, solo se fosse in c-c saresti sicuro che è da cambiare, ma ora lasciamolo stare.
Hai controllato il transistor di potenza?
Hai un integrato 4+4 pin vicino ad un optocoupler, perché non leggi la sigla e vai a cercare il datasheet, vedrai che molto facilmente il circuito primario è simile al tuo caricabatteria, ma per lo meno così riesci a seguire il percorso per fare tutte le misure e ti può servire anche in futuro.
Trova lo schema e segna i componenti che hai provato e se sono in c-c- e quali.
Vai....
Il condensatore elettrolitico, dovrebbe essere buono, non è facile da misurare, solo se fosse in c-c saresti sicuro che è da cambiare, ma ora lasciamolo stare.
Hai controllato il transistor di potenza?
Hai un integrato 4+4 pin vicino ad un optocoupler, perché non leggi la sigla e vai a cercare il datasheet, vedrai che molto facilmente il circuito primario è simile al tuo caricabatteria, ma per lo meno così riesci a seguire il percorso per fare tutte le misure e ti può servire anche in futuro.
Trova lo schema e segna i componenti che hai provato e se sono in c-c- e quali.
Vai....

Alex
https://www.facebook.com/Elettronicaeelettrotecnica
<< vedi di pigliare arditamente in mano, il dizionario che ti suona in bocca,
se non altro è schietto e paesano.
(Giuseppe Giusti) <<
https://www.facebook.com/Elettronicaeelettrotecnica
<< vedi di pigliare arditamente in mano, il dizionario che ti suona in bocca,
se non altro è schietto e paesano.
(Giuseppe Giusti) <<
0
voti
come faccio a controllare il transistor di potenza? Forse quello se mi date qualche dritta riesco a controllarlo,ma per il resto (integrato 4+4 )navigo al buio piu' assoluto 
0
voti
Immaginavo che tu navigassi nel buio assoluto, per questo volevo che tu accendessi qualche luce.........
Ho contrassegnato la foto dell'alimentatore come me lo immagino io, ma se ci trovi degli sbagli, ne parliamo!
Devi sapere, perché avrai letto e visto vari tipi di alimentatori sia switching che a trasformatore da 50 Hz , che per avere una tensione tensione da utilizzare per i circuiti e che possa essere stabilizzata e separata dalla rete, bisogna utilòizzare un trasformatore, che è composto da una parte primaria e una parte secondaria .
Nella parte primaria si lavora con la tensione diretta di 230VAC della linea di rete.
Questa viene raddrizzata e elaborata con un sistema switching che con un apposito trasformatore si può avere sull'avvolgimento secondario la tensione e corrente di cui abbiamo bisogno.
------ considera che ti ho solo indicato in linea di massima come funziona, io non sono all'altezza di farti una lezione
-Il C.I 4+4 è un circuito integrato che sopra ha scritto la sua sigla, in base a questa puoi trovare il data-sheet e vedere come viene utilizzato.
-Il transistor di potenza, ha il solito indizio e questo ti serve anche per sapere se è un transistor od un mos-fet.
Il C.I. è quasi impossibile testarlo con il multimetro, se sei bravo a leggere il suo data sheet, al limite puoi vedere se è in corto-circuito.
Il transistor di potenza lo puoi testare con il multimetro in posizione di " diodo ", nelle due giunzioni (
) sempre che sia un transistor e non un mos-fet.
Hai visto che differenza c'è tra mos-fet e transistor?
-----se mi permetti, si può imparare a riparare i circuiti più o meno semplici, ma la cosa più importante è di imparare a leggere il multimetro con i vari componenti, solo sapendo quello che scrive il multimetro, si può leggere se il componente è buono o meno.
Andiamo avanti
Ho contrassegnato la foto dell'alimentatore come me lo immagino io, ma se ci trovi degli sbagli, ne parliamo!
Devi sapere, perché avrai letto e visto vari tipi di alimentatori sia switching che a trasformatore da 50 Hz , che per avere una tensione tensione da utilizzare per i circuiti e che possa essere stabilizzata e separata dalla rete, bisogna utilòizzare un trasformatore, che è composto da una parte primaria e una parte secondaria .
Nella parte primaria si lavora con la tensione diretta di 230VAC della linea di rete.
Questa viene raddrizzata e elaborata con un sistema switching che con un apposito trasformatore si può avere sull'avvolgimento secondario la tensione e corrente di cui abbiamo bisogno.
------ considera che ti ho solo indicato in linea di massima come funziona, io non sono all'altezza di farti una lezione
-Il C.I 4+4 è un circuito integrato che sopra ha scritto la sua sigla, in base a questa puoi trovare il data-sheet e vedere come viene utilizzato.
-Il transistor di potenza, ha il solito indizio e questo ti serve anche per sapere se è un transistor od un mos-fet.
Il C.I. è quasi impossibile testarlo con il multimetro, se sei bravo a leggere il suo data sheet, al limite puoi vedere se è in corto-circuito.
Il transistor di potenza lo puoi testare con il multimetro in posizione di " diodo ", nelle due giunzioni (
) sempre che sia un transistor e non un mos-fet.Hai visto che differenza c'è tra mos-fet e transistor?
-----se mi permetti, si può imparare a riparare i circuiti più o meno semplici, ma la cosa più importante è di imparare a leggere il multimetro con i vari componenti, solo sapendo quello che scrive il multimetro, si può leggere se il componente è buono o meno.
Andiamo avanti

- Allegati
-
- switching.png (388.71 KiB) Osservato 5085 volte
Alex
https://www.facebook.com/Elettronicaeelettrotecnica
<< vedi di pigliare arditamente in mano, il dizionario che ti suona in bocca,
se non altro è schietto e paesano.
(Giuseppe Giusti) <<
https://www.facebook.com/Elettronicaeelettrotecnica
<< vedi di pigliare arditamente in mano, il dizionario che ti suona in bocca,
se non altro è schietto e paesano.
(Giuseppe Giusti) <<
0
voti
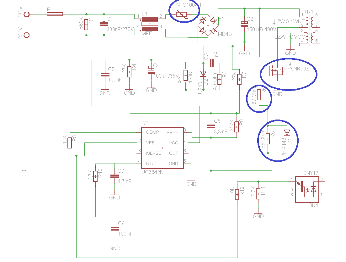
Ho trovato questo schema http://obrazki.elektroda.pl/5908270100_1399300312.png puo' essere d'aiuto,era su un post polacco che ho trovato su un link di una foto del caricabatteria del bosch .Posso postarlo ? e' scritto in polacco.Il C.I. e'UC3842B ------il transistor di potenza del primario e' un mos-fet p6nk90z cosa posso fare?
0
voti
lo schema era allegato a questa foto di un post polacco.http://obrazki.elektroda.pl/9056527300_1397932896.jpg
0
voti
bene, questo è lo schema della parte primaria, ora devi controllare il mosfet se è in c-c.
Per testare il mosfet con il provadiodi, è molto semplice, perché i mosfet non hanno nessuna giunzione come i transistor, perciò non deve darti nessuna continuità in nessuna posizione che metti i puntali. (difatti si può solo vedere se è in corto o no ).
MA questo vale solo per i mosfet che non hanno il diodo tra Drain e Source, come vedi dal disegno c'è all'interno del mosfet uno zener perciò con il provadiodo troverai questa giunzione.
Controlla sempre i data-sheet dei componenti per sapere cosa e come è.
Ti ho cerchiato i componenti da controllare.
Per testare il mosfet con il provadiodi, è molto semplice, perché i mosfet non hanno nessuna giunzione come i transistor, perciò non deve darti nessuna continuità in nessuna posizione che metti i puntali. (difatti si può solo vedere se è in corto o no ).
MA questo vale solo per i mosfet che non hanno il diodo tra Drain e Source, come vedi dal disegno c'è all'interno del mosfet uno zener perciò con il provadiodo troverai questa giunzione.
Controlla sempre i data-sheet dei componenti per sapere cosa e come è.
Ti ho cerchiato i componenti da controllare.
Alex
https://www.facebook.com/Elettronicaeelettrotecnica
<< vedi di pigliare arditamente in mano, il dizionario che ti suona in bocca,
se non altro è schietto e paesano.
(Giuseppe Giusti) <<
https://www.facebook.com/Elettronicaeelettrotecnica
<< vedi di pigliare arditamente in mano, il dizionario che ti suona in bocca,
se non altro è schietto e paesano.
(Giuseppe Giusti) <<
0
voti
E' senz'altro meglio, come vedi il circuito ci sono dei componenti collegati in modo da falsare il valore.


Alex
https://www.facebook.com/Elettronicaeelettrotecnica
<< vedi di pigliare arditamente in mano, il dizionario che ti suona in bocca,
se non altro è schietto e paesano.
(Giuseppe Giusti) <<
https://www.facebook.com/Elettronicaeelettrotecnica
<< vedi di pigliare arditamente in mano, il dizionario che ti suona in bocca,
se non altro è schietto e paesano.
(Giuseppe Giusti) <<
0
voti
ciao,ho dissaldato il mos-fet e ho trovato lo schema .Con il prova dioodi tra D e S mi da continuita' in entrambi i sensi.Tra G e S trovo 239 ohm,tra G e D sempre 239 ohm.NTC risulta in cto cto quindi dovrebbe essere a posto. confermo 30 ohm per la R6-e anche R5 da 68 ohm.Il diodo D1-ph4148 dauna polarita' da continuita' e dall'altra fornisce come dato 543 ohm .
Chi c’è in linea
Visitano il forum: Nessuno e 130 ospiti

Elettrotecnica e non solo (admin)
Un gatto tra gli elettroni (IsidoroKZ)
Esperienza e simulazioni (g.schgor)
Moleskine di un idraulico (RenzoDF)
Il Blog di ElectroYou (webmaster)
Idee microcontrollate (TardoFreak)
PICcoli grandi PICMicro (Paolino)
Il blog elettrico di carloc (carloc)
DirtEYblooog (dirtydeeds)
Di tutto... un po' (jordan20)
AK47 (lillo)
Esperienze elettroniche (marco438)
Telecomunicazioni musicali (clavicordo)
Automazione ed Elettronica (gustavo)
Direttive per la sicurezza (ErnestoCappelletti)
EYnfo dall'Alaska (mir)
Apriamo il quadro! (attilio)
H7-25 (asdf)
Passione Elettrica (massimob)
Elettroni a spasso (guidob)
Bloguerra (guerra)


