Cos'è ElectroYou | Login Iscriviti

ElectroYou - la comunità dei professionisti del mondo elettrico

Controllo motore giradischi (vinile)

Elettronica lineare e digitale: didattica ed applicazioni

Moderatori: Foto Utentecarloc, Foto Utenteg.schgor, Foto UtenteBrunoValente, Foto UtenteIsidoroKZ

0
voti

[41] Re: Controllo motore giradischi (vinile)

Messaggioda Foto Utentesetteali » 22 giu 2017, 10:15

BrunoValente ha scritto:I transistor sono simili agli originali.

OK
Non puoi mettere a zero il trimmer e quando dici che hai messo uno zener da 4.7V dovresti anche far capire dove e come lo hai montato altrimenti...

sul pin 3 del TL 071, ho sostituito lo zener.
Il trimmer è tutto su un lato e rende 0 ohm ( ha il cursore collegato ad un estremo)

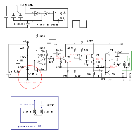
Cosa c'è scritto sul motore? con quale tensione dovrebbe funzionare? sei sicuro del valore del condensatore da 680nF


Sul motore non ho modo di leggerci, dovrei rompere i supporti per toglierlo dal telaio.
Il condensatore da 680nF è il suo originale, ma ho provato a mettergli in parallelo 470nF e non ha fatto cambiamenti.
O_/
Alex
https://www.facebook.com/Elettronicaeelettrotecnica

<< vedi di pigliare arditamente in mano, il dizionario che ti suona in bocca,
se non altro è schietto e paesano.
(Giuseppe Giusti) <<
Avatar utente
Foto Utentesetteali
11,9k 5 5 9
Master
Master
 
Messaggi: 5921
Iscritto il: 15 dic 2013, 21:09

0
voti

[42] Re: Controllo motore giradischi (vinile)

Messaggioda Foto Utentesetteali » 22 giu 2017, 11:53

Ho misurato l'induttanza che ha il motore.
Il collegamento dei due avvolgimenti è interno al motore ed è quello che ho messo a massa(-); gli altri capi li ho collegati in questo modo, basandomi sul senso di rotazione del motore.

O_/
Alex
https://www.facebook.com/Elettronicaeelettrotecnica

<< vedi di pigliare arditamente in mano, il dizionario che ti suona in bocca,
se non altro è schietto e paesano.
(Giuseppe Giusti) <<
Avatar utente
Foto Utentesetteali
11,9k 5 5 9
Master
Master
 
Messaggi: 5921
Iscritto il: 15 dic 2013, 21:09

1
voti

[43] Re: Controllo motore giradischi (vinile)

Messaggioda Foto UtenteBrunoValente » 22 giu 2017, 14:52

setteali ha scritto:..Ho provato il motore con una tensione alternata esterna di 60V e il motore funziona regolarmente.

Da cosa hai dedotto che debba funzionare a 60V?

Dal tuo circuito alimentato a 100V non può uscire un segnale sinusoidale ad una tensione efficace di 60V, al massimo potrà arrivare a 30V o poco più.

Sei sicuro che la tensione di alimentazione del circuito debba essere di 100V?

Regola il trimmer per la massima resistenza, collega l'oscilloscopio in uscita, assicurati che il valor medio sia a metà dell'alimentazione e poi, riducendo gradualmente la resistenza del trimmer, dovresti vedere l'ampiezza aumentare fino al clipping che, se il valore medio è a mezza tensione di alimentazione, dovrebbe presentarsi simmetricamente su entrambe le creste.

La regolazione corretta del trimmer è per il massimo segnale indistorto, quindi dovrai fermarti poco prima che il clipping inizi ad evidenziarsi.

Se tutto è a posto dovresti poter arrivare ad un'ampiezza del segnale sinusoidale indistorto di circa 90V da picco a picco, che corrisponderebbero ad una tensione efficace di circa 32V.

Una volta accertato che il segnale al motore è sinusoidale e di ampiezza appropriata, disponendo di un oscilloscopio doppia traccia, potrai verificare se i segnali hai capi delle due bobine sono sfasati di 90°come occorre che siano.
Avatar utente
Foto UtenteBrunoValente
39,6k 7 11 13
G.Master EY
G.Master EY
 
Messaggi: 7796
Iscritto il: 8 mag 2007, 14:48

0
voti

[44] Re: Controllo motore giradischi (vinile)

Messaggioda Foto Utentelucaking » 22 giu 2017, 15:42

BrunoValente ha scritto:Se tutto è a posto dovresti poter arrivare ad un'ampiezza del segnale sinusoidale indistorto di circa 90V da picco a picco, che corrisponderebbero ad una tensione efficace di circa 32V.

Scusate l' intromissione, ma Foto UtenteBrunoValente ha appena fatto traballare le mie gia scarse certezze in materia. :D
Il valore efficace di un segnale sinusoidale non si calcola come \frac{Vpp}{\sqrt{2}}?
Avatar utente
Foto Utentelucaking
1.651 4 5 8
Expert
Expert
 
Messaggi: 1445
Iscritto il: 29 mag 2015, 14:28

1
voti

[45] Re: Controllo motore giradischi (vinile)

Messaggioda Foto Utentegotthard » 22 giu 2017, 16:21

lucaking ha scritto:Scusate l' intromissione, ma Foto UtenteBrunoValente ha appena fatto traballare le mie gia scarse certezze in materia. :D
Il valore efficace di un segnale sinusoidale non si calcola come \frac{Vpp}{\sqrt{2}}?

Nel caso di segnale sinusoidale, il valore efficace si calcola come "tensione di picco diviso radice di 2", cioè:

V_{rms}=\frac{V_p}{\sqrt{2}}

Quindi, se il valore della tensione da picco a picco è V_{pp}=90 \,\text{V}, si ha che il valore della tensione di picco è la metà, e cioè: V_{p}=45 \,\text{V}

Quindi:

V_{rms}=\frac{V_p}{\sqrt{2}}=\frac{45 \,\text{V}}{\sqrt{2}}=31.82 \,\text{V}

;-)
...\frac{\mathrm{d} p}{\mathrm{d} t}=JCM... :!:
Avatar utente
Foto Utentegotthard
4.611 2 5 9
Expert EY
Expert EY
 
Messaggi: 1357
Iscritto il: 5 lug 2013, 14:01

0
voti

[46] Re: Controllo motore giradischi (vinile)

Messaggioda Foto UtenteBrunoValente » 22 giu 2017, 17:07

...E già :-|
Avatar utente
Foto UtenteBrunoValente
39,6k 7 11 13
G.Master EY
G.Master EY
 
Messaggi: 7796
Iscritto il: 8 mag 2007, 14:48

0
voti

[47] Re: Controllo motore giradischi (vinile)

Messaggioda Foto Utentelucaking » 22 giu 2017, 18:48

Avatar utente
Foto Utentelucaking
1.651 4 5 8
Expert
Expert
 
Messaggi: 1445
Iscritto il: 29 mag 2015, 14:28

0
voti

[48] Re: Controllo motore giradischi (vinile)

Messaggioda Foto Utentesetteali » 22 giu 2017, 23:17

Questa foto rappresenta il segnale in ingresso sulla B di T1, ottengo una forma d'onda sinusoidale regolando il trimmer per la massima resistenza.
In uscita sugli Emitter di T4 & T5 viene sempre un'onda quadra

N.B:
la luminosità sulle tracce, più marcata su un lato, credo dipenda dalla macchina fotografica, in origine non esiste questo difetto.
Allegati
foto 1.JPG
Alex
https://www.facebook.com/Elettronicaeelettrotecnica

<< vedi di pigliare arditamente in mano, il dizionario che ti suona in bocca,
se non altro è schietto e paesano.
(Giuseppe Giusti) <<
Avatar utente
Foto Utentesetteali
11,9k 5 5 9
Master
Master
 
Messaggi: 5921
Iscritto il: 15 dic 2013, 21:09

0
voti

[49] Re: Controllo motore giradischi (vinile)

Messaggioda Foto Utentegammaci » 22 giu 2017, 23:21

Quasi quadra l'onda, forse trapezoidale, ma è normale penso ... le basi T4 T5 sono in comune quindi lo potremmo catalogare come uno stadio finale che commuta e basta.
Una nota sui BF che hai usato, sono simili ma l'MPS ha una Ic continua di 1A mentre il BF arriva a 100 mA.
Dacci un occhio al calore casomai ...
Da soli conosciamo alcune cose.
In molti ne conosceremo molte di più.
Avatar utente
Foto Utentegammaci
3.838 2 4 6
Master
Master
 
Messaggi: 1040
Iscritto il: 27 feb 2014, 12:20

0
voti

[50] Re: Controllo motore giradischi (vinile)

Messaggioda Foto Utentesetteali » 23 giu 2017, 0:00

Foto Utentegammaci, io ho guardato i datasheet dei MPSA e dei BF, ma me li danno per 500mA tutti e due anche se trovo dei ds discordanti, alcuni danno 800mA nei BF :?:
Ho tenuto d'occhio i transistor, ma i finali non scaldano, scalda invece T1.

Quest'altra foto sempre mantenendo la regolazione della prima, sui punti : sul C di T2 e sulla B di T4.

Ho notato che nelle tracce scorre un punto, che credo sia un ripple a frequenza di rete, inizia dall'inizio scansione e percorre tutta la forma d'onda, l'ho marcato con il cerchio in giallo.
Allegati
foto 2.JPG
Alex
https://www.facebook.com/Elettronicaeelettrotecnica

<< vedi di pigliare arditamente in mano, il dizionario che ti suona in bocca,
se non altro è schietto e paesano.
(Giuseppe Giusti) <<
Avatar utente
Foto Utentesetteali
11,9k 5 5 9
Master
Master
 
Messaggi: 5921
Iscritto il: 15 dic 2013, 21:09

PrecedenteProssimo

Torna a Elettronica generale

Chi c’è in linea

Visitano il forum: Nessuno e 453 ospiti