Analisi schema elettrico
Moderatori:
carloc,
g.schgor,
BrunoValente,
IsidoroKZ
17 messaggi
• Pagina 1 di 2 • 1, 2
0
voti
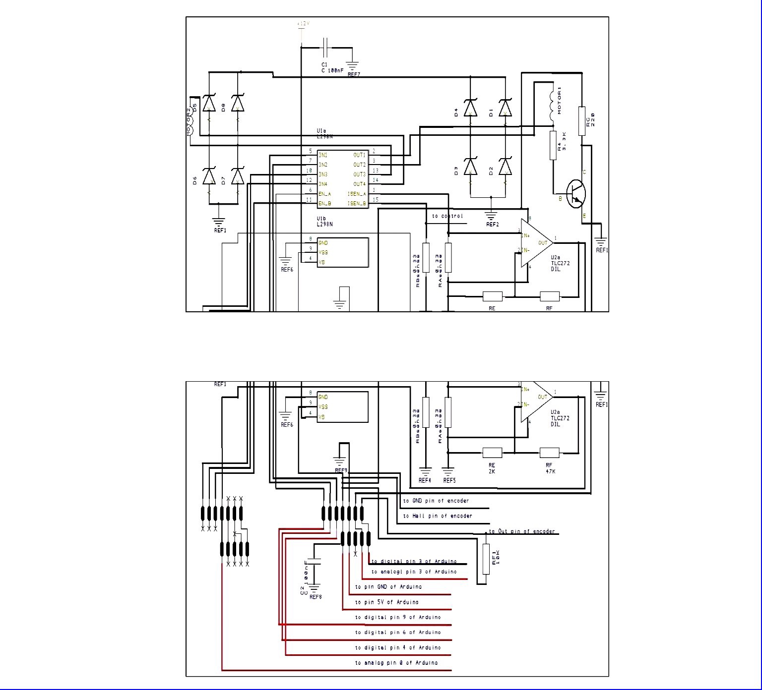
Qualcuno riuscirebbe a dirmi che funzione svolge questo schema elettrico? È un sistema di pilotaggio di due motori?
-

Pierofrancesca
0 2 - Messaggi: 24
- Iscritto il: 5 lug 2017, 17:58
0
voti
MarcoD ha scritto:Tiro ad indovinare: il comando di un motore passo passo ( o un motore bifase) con rilievo di posizione ad encoder?
si , in particolare mi interessava capire se questo circuito comandava due motori, e se essi potevano ruotare in entrambi i versi di rotazione
-

Pierofrancesca
0 2 - Messaggi: 24
- Iscritto il: 5 lug 2017, 17:58
1
voti
Lo schema è ambiguo:
Le scritte MOTOR1 e MOTOR2 sembrano indicare due motori, però il simbolo dei motori è un avvolgimento e non un motore.
L' L298 è un doppio ponte ad H, può pilotare due motori in DC invertenendo sulla tensione all'armatura.
E' presente il circuito di sensore di corrente di armatura per entrambi i motori/avvolgimenti.
Se fossero motori in DC con magneti permanenti potrebbero invertire il moto.
Però pare presente un circuito per un solo encoder.
Le scritte MOTOR1 e MOTOR2 sembrano indicare due motori, però il simbolo dei motori è un avvolgimento e non un motore.
L' L298 è un doppio ponte ad H, può pilotare due motori in DC invertenendo sulla tensione all'armatura.
E' presente il circuito di sensore di corrente di armatura per entrambi i motori/avvolgimenti.
Se fossero motori in DC con magneti permanenti potrebbero invertire il moto.
Però pare presente un circuito per un solo encoder.

0
voti
MarcoD ha scritto:
Però pare presente un circuito per un solo encoder.
e ciò cosa comporta?
-

Pierofrancesca
0 2 - Messaggi: 24
- Iscritto il: 5 lug 2017, 17:58
1
voti
Nulla !. Pare esssere presente un solo controllo di posizione.ciò cosa comporta?
Esaminando U2A TLC272, il guadagno pare essere (RF+RE)/RE = 49/2 = 24,5.
Se l'uscita massima è 5 V per un ingresso analogico arduino
5/24,5 = 0,205 V . Se la resistenza in serie è da 0,33 ohm, la massima corrente misurabile assorbita dal motore è 0,205/0,33 = 0,6 A.

0
voti
Ok grazie a tutti, qualcuno sa dirmi la funzione del BJT in alto a destra?
-

Pierofrancesca
0 2 - Messaggi: 24
- Iscritto il: 5 lug 2017, 17:58
0
voti
"Non farei mai parte di un club che accettasse la mia iscrizione" (G. Marx)
-

claudiocedrone
21,3k 4 7 9 - Master EY

- Messaggi: 15299
- Iscritto il: 18 gen 2012, 13:36
0
voti
UtenteCancellatofrancesca ha scritto: ...Qualcuno riuscirebbe a dirmi che funzione svolge questo schema elettrico?...
Scusa la domanda, ma dove hai trovato quello schema di ciò che parrebbe una "shield" per Arduino, non era specificato a cosa servisse ?
"Non farei mai parte di un club che accettasse la mia iscrizione" (G. Marx)
-

claudiocedrone
21,3k 4 7 9 - Master EY

- Messaggi: 15299
- Iscritto il: 18 gen 2012, 13:36
17 messaggi
• Pagina 1 di 2 • 1, 2
Chi c’è in linea
Visitano il forum: Nessuno e 45 ospiti

Elettrotecnica e non solo (admin)
Un gatto tra gli elettroni (IsidoroKZ)
Esperienza e simulazioni (g.schgor)
Moleskine di un idraulico (RenzoDF)
Il Blog di ElectroYou (webmaster)
Idee microcontrollate (TardoFreak)
PICcoli grandi PICMicro (Paolino)
Il blog elettrico di carloc (carloc)
DirtEYblooog (dirtydeeds)
Di tutto... un po' (jordan20)
AK47 (lillo)
Esperienze elettroniche (marco438)
Telecomunicazioni musicali (clavicordo)
Automazione ed Elettronica (gustavo)
Direttive per la sicurezza (ErnestoCappelletti)
EYnfo dall'Alaska (mir)
Apriamo il quadro! (attilio)
H7-25 (asdf)
Passione Elettrica (massimob)
Elettroni a spasso (guidob)
Bloguerra (guerra)