
celle di peltier
Moderatori:
carloc,
g.schgor,
BrunoValente,
IsidoroKZ
50 messaggi
• Pagina 2 di 5 • 1, 2, 3, 4, 5
0
voti
[11] Re: celle di peltier

"Non farei mai parte di un club che accettasse la mia iscrizione" (G. Marx)
-

claudiocedrone
21,3k 4 7 9 - Master EY

- Messaggi: 15302
- Iscritto il: 18 gen 2012, 13:36
1
voti
[13] Re: celle di peltier
Quelle celle hanno una tensione nominale di circa 12 V, di più quando sali in corrente. Se ne metti in serie 5 ti servono più di 60-70 V e non credo sia una cosa comoda. Mi sa che ti tocca fare un regolatore di corrente ciascuna se vuoi fare una cosa fatta bene.
Hai un alimentatore di qualche tipo che possa erogare la potenza che ti serve?
Ps: sono quasi 400 W, sei sicuro che ti serva tutta questa potenza?
Hai un alimentatore di qualche tipo che possa erogare la potenza che ti serve?
Ps: sono quasi 400 W, sei sicuro che ti serva tutta questa potenza?
-

marioursino
5.687 3 9 13 - G.Master EY

- Messaggi: 1598
- Iscritto il: 5 dic 2009, 4:32
0
voti
[14] Re: celle di peltier
Veramente gentili per la disponibilità che dimostrate. A MarcoD, sto sperimentando per trovare il Max e Min, in freddo e in calore, che riesco ottenere per future varie applicazioni, a tal fine, per avere più freddo, una cella va a raffreddare il sistema che toglie calore al lato caldo delle altre 4. Per gestire le temperature intermedie penso di usare un termostato; vecchio comando on/off a relè: non conosco il suo funzionamento e uso, sono digiuno di elettronica. Per marioursino: sì, mi rendo conto che 60-70 volt non sono l'ideale da gestire, pensavo infatti di usare 2 serie, una da 3 celle e la seconda da 2 celle; non ho al momento nessun alimentatore, pensavo di prendere un PWM per alimentare i due circuiti, a tal fine mi puoi indicare il più adatto da acquistare? A claudiocedrone, grazie per la dritta, chiedo conferma, su valori delle resistenze, per non fare errori di acquisto: R1e R2 sono espresse in K ohm, le altre in ohm, se ho capito giusto. Vi ringrazio ancora per la gentile collaborazione, ciao a tutti. Flavio66
0
voti
[15] Re: celle di peltier
fermo. inizia dal pensare a cosa dovranno fare le celle.
hai scritto che una dovrà raffreddare le altre quattro. io quella la alimenterei separatamente.
le altre quattro cosa fanno? raffreddano tutte lo stesso oggetto? raffreddano 4 cose diverse? o 2? come sono disposte?
l'alimentazione delle celle va pensata anche in base a questo...
hai scritto che una dovrà raffreddare le altre quattro. io quella la alimenterei separatamente.
le altre quattro cosa fanno? raffreddano tutte lo stesso oggetto? raffreddano 4 cose diverse? o 2? come sono disposte?
l'alimentazione delle celle va pensata anche in base a questo...
Almeno l'itagliano sallo...
0
voti
[16] Re: celle di peltier
In questo primo esperimento, un tentativo di imitare un condizionatore le 4 celle, assieme, vanno a raffreddare una sola superficie metallica. La cella che matiene bassa la temperatura del lato caldo delle 4, intendevo prenderla dalla serie di 3, la prima (serie) ad essere alimentata. Non credo ci siano problemi, eventualmente opterò per quella alimentata singolarmente e le altre 4 in due serie da 2. Grazie per l'interessamento.
Flavio66
Flavio66
0
voti
[17] Re: celle di peltier
In altre ipotetiche e future applicazioni intendo andare a raffreddare del liquido antigelo, con meno celle, mi serve poco liquido, in una terza possibilità devo sfruttare la funzione calda, per tutte devo partire dall'alimentazione delle celle. Grazie.
Flavio66
Flavio66
0
voti
[18] Re: celle di peltier
marioursino ha scritto: ...sono quasi 400 W...
E il circuito è dimensionato per un quinto di tale potenza... insomma, è adatto a una singola cella, andrebbe riprogettato da capo per la parte di potenza.

"Non farei mai parte di un club che accettasse la mia iscrizione" (G. Marx)
-

claudiocedrone
21,3k 4 7 9 - Master EY

- Messaggi: 15302
- Iscritto il: 18 gen 2012, 13:36
0
voti
[19] Re: celle di peltier
La cosa in qualche modo si fa, io vorrei solo avere la conferma dall'OP che gli serva davvero tutta quella potenza, considerando che la quasi totalità di essa viene convertita in calore.
Già una singola cella non è una cosa leggera da pilotare con quella corrente.
Già una singola cella non è una cosa leggera da pilotare con quella corrente.
-

marioursino
5.687 3 9 13 - G.Master EY

- Messaggi: 1598
- Iscritto il: 5 dic 2009, 4:32
2
voti
[20] Re: celle di peltier
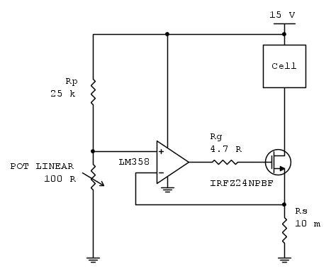
Queste sono le caratteristiche tensione / grandiente di temperatura per varie correnti con una temeperatura lato-caldo di 50 °C:
Anche se mi sembra una potenza spropositata, volendo lavorare con quella corrente, potresti comprare la versione da 15 V di questo.
Per la regolazione puoi usare questi valori:
Ovviamente devi farne uno per cella e lavorare sulla corrente tramite il trimmer.
Considera che quel mosfet dissiperà potenze nell'ordine dei 15 W, probabilmente ti conviene fissarlo al circuito termico che raffreddi.
Ho qualche dubbio sulla stabilità di quel circuito, comunque l'idea di base è questa.
Anche se mi sembra una potenza spropositata, volendo lavorare con quella corrente, potresti comprare la versione da 15 V di questo.
Per la regolazione puoi usare questi valori:
Ovviamente devi farne uno per cella e lavorare sulla corrente tramite il trimmer.
Considera che quel mosfet dissiperà potenze nell'ordine dei 15 W, probabilmente ti conviene fissarlo al circuito termico che raffreddi.
Ho qualche dubbio sulla stabilità di quel circuito, comunque l'idea di base è questa.
-

marioursino
5.687 3 9 13 - G.Master EY

- Messaggi: 1598
- Iscritto il: 5 dic 2009, 4:32
50 messaggi
• Pagina 2 di 5 • 1, 2, 3, 4, 5
Chi c’è in linea
Visitano il forum: Nessuno e 44 ospiti

Elettrotecnica e non solo (admin)
Un gatto tra gli elettroni (IsidoroKZ)
Esperienza e simulazioni (g.schgor)
Moleskine di un idraulico (RenzoDF)
Il Blog di ElectroYou (webmaster)
Idee microcontrollate (TardoFreak)
PICcoli grandi PICMicro (Paolino)
Il blog elettrico di carloc (carloc)
DirtEYblooog (dirtydeeds)
Di tutto... un po' (jordan20)
AK47 (lillo)
Esperienze elettroniche (marco438)
Telecomunicazioni musicali (clavicordo)
Automazione ed Elettronica (gustavo)
Direttive per la sicurezza (ErnestoCappelletti)
EYnfo dall'Alaska (mir)
Apriamo il quadro! (attilio)
H7-25 (asdf)
Passione Elettrica (massimob)
Elettroni a spasso (guidob)
Bloguerra (guerra)


