Cos'è ElectroYou | Login Iscriviti

ElectroYou - la comunità dei professionisti del mondo elettrico

Analisi di un circuito retroazionato

Elettronica lineare e digitale: didattica ed applicazioni

Moderatori: Foto Utentecarloc, Foto Utenteg.schgor, Foto UtenteBrunoValente, Foto UtenteIsidoroKZ

4
voti

[1] Analisi di un circuito retroazionato

Messaggioda Foto Utenteoiram92 » 17 ott 2017, 18:57

Buonasera, sto affrontando i primi esercizi di elettronica 2 sui circuiti retroazionati ed ho ahimè qualche difficoltà nel comprendere come applicare la teoria. Il circuito in questione è il seguente:



Polarizzazione
L'analisi della polarizzazione l'ho già fatta e la riporto qui molto velocemente. I gruppi di MOS M_8,M_{13},M_9,M_{10} e M_{11},M_{12} sono degli specchi di corrente con corrente di riferimento I_B pertanto dai fattori di forma ricavo le correnti. Dalle connessioni si nota che M_8 impone la corrente dello specchio anche su M_7 (oltre che alla rete di distribuzione formata da M_9,M_{10}). Il MOS M_{11} impone la corrente sulla coppia differenziale M_1,M_2 che essendo matched si dividono la corrente. Dalle LKC ai nodi 2 e 3 ottengo le correnti per i MOS M_3,M_4. Infine, questi imponengono le correnti su M_5,M_6 rispettivamente.

Compensazione
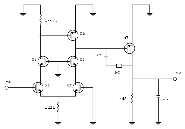
Il testo suggerisce di applicare la compensazione per effetto Miller. Utilizzando il metodo di esclusione (perlomeno il mio prof lo chiama così) vedo che i nodi ad alta impedenza del circuito sono 5 e 6 pertanto andrò ad inserire una resistenza R_C in serie ad un condensatore di compensazione C_C tra questi due nodi. Aprendo i generatori e facendo il taglio della rete di retroazione sul gate di M_1 (ho fatto la scelta giusta?) si giunge facilmente al seguente circuito "equivalente":



A questo punto (seguendo gli esercizi svolti) il prof calcola la resistenza di ingresso nel punto in cui è stato fatto il taglio per poi ricostruirla in uscita (in parallelo al condensatore C_L). Tuttavia, dato che la corrente sul gate di M_1 è nulla non dovrei avere una R_{in}=\infty ?

Inoltre, vedo i tre stadi dell'amplificatore ma adesso che dovrei fare? Nell'esercizio svolto calcola alcune tensioni e correnti e poi da queste determina i poli del sistema, il guadagno d'anello, il G_{BW} ed il valore della capacità di compensazione per ottenere il margine di fase desiderato. Potreste spiegarmi per favore cosa devo studiare del circuito per ottenere i poli ed il guadagno?
Avatar utente
Foto Utenteoiram92
333 2 7
Frequentatore
Frequentatore
 
Messaggi: 183
Iscritto il: 30 mag 2014, 18:25

5
voti

[2] Re: Analisi di un circuito retroazionato

Messaggioda Foto UtentePiercarlo » 17 ott 2017, 21:23

oiram92 ha scritto: A questo punto seguendo gli esercizi svolti) il prof calcola la resistenza di ingresso nel punto in cui è stato fatto il taglio per poi ricostruirla in uscita (in parallelo al condensatore C_L). Tuttavia, dato che la corrente sul gate di M_1 è nulla non dovrei avere una R_{in}=\infty ?


In attesa che intervenga qualcuno più ferrato, ti faccio due domande la cui risposta potrebbe aiutarti ad andare avanti di un altro po'. 1) sei sicuro della semplificazione che hai fatto riguardo M5 ed M6? Sicuro di non esserti mangiato un pezzo? 2) l'ingresso in M1 è invertente o non invertente?
Avatar utente
Foto UtentePiercarlo
24,0k 6 11 13
G.Master EY
G.Master EY
 
Messaggi: 6719
Iscritto il: 30 mar 2010, 19:23
Località: Milano

3
voti

[3] Re: Analisi di un circuito retroazionato

Messaggioda Foto Utenteoiram92 » 18 ott 2017, 11:05

Grazie per la risposta, cerco di risponderti il più chiaramente possibile (anche perché alcune cose non mi sono ancora chiare quindi potrei facilmente fare confusione).

1) dato che M_5 è connesso a diodo è sicuramente una resistenza g_{m5}^{-1} mentre M_6 è l'uscita dello specchio di corrente. In elettronica 1, nell'analisi per piccoli segnali, ricordo che il prof ci faceva sostituire interamente lo specchio di corrente con un generatore di corrente ideale (che per piccoli segnali veniva aperto). Adesso, in elettronica 2, vedo che il prof (diverso dal primo) considera la resistenza dello specchio (e questo ha senso perché ogni specchio di corrente non è esattamente un generatore di corrente perfetto ma ha una certa resistenza in parallelo al generatore).

Fin qui mi sembra di aver fatto la scelta giusta però..ho ancora qualche dubbio a riguardo. Infatti, andando un po' più in là (dall'analisi della polarizzazione) vedo che M_3 da il riferimento di corrente per M_5 e questo specchia la corrente su M_6. Infine, questa corrente viene "tirata giù" tutta da M_4. Forse andrebbe considerato M_6 per intero e non solo la resistenza dello specchio? Però questo aggiunge un'altra domanda alla lista: perché invece nella coppia M_{11},M_{12} non accade lo stesso? O meglio, se è corretto quanto detto prima, perché per M_{11} considero solo la resistenza r_{d11} mentre per M_6 vado a considerare il MOS per intero? Non sono entrambi specchi di corrente?

2) qui sinceramente non so rispondere. Se la tua domanda si riferisce al testo, non ci da informazione su quale sia l'ingresso. Se invece è il circuito stesso che mi dice quale sia l'ingresso (invertente o non invertente)..beh..purtroppo non riesco a vederlo. :oops:

PS: guardando meglio negli appunti ho visto che il passo successivo consiste nel determinare le tensioni ai nodi in cui viene interposta la capacità di compensazione (in questo caso le tensioni v_5,v_6) e calcolarne il rapporto. Però prima di procedere vorrei chiarire i suddetti dubbi.

Ti ringrazio veramente tanto.
Avatar utente
Foto Utenteoiram92
333 2 7
Frequentatore
Frequentatore
 
Messaggi: 183
Iscritto il: 30 mag 2014, 18:25

6
voti

[4] Re: Analisi di un circuito retroazionato

Messaggioda Foto UtentePiercarlo » 18 ott 2017, 13:04

oiram92 ha scritto: 1) dato che M_5 è connesso a diodo è sicuramente una resistenza g_{m5}^{-1} mentre M_6 è l'uscita dello specchio di corrente. In elettronica 1, nell'analisi per piccoli segnali, ricordo che il prof ci faceva sostituire interamente lo specchio di corrente con un generatore di corrente ideale (che per piccoli segnali veniva aperto). Adesso, in elettronica 2, vedo che il prof (diverso dal primo) considera la resistenza dello specchio (e questo ha senso perché ogni specchio di corrente non è esattamente un generatore di corrente perfetto ma ha una certa resistenza in parallelo al generatore).


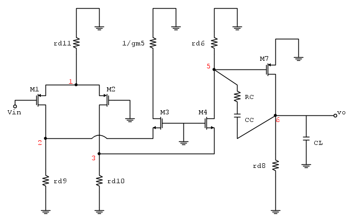
E questo in linea di massima va bene ma, nel caso di M5 ed M6, non basta liquidarli come uno "specchio di corrente" e amen, soprattutto nell'analisi di piccolo segnale: in questo caso infatti la corrente che entra da M5 ed M6 non è la corrente fissa di un generatore ma è una corrente di segnale e quindi il gruppo M5/M6 va considerato come stadio amplificatore (invertente) pilotato in corrente. Lo schema che segue, anche se un po' "taroccato" rispetto al tuo, dovrebbe aiutarti a vedere cosa fa veramente il circuito:



Fin qui mi sembra di aver fatto la scelta giusta però... ho ancora qualche dubbio a riguardo. Infatti, andando un po' più in là (dall'analisi della polarizzazione) vedo che M_3 da il riferimento di corrente per M_5 e questo specchia la corrente su M_6.


Un dubbio sanissimo: lavoratelo per benino! :D

Infine, questa corrente viene "tirata giù" tutta da M_4. Forse andrebbe considerato M_6 per intero e non solo la resistenza dello specchio?


Esattamente! :D

Però questo aggiunge un'altra domanda alla lista: perché invece nella coppia M_{11},M_{12} non accade lo stesso? O meglio, se è corretto quanto detto prima, perché per M_{11} considero solo la resistenza r_{d11} mentre per M_6 vado a considerare il MOS per intero? Non sono entrambi specchi di corrente?


Sì sono specchi di corrente... pilotati da un generatore a corrente costante su cui non si fa lo studio a piccolo segnale perché semplicemente NON c'è segnale. O meglio il "segnale" è una corrente continua che rmane invariata (e più che polarizzare i circuiti non fa).

2) qui sinceramente non so rispondere. Se la tua domanda si riferisce al testo, non ci da informazione su quale sia l'ingresso. Se invece è il circuito stesso che mi dice quale sia l'ingresso (invertente o non invertente)..beh..purtroppo non riesco a vederlo. :oops:


Proprio per questo ho rifatto il disegno: basta contare, rispetto all'ingresso considerato, quante volte il segnale viene invertito di fase prima di essere consegnato all'uscita: se è dispari l'ingresso è invertente, se è pari no. In questo caso M1 è invertente e quindi, una volta chiuso l'anello di retroazione, quale impedenza di ingresso può avere?

PS: guardando meglio negli appunti ho visto che il passo successivo consiste nel determinare le tensioni ai nodi in cui viene interposta la capacità di compensazione (in questo caso le tensioni v_5,v_6) e calcolarne il rapporto. Però prima di procedere vorrei chiarire i suddetti dubbi.


Non vedo l'utilità di un simile calcolo, a meno che non ti stia chiedendo in realtà di calcolare il rapporto tra le tensioni di segnale presenti sui due nodi, che è giusto un giro di parole per chiederti di calcolare il guadagno di M7 (che è quello che da sostanza agli effetti della rete di compensazione e quindi ovviamente il suo senso ce l'ha eccome!).

Ti ringrazio veramente tanto.


Grazie a te! Fare gli esercizi degli altri è più divertente che farli da soli! ;-)
Avatar utente
Foto UtentePiercarlo
24,0k 6 11 13
G.Master EY
G.Master EY
 
Messaggi: 6719
Iscritto il: 30 mar 2010, 19:23
Località: Milano

2
voti

[5] Re: Analisi di un circuito retroazionato

Messaggioda Foto Utenteoiram92 » 18 ott 2017, 14:11

Innanzitutto ti ringrazio ancora una volta e complimenti per lo schema ben fatto. Ragionando sul tuo schema sto cercando di immaginarmi il percorso del segnale per tentare di inquadrare un po' la situazione. Modificandolo un po' per l'analisi di piccolo segnale ho che:

1) I_B essendo un generatore indipedente si apre e di conseguenza M_{12} che è connesso a diodo va a massa (pertanto lo possiamo togliere)

2) M_{11} ha sia il gate che il source a massa ed ecco il motivo per cui viene sostituito da una resistenza r_{d11}. Stesso discorso per M_8 che diventa la resistenza r_{d8}

A questo punto tagliando sempre il gate di M_1 mi ritrovo in questa situazione:



Il segnale è applicato al gate di M_1 (è in configurazione source comune) ed è dato in uscita (amplificato) dal drain verso M_3 (mi sembra che M_1,M_3 siano in configurazione cascode o sbaglio?). M_3 da il riferimento di segnale ad M_5 che lo specchia su M_6 (che lo amplifica). Adesso però mi assale un dubbio..dalla polarizzazione si è visto che la corrente di polarizzazione viene presa per intero da M_4 (essendo I_{g7}=0 per costruzione), ma per l'analisi di segnale? Mi viene da pensare (probabilmente sbaglio ma non vedo alternative) che il segnale passa per il gate di M_7 (ultimo stadio dell'amplificatore) e viene dato in uscita, mentre M_4 ed M_2 fanno parte della rete di retroazione. Però di questo non ne sono sicuro, è solo una supposizione.

Piercarlo ha scritto:basta contare, rispetto all'ingresso considerato, quante volte il segnale viene invertito di fase prima di essere consegnato all'uscita: se è dispari l'ingresso è invertente, se è pari no. In questo caso M1 è invertente e quindi, una volta chiuso l'anello di retroazione, quale impedenza di ingresso può avere?


potresti spiegarmi meglio questo passaggio? in che senso devo contare quante volte il segnale viene invertito? è una cosa nuova per me. Solitamente a lezione lo "scoprivamo" soltanto alla fine dell'analisi..In ogni caso mi sembra di intuire che quanto dici sia strettamente correlato con il mio precedente tentativo di vedere quale sia il percorso del segnale
Avatar utente
Foto Utenteoiram92
333 2 7
Frequentatore
Frequentatore
 
Messaggi: 183
Iscritto il: 30 mag 2014, 18:25

6
voti

[6] Re: Analisi di un circuito retroazionato

Messaggioda Foto UtentePiercarlo » 18 ott 2017, 15:38

oiram92 ha scritto:Il segnale è applicato al gate di M_1 (è in configurazione source comune) ed è dato in uscita (amplificato) dal drain verso M_3 (mi sembra che M_1,M_3 siano in configurazione cascode o sbaglio?). M_3 da il riferimento di segnale ad M_5 che lo specchia su M_6 (che lo amplifica).


Giusto; in realtà M3 ed M4 sono, già nello schema originale, solo dei "passacarte" (pardon, corrente) che ai fini dello studio di piccolo segnale si possono anche eliminare. Tutta la costruzione a "folded cascode" (o cascode ripiegato) del circuito originale serve semplicemente per consentire agli ingressi di M1 ed M2 di poter lavorare su quasi tutta la tensione disponibile tra VDD e VSS; i due "ripieghi" M3 ed M4 sono solo dei traslatori di livello che, finché non introducono sfasamenti con le loro capacità parassite, non hanno a livello di segnale (in questo caso) nessun ruolo.

Adesso però mi assale un dubbio. Dalla polarizzazione si è visto che la corrente di polarizzazione viene presa per intero da M_4 (essendo I_{g7}=0 per costruzione), ma per l'analisi di segnale? Mi viene da pensare (probabilmente sbaglio ma non vedo alternative) che il segnale passa per il gate di M_7 (ultimo stadio dell'amplificatore) e viene dato in uscita, mentre M_4 ed M_2 fanno parte della rete di retroazione. Però di questo non ne sono sicuro, è solo una supposizione.


Il dubbio lo si chiarisce tenendo presente che, finché il segnale non viene passato ad M7, il circuito che lo precede rimane comunque uno stadio differenziale, con due percorsi di segnale distinti e ciò indipendentemente dalla funzione degli ingressi da cui provengono tali segnali. Il nodo a cui è connesso il gate di M7 è il nodo di uscita di un vero e proprio stadio di uscita "push-pull in cui, tramite l'azione di M5 ed M6, vengono sommati (raddoppiando il guadagno) i contributi dei due rami del differenziale. In sintesi il circuito realmente attivo è questo (e vale anche per i transistori bipolari):



Nel circuito idue rami del differenziale M1 ed M2 hanno pari importanza, indipendentemente dal ruolo che hanno i loro ingressi perché, dal loro punto di vista, l'unica cosa che conta degli ingressi è la loro differenza di tensione. Che uno degli ingressi sia usato come ingresso "doc" o sia utilizzato come ingresso "di servizio" per applicare la controreazione, ad M1 ed M2 non importa nulla! Sono dettagli che interessano il circuito NEL SUO INSIEME e non i singoli stadi che lo formano. Detto di passata poi i veri MOS "attivi" per il segnale, nel differenziale, sono solo M1 ed M2, gli altri sono solo ausiliari.

Potresti spiegarmi meglio questo passaggio? in che senso devo contare quante volte il segnale viene invertito? è una cosa nuova per me. Solitamente a lezione lo "scoprivamo" soltanto alla fine dell'analisi


La cosa è semplice: contare le volte in cui un segnale viene invertito lungo un dato percorso tra ingresso e uscita ha solo lo scopo di accertare che il numero sia pari o dispari, perché solo i dispari rendono invertente un ingresso rispetto all'uscita - In realtà occorrerebbe predefinire prima quali nodi sono da considerare "ingresso" e "uscita", perché il circuito non lo sa e non gliene frega niente di saperlo! :-P Gliene frega invece qualcosa all'anello di retroazione (quando c'è) perché il segno finale del percorso che va a chiudere definisce anche il segno della retroazione applicata.

Rimanendo sullo schemino di sopra, se partiamo dall'ingresso di M1 abbiamo: -M1 (inverte), +M5 (è solo un diodo quindi non inverte), -M6 e -M7 (invertono entrambi); tenendo ora conto che una coppia di "-" da un "+", si eliminano tutti i "+" e, se rimane un "-" (come in questo caso) l'ingresso è invertente, altrimenti no! (si fa prima a farlo che a dirlo! :D )
Avatar utente
Foto UtentePiercarlo
24,0k 6 11 13
G.Master EY
G.Master EY
 
Messaggi: 6719
Iscritto il: 30 mar 2010, 19:23
Località: Milano

1
voti

[7] Re: Analisi di un circuito retroazionato

Messaggioda Foto Utenteoiram92 » 18 ott 2017, 16:18

Tutto perfetto :ok: spiegazione chiarissima, grazie mille!

Adesso, tornando al secondo punto dell'esercizio il testo mi chiede: "Compensare l’amplificatore e calcolare il guadagno d’anello. Considerare nel calcolo solo gli effetti della rete di compensazione e del carico. Dimensionare la rete di compensazione al fine di ottenere un margine di fase di 60 gradi.". E suggerisce di utilizzare la compensazione per effetto Miller.

Riportando nuovamente lo schema circuitale per piccoli segnali completo (nei precedenti ho notato di aver dimenticato gli effetti di M_9,M_{10} abbiamo:



Il guadagno d'anello (dalla teoria) è definito come il prodotto tra la fdT della rete di andata con quella di retroazione. Per determinarlo innanzitutto effettuo il taglio sul gate di M_1 (dovrebbe essere questo il punto in cui si ha l'anello di retroazione no? lo intuisco perché collega l'ingresso con l'uscita quindi dovrebbe essere corretto), dopodichè devo andare a calcolare il rapporto di ritorno applicando un segnale di prova nel punto in cui ho effettuato il taglio (quindi sul gate di M_1). Come segnale di prova scelgo una tensione v_i (come nello schema precedente) e dovrò andare a calcolare:

T=\frac{v_5}{v_i}

giusto?
Avatar utente
Foto Utenteoiram92
333 2 7
Frequentatore
Frequentatore
 
Messaggi: 183
Iscritto il: 30 mag 2014, 18:25

2
voti

[8] Re: Analisi di un circuito retroazionato

Messaggioda Foto UtentePiercarlo » 18 ott 2017, 16:47

Qui occorre l'intervento di qualcuno più preparato di me. Io posso solo farti notare che, essendo il circuito connesso a inseguitore di tensione, il guadagno di anello coincide con il guadagno ad anello aperto. Questo o lo determini misurandolo su un esemplare fisico reale oppure ti fai tutti i conti sui singoli stadi per ricavarne un numero che vi si avvicini in modo soddisfacente. Fino a che punto sono completi i dati che hai sui MOS? Soprattutto M1, M2, M6 (per controllo) ed M7.

Dimenticavo: visto che il circuito esce di Drain tramite M7, devi tener conto (e di brutto) dell'entità e della natura del carico per definire il guadagno del tutto.
Avatar utente
Foto UtentePiercarlo
24,0k 6 11 13
G.Master EY
G.Master EY
 
Messaggi: 6719
Iscritto il: 30 mar 2010, 19:23
Località: Milano

1
voti

[9] Re: Analisi di un circuito retroazionato

Messaggioda Foto Utenteoiram92 » 18 ott 2017, 17:09

Va bene grazie mille per tutto l'aiuto che mi hai dato. Tutti i dati a disposizione sono questi:



dove in verde ho indicato i vari fattori di forma \left(\frac{W}{L}\right) dei MOS ed in blu le tensioni dei generatori assegnati

Piercarlo ha scritto:Dimenticavo: visto che il circuito esce di Drain tramite M7, devi tener conto (e di brutto) dell'entità e della natura del carico per definire il guadagno del tutto.


intendi quello che dicevo prima sul fatto che dopo aver tagliato il gate di M_1 bisogna determinare l'impedenza di ingresso e riportarla in uscita?
Avatar utente
Foto Utenteoiram92
333 2 7
Frequentatore
Frequentatore
 
Messaggi: 183
Iscritto il: 30 mag 2014, 18:25

1
voti

[10] Re: Analisi di un circuito retroazionato

Messaggioda Foto UtentePiercarlo » 18 ott 2017, 17:20

Ok, mi sembra che dovrebbero bastare ma per ora, prima di dire fesserie, me lo tengo come esercizio per me! ;-)
Se nel frattempo non interviene qualcun altro, mi rifarò vivo quanto prima. O_/
Avatar utente
Foto UtentePiercarlo
24,0k 6 11 13
G.Master EY
G.Master EY
 
Messaggi: 6719
Iscritto il: 30 mar 2010, 19:23
Località: Milano

Prossimo

Torna a Elettronica generale

Chi c’è in linea

Visitano il forum: Nessuno e 155 ospiti