Sono consapevole che voi siete tutti molto preparati e disponibili nell'aiutare chi ne ha bisogno, infatti ho preferito il vostro aiuto.
Non volevo offendere nessuno, avevo solo provato a sintetizzare lo schema perché pensavo che per la mia richiesta di aiuto in oggetto, non fosse necessario allegare tutto lo schema intero.
Ok Steve
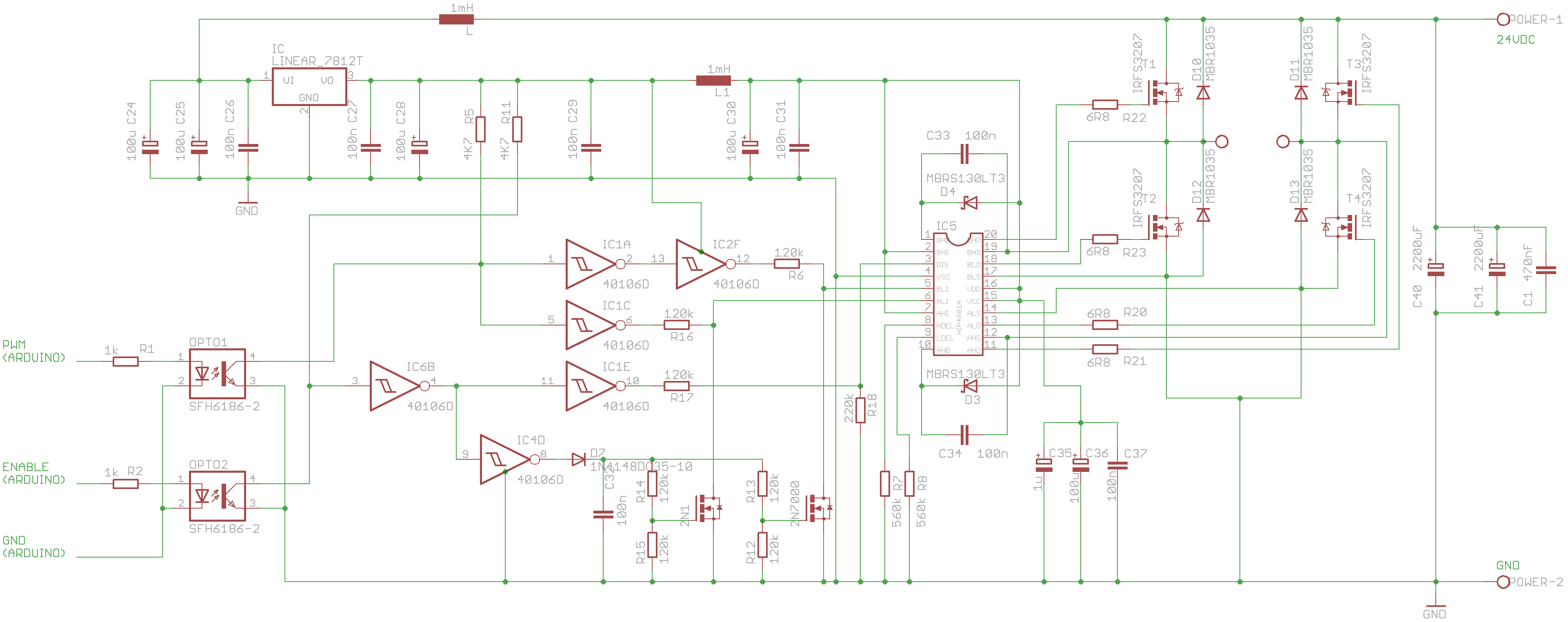
Lo schema allegato è del solo Ponte H, quindi Arduino non è allegato (ovviamente), ma sapete gia che Arduino è semplicemente collegato alla USB del computer e utilzza quindi soltanto la 5V per alimentarsi.
Da Arduino escono soltanto 3 fili di connessione (PWM, ENABLE, GND) che vanno collegato al Ponte H.
Quindi riepilogando: se non collego le due GND (GND di Arduino + GND 24 V) il motore emette un rumore molto fastidioso, come se friggesse... ma le due GND sono isolate.. Se invece collego le due GND insieme, il rumore si riduce notevolmente ma ovviamente non ho piu l'isolamento.
A me occorre ridurre il rumore del motore (24 V, brushed, 6A) e isolare le due GND

Elettrotecnica e non solo (admin)
Un gatto tra gli elettroni (IsidoroKZ)
Esperienza e simulazioni (g.schgor)
Moleskine di un idraulico (RenzoDF)
Il Blog di ElectroYou (webmaster)
Idee microcontrollate (TardoFreak)
PICcoli grandi PICMicro (Paolino)
Il blog elettrico di carloc (carloc)
DirtEYblooog (dirtydeeds)
Di tutto... un po' (jordan20)
AK47 (lillo)
Esperienze elettroniche (marco438)
Telecomunicazioni musicali (clavicordo)
Automazione ed Elettronica (gustavo)
Direttive per la sicurezza (ErnestoCappelletti)
EYnfo dall'Alaska (mir)
Apriamo il quadro! (attilio)
H7-25 (asdf)
Passione Elettrica (massimob)
Elettroni a spasso (guidob)
Bloguerra (guerra)




pigreco]=π


