Un amico mi ha chiesto di sistemare un vecchio giradischi a valvole marca Nuova Faro (circa anni '60)
A parte il guasto in sé, ridisegnando lo schema (che stante il marchio italiano non si riesce a trovare) sono rimasto incuriosito da uno dei due potenziometri presenti (che comunque non ha problemi di funzionamento)
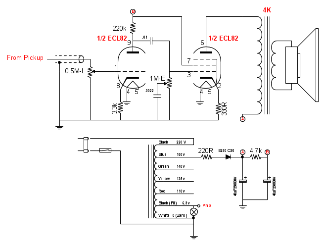
Si tratta di un potenziometro italiano della LIAR di Milano (tuttora anche si trova in vendita in rete - http://www.gpecsrl.net/componenti-elett ... l?id=40972), la cosa che ha attirato l'attenzione è il fatto che questo potenziometro con switch risulta marchiato 1MΩ-E ..........
La E che significato ha ?
Credevo potesse essere associabile con il fatto che è presente lo switch, ma il link dove vendono un potenziometro 1MΩ-E dello stesso marchio, ne mostra uno senza switch .......
Grazie
K
p.s.: Eh, sì, purtroppo come molti piccoli apparecchi dell'epoca, non c'è un vero trasformatore che faccia isolamento galvanico ma un economico autotrasformatore
Potenziometro 1M-E su vecchio giradischi - la E sta per ?
Moderatori:
carloc,
g.schgor,
BrunoValente,
IsidoroKZ
4 messaggi
• Pagina 1 di 1
1
voti
In genere le lettere che seguono il valore indicano il tipo di curva ovvero valore / angolo di rotazione.
A= lineare
B = logaritmico
C = antilogaritmico
... = altri tipi di curve.
Quindi potrebbe essere una curva personalizzata.
Curve personalizzare erano molto in uso nei mixer luce per uso teatrale, prima dell'avvento del digitale.
Ma anche il campo audio ne faceva uso.
Bye
Ser.Tom
A= lineare
B = logaritmico
C = antilogaritmico
... = altri tipi di curve.
Quindi potrebbe essere una curva personalizzata.
Curve personalizzare erano molto in uso nei mixer luce per uso teatrale, prima dell'avvento del digitale.
Ma anche il campo audio ne faceva uso.
Bye
Ser.Tom2
voti
Ciao Kagliostro,
questo è ciò che ho trovato su un vecchio catalogo di potenziometri LESA.
Per alcuni modelli di potenziometri LESA la lettera "E" indica una risposta di tipo logaritmico, forse potrebbe essere così anche per altre marche.
Tra l'altro un potenziometro da 1M logaritmico nello schema che hai postato trova una giusta collocazione.
questo è ciò che ho trovato su un vecchio catalogo di potenziometri LESA.
Per alcuni modelli di potenziometri LESA la lettera "E" indica una risposta di tipo logaritmico, forse potrebbe essere così anche per altre marche.
Tra l'altro un potenziometro da 1M logaritmico nello schema che hai postato trova una giusta collocazione.
0
voti
Grazie a tutti e due
SerTom e
MariX
Ho fatto una misura e .... è come dice
MariX, anche per questo marchio la E indica un potenziometro Logaritmico
Con il cursore ruotato ad ore 9 la resistenza misurata è attorno ai 13K, ad ore 12 sta a circa 125K, ad ore 3 siamo a 665K
Perfetto, una cosa in più da mettere tra quelle che si conoscono
Grazie ... molte GRAZIE
K
p.s.: In un altro forum un amico mi ha linkato questo file (che ho appena visto), magari può interessare anche ad altri
https://www.relayspec.com/catalogs/001285/2010/RV_RESISTANCE.PDF
Ho fatto una misura e .... è come dice
Con il cursore ruotato ad ore 9 la resistenza misurata è attorno ai 13K, ad ore 12 sta a circa 125K, ad ore 3 siamo a 665K
Perfetto, una cosa in più da mettere tra quelle che si conoscono
Grazie ... molte GRAZIE
K
p.s.: In un altro forum un amico mi ha linkato questo file (che ho appena visto), magari può interessare anche ad altri
https://www.relayspec.com/catalogs/001285/2010/RV_RESISTANCE.PDF
-

Kagliostro
6.396 4 5 7 - Master

- Messaggi: 4830
- Iscritto il: 19 set 2012, 11:32
4 messaggi
• Pagina 1 di 1
Chi c’è in linea
Visitano il forum: Nessuno e 93 ospiti

Elettrotecnica e non solo (admin)
Un gatto tra gli elettroni (IsidoroKZ)
Esperienza e simulazioni (g.schgor)
Moleskine di un idraulico (RenzoDF)
Il Blog di ElectroYou (webmaster)
Idee microcontrollate (TardoFreak)
PICcoli grandi PICMicro (Paolino)
Il blog elettrico di carloc (carloc)
DirtEYblooog (dirtydeeds)
Di tutto... un po' (jordan20)
AK47 (lillo)
Esperienze elettroniche (marco438)
Telecomunicazioni musicali (clavicordo)
Automazione ed Elettronica (gustavo)
Direttive per la sicurezza (ErnestoCappelletti)
EYnfo dall'Alaska (mir)
Apriamo il quadro! (attilio)
H7-25 (asdf)
Passione Elettrica (massimob)
Elettroni a spasso (guidob)
Bloguerra (guerra)



