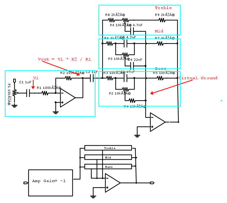
dovrebbe trattarsi di un equalizzatore a 3 bande. Sinceramente non so neanche da dove incominciare l'analisi.
E' possibile analizzare separatamente i i due stadi di amplificazione?
E' possibile analizzare il secondo stadio di amplificazione separando i 3 rami di retroazione?
Ogni consiglio è ben accetto, un saluto a tutti ed un grazie anticipato a chiunque butti un'occhiata al post.


Elettrotecnica e non solo (admin)
Un gatto tra gli elettroni (IsidoroKZ)
Esperienza e simulazioni (g.schgor)
Moleskine di un idraulico (RenzoDF)
Il Blog di ElectroYou (webmaster)
Idee microcontrollate (TardoFreak)
PICcoli grandi PICMicro (Paolino)
Il blog elettrico di carloc (carloc)
DirtEYblooog (dirtydeeds)
Di tutto... un po' (jordan20)
AK47 (lillo)
Esperienze elettroniche (marco438)
Telecomunicazioni musicali (clavicordo)
Automazione ed Elettronica (gustavo)
Direttive per la sicurezza (ErnestoCappelletti)
EYnfo dall'Alaska (mir)
Apriamo il quadro! (attilio)
H7-25 (asdf)
Passione Elettrica (massimob)
Elettroni a spasso (guidob)
Bloguerra (guerra)









