Cos'è ElectroYou | Login Iscriviti

ElectroYou - la comunità dei professionisti del mondo elettrico

Alimentatore fai da te / Alimentatore da banco

Elettronica lineare e digitale: didattica ed applicazioni

Moderatori: Foto Utentecarloc, Foto Utenteg.schgor, Foto UtenteBrunoValente, Foto UtenteIsidoroKZ

0
voti

[11] Re: Alimentatore fai da te / Alimentatore da banco

Messaggioda Foto Utentelucaking » 13 gen 2018, 14:51

Maranza ha scritto: adesso valuto tra quello e la proposta di Foto Utenterichiurci per la quale però mi servirebbe un aiutino :mrgreen:

anche il progetto di Foto Utentefrancesco2011 non sembra troppo difficile ma data la mia inesperienza non si sa mai, sarebbe realizzabile su millefori?

Il mio era piu che altro un discorso economico, se devi comprare il trasformatore e il materiale per farti il case non so se ti conviene.

Per quanto riguarda la proposta di Foto Utentefrancesco2011, premesso con lo schema lo vedo scurissimo e non sono sicuro, non mi pare abbia un limitatore regolabile della corrente, cosa che per l' uso in laboratorio io trovo piu utile che i 10A di corrente erogabile.
Avatar utente
Foto Utentelucaking
1.651 4 5 8
Expert
Expert
 
Messaggi: 1445
Iscritto il: 29 mag 2015, 14:28

0
voti

[12] Re: Alimentatore fai da te / Alimentatore da banco

Messaggioda Foto UtenteMaranza » 13 gen 2018, 16:39

Sisi adesso sono abbastanza deciso, per ora, di seguire l'idea di Foto Utenterichiurci.
Sarà switching ma risparmierei un po' e ci sarebbe comunque qualcosa da imparare sui trasformatori.
Per esempio come faccio a capire se i trasformatori che ho sono dimensionati correttamente?
Posso mandarvi delle foto ma vorrei capire anche come capirlo da me insomma.

Poi con che tensione di ingresso consigliate di arrivare al regolatore e perciò che Vac avere sul secondario?
Ho visto che Vin 6-55V ma essendo Step-down sicuramente non arriva a tensioni maggiori di quella che ha in ingresso corretto?
Se così è per avere la giusta Vac dovrei ribobinare il secondario con il numero giusto di spire?

Scusate le domande che possono sembrare stupide ma prima di ordinare vorrei essere sicuro di essere in grado di trattare nel modo giusto il trasformatore :ok:

Grazie
Avatar utente
Foto UtenteMaranza
63 1 1 6
New entry
New entry
 
Messaggi: 97
Iscritto il: 26 set 2017, 8:38

0
voti

[13] Re: Alimentatore fai da te / Alimentatore da banco

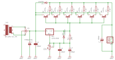
Messaggioda Foto Utentefrancesco2011 » 13 gen 2018, 17:26

ho aggiustato un po' la grafica .
Allegati
lm317.png
lm317.png (4.14 KiB) Osservato 8041 volte
Avatar utente
Foto Utentefrancesco2011
157 4
 
Messaggi: 42
Iscritto il: 4 gen 2018, 12:32
Località: macerata

2
voti

[14] Re: Alimentatore fai da te / Alimentatore da banco

Messaggioda Foto Utenterichiurci » 13 gen 2018, 18:11

ribobinare?Noooooo dipende da cosa hai....

In ingresso quel modulo accetta FINO a 55V, ovviamente meglio stare un po' sotto... dovrai quindi assicurarti che la tensione raddrizzata A VUOTO dei tuoi trasfo non superino diciamo 50V.

In uscita avrai una tensione minore e una corrente di max 5A se prendi quello uguale al mio (e lo consiglio).

Considera che in ingresso avrai tipicamente una corrente minore o guale a 5A; per es se in uscita avrai 5A @25V e in ingresso avrai 50V, a parte le minime perdite in ingresso dovrai fornirgli 2,5A

In soldoni: trascurando le perdite minime del modulo, la potenza in uscita sarà circa uguale a quella in ingresso.

Per sfruttarlo al 100% dovrai quindi avere in ingresso 50V e 5A...quindi un trasfo (o più trasfo) da ben 250W

Ma se tipicamente in uscita userai tensioni o correnti lontane dal max, potresti accontentarti di meno.
Avatar utente
Foto Utenterichiurci
32,6k 7 11 13
G.Master EY
G.Master EY
 
Messaggi: 8800
Iscritto il: 2 apr 2013, 16:08

1
voti

[15] Re: Alimentatore fai da te / Alimentatore da banco

Messaggioda Foto Utenterichiurci » 13 gen 2018, 18:25

non ricordo se ho usato proprio questo o conto di usarlo per il prossimo alimentatore:
https://it.rs-online.com/web/p/trasform ... 3832333526

è un toroidale con uscita 2x35V, 4,3A... le uscite raddrizzate sono quasi 50V a vuoto, e se paralleli i due secondari hai circa 8A max disponibili. Basterebbe anche qualcosa meno (io conto di alimentarci due Ruideng con questo bestione.

Forse su quello già realizzato ho usato un toroidale un po' meno alto in tensione, infatti avevo misurato i 43V a vuoto.

Se fai un elenco di cosa hai già ci ragioniamo..
Avatar utente
Foto Utenterichiurci
32,6k 7 11 13
G.Master EY
G.Master EY
 
Messaggi: 8800
Iscritto il: 2 apr 2013, 16:08

0
voti

[16] Re: Alimentatore fai da te / Alimentatore da banco

Messaggioda Foto UtenteMaranza » 13 gen 2018, 18:45

Allora innanzitutto grazie richiurci per le risposte!
Per quanto riguarda ponte e capacità ne ho molti, per il trasformatore devo valutare senza ribobinare che Vac ho a disposizione sul secondario di quelli che ho e valutare anche la potenza che possono erogare.

Per valutare la potenza mi basta misurare la corrente massima erogata sul secondario giusto?
Cosa ci posso attaccare a parte 20 resistenze da 10W in parallelo? (scherzo ovviamente :mrgreen:)

Come contenitore invece pensavo sempre a quello di un ATX sempre che ci stia tutto li dentro con ventola già presente, altrimenti posso sempre costruirmi qualcosa in legno :ok:
Avatar utente
Foto UtenteMaranza
63 1 1 6
New entry
New entry
 
Messaggi: 97
Iscritto il: 26 set 2017, 8:38

2
voti

[17] Re: Alimentatore fai da te / Alimentatore da banco

Messaggioda Foto Utenterichiurci » 13 gen 2018, 18:47

su molti trasformatori (es i toroidali RS) c'è una targa che riporta le caratteristiche, o almeno un codice...e poi su internet trovi i dati...
Avatar utente
Foto Utenterichiurci
32,6k 7 11 13
G.Master EY
G.Master EY
 
Messaggi: 8800
Iscritto il: 2 apr 2013, 16:08

1
voti

[18] Re: Alimentatore fai da te / Alimentatore da banco

Messaggioda Foto UtenteMaranza » 13 gen 2018, 19:12

Perfetto allora in settimana se riesco (adesso sono un po' preso da un esame) passo al mio piccolo laboratorio e vedo cosa ho e mi faccio risentire qua ed eventualmente ordino il regolatore :ok:

Comprando da quel sito quali sono i tempi medi d'attesa?

Ciao e grazie!
Avatar utente
Foto UtenteMaranza
63 1 1 6
New entry
New entry
 
Messaggi: 97
Iscritto il: 26 set 2017, 8:38

1
voti

[19] Re: Alimentatore fai da te / Alimentatore da banco

Messaggioda Foto Utenterichiurci » 13 gen 2018, 19:15

tempi da circa 3 settimane a 1 mese e più...quelli ordinati a inizio dicembre ancora non li ho visti.

Forse su ebay o amazon puoi trovarli con spedizione da Italia pagandolo magari un po' di più
Avatar utente
Foto Utenterichiurci
32,6k 7 11 13
G.Master EY
G.Master EY
 
Messaggi: 8800
Iscritto il: 2 apr 2013, 16:08

0
voti

[20] Re: Alimentatore fai da te / Alimentatore da banco

Messaggioda Foto UtenteMaranza » 19 gen 2018, 16:29

Ciao Foto Utenterichiurci!
Nel poco tempo che ho avuto ho recuperato questi due trasformatori:
-Il primo, recuperato dall'ingresso di uno stereo, attaccato direttamente alla rete lato primario ma come targhetta leggo solo "ATE 101 - 410663 - 3A". Non ho avuto la possibilita di misurare la tensione sul secondario e mi chiedevo se i 3A fossero riferiti alla corrente sul primario o sul secondario?

-Il secondo invece è un po' più massiccio ma anche qui la targhetta lascia a desiderare, o per lo meno sono io che non so leggere quei codici: "37C53010802 ROHS HP OK 0724 SC REV.C".
Quest'ultimo invece ha solo due fili in ingresso con uno schema di questo genere di cui non capisco i collegamenti: (preso da un ATX) come sono collegati gli avvolgimenti?


Per iniziare per me non sarebbe un problema anche usare il fratellino minore di quello che mi hai consigliato che ha 30V 2A così da riuscire magari a riutilizzare uno di questi trasformatori non troppo grossi.

Scusate l'ignoranza ma non ho idea di come si posti una foto, appena riesco vi carico le foto dei due trasformatori in modo che vediate dimensioni e tipologia :ok:
Avatar utente
Foto UtenteMaranza
63 1 1 6
New entry
New entry
 
Messaggi: 97
Iscritto il: 26 set 2017, 8:38

PrecedenteProssimo

Torna a Elettronica generale

Chi c’è in linea

Visitano il forum: Nessuno e 26 ospiti