Riconoscere diodo in controparallelo
Moderatori:
g.schgor,
IsidoroKZ
1
voti
però mi servirebbe una mano anche da parte vostra per capire se ho fatto qualche errore, quindi se ci date un occhiata perché lo sbroglio e fatto a mano, veramente con il mouse. intanto inserisco anche lo stampato così se qualcuno si vuole cimentare nella costruzione è il ben venuto. Dimenticavo la grandezza. Larghezza 50.594mm. altezza 45.557mm.
-

elektronik
7.800 4 6 7 - Master

- Messaggi: 3836
- Iscritto il: 12 mag 2015, 22:26
0
voti
Complimenti! Che bello!
Spero solo che funzioni... perché immagino che possa avere dei problemi subito, non avendolo provato...
Pensavo che potresti mettere i LED vicino ai morsetti AB, in modo che si accenda il LED indicando l'Anodo del diodo, ma è solo una idea così, forse possiamo lasciarla nel caso dovessimo fare poi una versione definitiva del PCB.
Ottimo lavoro
Spero solo che funzioni... perché immagino che possa avere dei problemi subito, non avendolo provato...
Pensavo che potresti mettere i LED vicino ai morsetti AB, in modo che si accenda il LED indicando l'Anodo del diodo, ma è solo una idea così, forse possiamo lasciarla nel caso dovessimo fare poi una versione definitiva del PCB.
Ottimo lavoro
-

PietroBaima
90,7k 7 12 13 - G.Master EY

- Messaggi: 12206
- Iscritto il: 12 ago 2012, 1:20
- Località: Londra
0
voti
Invece dei diodi si potrebbe adoperare un doppio display a 7 segmenti uno con la lettera A come anodo, e l'altro con la lettera C come catodo, con tre fili il display lo inserisci dove vuoi. Quello che ho costruito io segna N e P perché così so anche se un transistor e un NPN oppure un PNP. Non è facile fare lo sbroglio a mano libera e trovare la giusta disposizione dei componenti perche i componenti spesso si accavallano e tu devi trovare una nuova configurazione ma poi arrivi ad un certo punto che ti bolle il cervello, difatti nonostante la buona volontà ho dovuto inserire perlomeno un ponticello.
-

elektronik
7.800 4 6 7 - Master

- Messaggi: 3836
- Iscritto il: 12 mag 2015, 22:26
2
voti
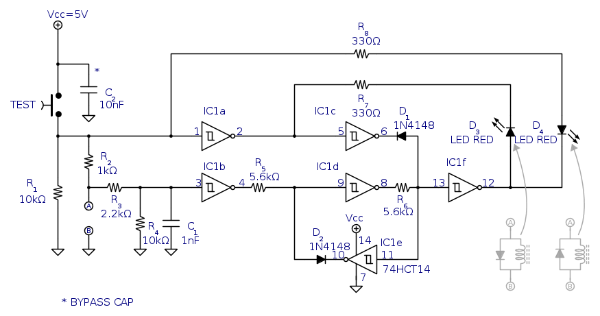
Dunque... aggiornamento.
Qualcuno sa quanto può valere l'induttanza di un relay, come valore minimo?
Ho fatto questi cambiamenti ad alcuni valori dei componenti e, con questi valori, il circuito dovrebbe funzionare fino ad una induttanza minima di 20mH. Al di sotto di questo valore non funziona.
I componenti che ho cambiato sono:


R3 la metto un po' più bassa per aumentare un po' la sensibilità del circuito, mentre le due resistenze dei LED le ho alzate un po' per non tirare il collo alle porte (grazie
IsidoroKZ).
Ecco lo schema con i valori aggiornati:
elektronik, devi solo cambiare i valori delle tre resistenze, se non ho fatto pasticci col simulatore dovrebbe andare.
Qui sotto riporto le simulazioni.
V(n001) è la tensione dopo il pulsante, che resta ad uno tutto il tempo del test.
Gli altri due grafici sono le correnti nei diodi, si vede che nel primo caso si accende un LED e nel secondo l'altro LED.
Senza diodo (o con diodo in polarizzazione inversa, è lo stesso) si ottiene:
Con il diodo in polarizzazione diretta si ottiene:
Su internet ho trovato il modello del 74HC14 e non del 74HCT14, per LTSpice, qui.
Ciao,
Pietro.
Qualcuno sa quanto può valere l'induttanza di un relay, come valore minimo?
Ho fatto questi cambiamenti ad alcuni valori dei componenti e, con questi valori, il circuito dovrebbe funzionare fino ad una induttanza minima di 20mH. Al di sotto di questo valore non funziona.
I componenti che ho cambiato sono:


R3 la metto un po' più bassa per aumentare un po' la sensibilità del circuito, mentre le due resistenze dei LED le ho alzate un po' per non tirare il collo alle porte (grazie
Ecco lo schema con i valori aggiornati:
Qui sotto riporto le simulazioni.
V(n001) è la tensione dopo il pulsante, che resta ad uno tutto il tempo del test.
Gli altri due grafici sono le correnti nei diodi, si vede che nel primo caso si accende un LED e nel secondo l'altro LED.
Senza diodo (o con diodo in polarizzazione inversa, è lo stesso) si ottiene:
Con il diodo in polarizzazione diretta si ottiene:
Su internet ho trovato il modello del 74HC14 e non del 74HCT14, per LTSpice, qui.
Ciao,
Pietro.
-

PietroBaima
90,7k 7 12 13 - G.Master EY

- Messaggi: 12206
- Iscritto il: 12 ago 2012, 1:20
- Località: Londra
0
voti
Aggiustami il circuito cadj, lunedì guardo cosa fare, ho visto una resistenza con un valore strano speriamo che la trovo.
-

elektronik
7.800 4 6 7 - Master

- Messaggi: 3836
- Iscritto il: 12 mag 2015, 22:26
0
voti
Quale?
-

PietroBaima
90,7k 7 12 13 - G.Master EY

- Messaggi: 12206
- Iscritto il: 12 ago 2012, 1:20
- Località: Londra
0
voti
Intendo quale resistenza è strana?
Il circuito FidoCadJ che ho riportato nel mio ultimo post è quello corretto.
Il circuito FidoCadJ che ho riportato nel mio ultimo post è quello corretto.
-

PietroBaima
90,7k 7 12 13 - G.Master EY

- Messaggi: 12206
- Iscritto il: 12 ago 2012, 1:20
- Località: Londra
0
voti
Scusa mi era sfuggito che già lo avevi fatto. Grazie lunedì mi metto all'opera e se domani trovo un Po di tempo misuro le induttanza di alcuni relè
-

elektronik
7.800 4 6 7 - Master

- Messaggi: 3836
- Iscritto il: 12 mag 2015, 22:26
0
voti
No problem, anche se non ho capito quale resistenza trovi abbia un valore strano. 
-

PietroBaima
90,7k 7 12 13 - G.Master EY

- Messaggi: 12206
- Iscritto il: 12 ago 2012, 1:20
- Località: Londra
Torna a Elettrotecnica generale
Chi c’è in linea
Visitano il forum: Nessuno e 67 ospiti

Elettrotecnica e non solo (admin)
Un gatto tra gli elettroni (IsidoroKZ)
Esperienza e simulazioni (g.schgor)
Moleskine di un idraulico (RenzoDF)
Il Blog di ElectroYou (webmaster)
Idee microcontrollate (TardoFreak)
PICcoli grandi PICMicro (Paolino)
Il blog elettrico di carloc (carloc)
DirtEYblooog (dirtydeeds)
Di tutto... un po' (jordan20)
AK47 (lillo)
Esperienze elettroniche (marco438)
Telecomunicazioni musicali (clavicordo)
Automazione ed Elettronica (gustavo)
Direttive per la sicurezza (ErnestoCappelletti)
EYnfo dall'Alaska (mir)
Apriamo il quadro! (attilio)
H7-25 (asdf)
Passione Elettrica (massimob)
Elettroni a spasso (guidob)
Bloguerra (guerra)
pigreco]=π