bruno valente ha scritto:Ciao Galaxi93, provo io a darti qualche consiglio. Il transistor deve essere PNP e non puoi sostituirlo con un NPN...
Ciao Bruno, grazie per avermi risposto!
Effettivamente ho fatto un affermazione stupida. E anche vero che non posso certamente dire di saperla lunga sui transistor, so giusto giusto alcune caratteristiche.
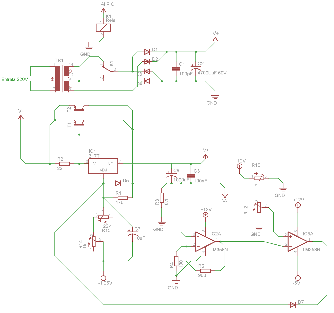
bruno valente ha scritto:Per raddoppiare la corrente, oltre a cambiare il transistor e a raddoppiare il dissipatore, così a naso si dovrebbe solo dimezzare il valore di R3 e anche qui spiegarti il perché credo serva a poco se non hai dimestichezza con gli operazionali, con le cadute di tensione con gli ingressi differenziali con il ponte di Wheatstone ecc.
Bè andando col ragionamento, direi che l'idea di dimezzare la resistenza di shunt può funzionare, dato che così si dimezza anche la tensione di caduta e quindi aumenta il range di regolazione.
bruno valente ha scritto:Sulla questione dei trasformatori da utilizzare e l'eventuale commutazione per non superare la massima tensione sull'integrato il tuo ragionamento in via di principio è giusto ma purtroppo tra il dire e il fare c'è di mezzo il mare: a distruggere l'integrato è sufficiente che la tensione superi la massima ammessa anche per soli pochi microsecondi e evitare che questo avvenga commutando la tensione di ingresso è impresa ardua perché bisogna farlo veramente in fretta...pensa al caso di un improvviso cortocircuito in uscita. Non dico che non si possa fare, dico solo che per farlo bene non è così semplice come sembra a te.
E secondo te, quanto dovrebbe essere veloce questa commutazione?
bruno valente ha scritto:Morale della favola: faresti bene a partire da cose più semplici dove con il tuo livello di conoscenza riusciresti a tenere tutto sotto controllo.
Per esperienza posso dirti che raramente si riesce a far funzionare un circuito del quale non si è compreso alla perfezione il funzionamento: sempre qualche imprevisto si presenta e anche le cose più banali possono trasformarsi in ostacoli insormontabili.
Quindi cosa mi consigli di fare?
bruno valente ha scritto:Capisco bene quello che provi: una voglia irrefrenabile di riuscire a comprendere il funzionamento dei circuiti e nessuno al tuo fianco che sappia aiutarti...per fortuna adesso c'è E.P. ai miei tempi era veramente dura
Già!
Saluti,

Elettrotecnica e non solo (admin)
Un gatto tra gli elettroni (IsidoroKZ)
Esperienza e simulazioni (g.schgor)
Moleskine di un idraulico (RenzoDF)
Il Blog di ElectroYou (webmaster)
Idee microcontrollate (TardoFreak)
PICcoli grandi PICMicro (Paolino)
Il blog elettrico di carloc (carloc)
DirtEYblooog (dirtydeeds)
Di tutto... un po' (jordan20)
AK47 (lillo)
Esperienze elettroniche (marco438)
Telecomunicazioni musicali (clavicordo)
Automazione ed Elettronica (gustavo)
Direttive per la sicurezza (ErnestoCappelletti)
EYnfo dall'Alaska (mir)
Apriamo il quadro! (attilio)
H7-25 (asdf)
Passione Elettrica (massimob)
Elettroni a spasso (guidob)
Bloguerra (guerra)







