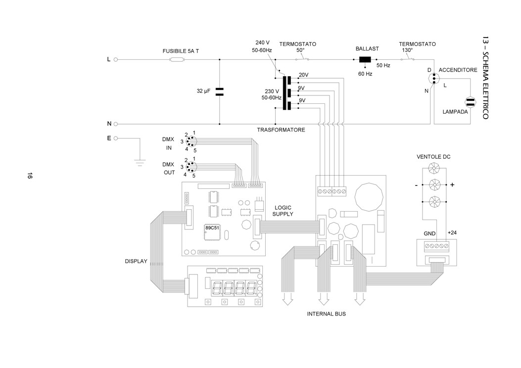
Buongiorno a tutti, ho due motori passo passo (4 fili) che dovrebbero far girare due bracci avanti e indietro con una rotazione totale di circa 45°, per pilotare i motori pensavo di usare questo modulo.
I motori sono questi.
Sono stati presi da una testa luci proel.
Da quanto capito premendo i pulsanti sul modulo si dovrebbe invertire il senso di marcia, nel mio caso li sostituirei con dei microswitch.
Il tutto dovrebbe essere alimentato a 12 V cc.
In origine il trasformatore della testa luci aveva 3 uscite 10v 3 A + 10 V 5 A + 20 V x A , presumo quindi che la circuiteria necessitasse di 2 alimentazioni a 12 V e una a 24 V.
le domande sono queste:
1) Il circuito di pilotaggio è idoneo a alimentare i motori
2 ) posso usare come alimentazione solo i 12 V
motori passo passo
Moderatori:
carloc,
g.schgor,
BrunoValente,
IsidoroKZ
12 messaggi
• Pagina 1 di 2 • 1, 2
1
voti
Benvenuto sul forum!
Rispondo io in quanto in pochi qui sanno cos'è:
Dalla prima foto si evince poco di cosa si sta parlando.
Magari con un link dell'oggetto in questione si può vedere se è adatto al tuo scopo.
Dipende sempre dalle caratteristiche descritte sul Link.
Rispondo io in quanto in pochi qui sanno cos'è:
storluch ha scritto:...una testa luci proel...
Dalla prima foto si evince poco di cosa si sta parlando.
Magari con un link dell'oggetto in questione si può vedere se è adatto al tuo scopo.
storluch ha scritto:...2 ) posso usare come alimentazione solo i 12 V...
Dipende sempre dalle caratteristiche descritte sul Link.
Se quello che funziona basta non lo tocca' sennò te lassa!
0
voti
il link è questo :
https://www.ebay.it/itm/Kit-di-scheda-d ... 1438.l2649
non ero sicuro se potevo metterlo
https://www.ebay.it/itm/Kit-di-scheda-d ... 1438.l2649
non ero sicuro se potevo metterlo
1
voti
Comunque sul Link dice niente.
Io non mi fiderei più di tanto.
Cercherei altro secondo me non è adatto al tuo scopo.
Provo a buttare un occhio anch'io.
Io non mi fiderei più di tanto.
Cercherei altro secondo me non è adatto al tuo scopo.
Provo a buttare un occhio anch'io.
Se quello che funziona basta non lo tocca' sennò te lassa!
0
voti
È un generatore di impulsi ci devi comunque abbinare un driver per lo stepper ed in ogni caso fa solo girare avanti ed indietro il motore con la possibilità di controllare la velocità.
Non puoi impostare il nr di passi .
Guarda qui nella descrizione c'è qualcosa :
Stepper motor drive simple controller / speed control positive and negative control module / pulse PWM generator controller
http://s.aliexpress.com/fqQnYrIv?fromSns=Copy to Clipboard
(from AliExpress Android)
Non puoi impostare il nr di passi .
Guarda qui nella descrizione c'è qualcosa :
Stepper motor drive simple controller / speed control positive and negative control module / pulse PWM generator controller
http://s.aliexpress.com/fqQnYrIv?fromSns=Copy to Clipboard
(from AliExpress Android)
0
voti
ok, mi sto sbattendo un po' , ho capito che i miei motori sono bipolari, che i circuito che vorrei utilizzare e solo un driver e che deve essere seguito da una interfaccia per pilotare il motore, dico bene o un casino mentale per la testa ?
0
voti
Dopo aver letto un po' di cosucce in giro e i vostri commenti, ho capito che il modulo che vorrei prendere serve solo per generare il segnale che pilota lo stepper per il motore, quindi se quanto capito è giusto potrei pilotare lo stepper originale se trovassi la sua piedinatura, dico bene o ho ceffato pienamente ?
stepper originale
stepper originale
0
voti
Prova a realizzare un circuito di questo tipo: https://www.ne555.it/controllo-di-motor ... ntrollore/
1
voti
ho smesso con l'elettronica circa 25anni fa , ora a 62 cerco di fare il minimo indispensabile e non di autocostruire considerando anche il fatto che con pochi eurini ormai compri di tutto, quindi cerco consigli da chi è più aggiornato e che mi possa consigliare cosa comprare e risolvere quanto richiesto nel post.
12 messaggi
• Pagina 1 di 2 • 1, 2
Chi c’è in linea
Visitano il forum: Nessuno e 37 ospiti

Elettrotecnica e non solo (admin)
Un gatto tra gli elettroni (IsidoroKZ)
Esperienza e simulazioni (g.schgor)
Moleskine di un idraulico (RenzoDF)
Il Blog di ElectroYou (webmaster)
Idee microcontrollate (TardoFreak)
PICcoli grandi PICMicro (Paolino)
Il blog elettrico di carloc (carloc)
DirtEYblooog (dirtydeeds)
Di tutto... un po' (jordan20)
AK47 (lillo)
Esperienze elettroniche (marco438)
Telecomunicazioni musicali (clavicordo)
Automazione ed Elettronica (gustavo)
Direttive per la sicurezza (ErnestoCappelletti)
EYnfo dall'Alaska (mir)
Apriamo il quadro! (attilio)
H7-25 (asdf)
Passione Elettrica (massimob)
Elettroni a spasso (guidob)
Bloguerra (guerra)




