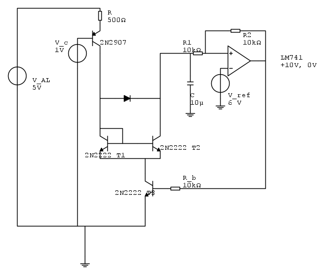
Stanotte (mannaggia a me) ho cercato di far funzionare il seguente VCO di onda triangolare e quadra su LTSpice. Ho avuto cura che la Vs2 del comparatore non invertente fosse sufficientemente alta da consentire lo scaricamento del condensatore senza che il diodo si attivi. Dalle equazioni che ho ricavato, la frequenza dovrebbe essere 33Hz.
Il problema sembra essere il comparatore: in uscita, nell'istante 0+ dovrebbe avere 0V, che causerebbe l'interdizione del T3 impedendo il passaggio della corrente nello specchio. Purtroppo questo non succede e il comparatore ha in uscita 1 V fin da subito, non capisco cosa sbagli.
Spero di aver dimensionato ragionevolmente i componenti.
Vi ringrazio per l'eventuale pazienza che vorrete offrirmi.

Elettrotecnica e non solo (admin)
Un gatto tra gli elettroni (IsidoroKZ)
Esperienza e simulazioni (g.schgor)
Moleskine di un idraulico (RenzoDF)
Il Blog di ElectroYou (webmaster)
Idee microcontrollate (TardoFreak)
PICcoli grandi PICMicro (Paolino)
Il blog elettrico di carloc (carloc)
DirtEYblooog (dirtydeeds)
Di tutto... un po' (jordan20)
AK47 (lillo)
Esperienze elettroniche (marco438)
Telecomunicazioni musicali (clavicordo)
Automazione ed Elettronica (gustavo)
Direttive per la sicurezza (ErnestoCappelletti)
EYnfo dall'Alaska (mir)
Apriamo il quadro! (attilio)
H7-25 (asdf)
Passione Elettrica (massimob)
Elettroni a spasso (guidob)
Bloguerra (guerra)





