[attachment=0]COUNTER.PNG
Buongiorno a tutti, sono Max e sono nuovo del Forum. Sono alle primissime armi con l'elettronica e sto cercando di capire qualcosa leggendo vari argomenti on line.
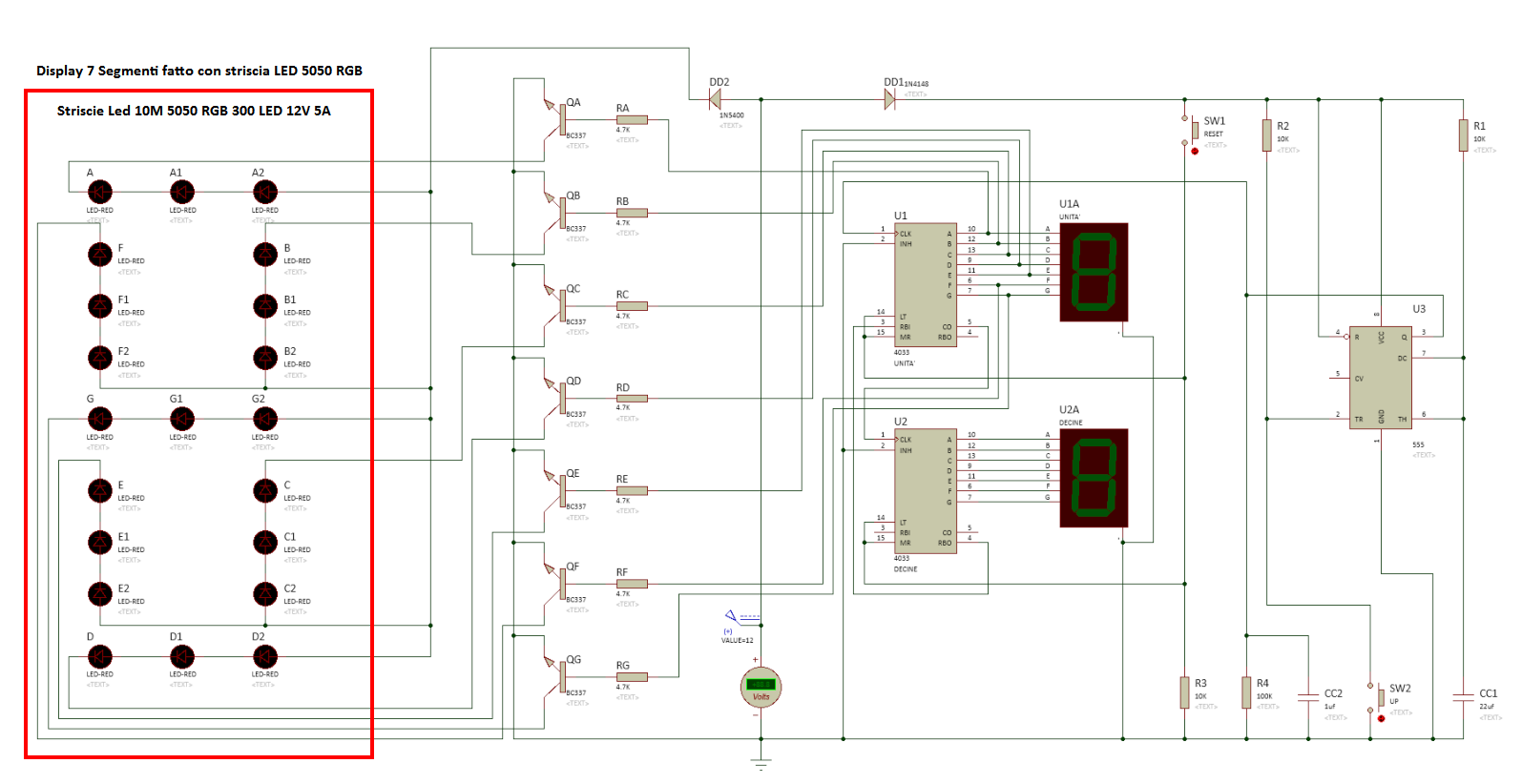
Mi piacerebbe capire un po' questo mondo e sto provando così a fare un contatore a 2 display 7 segmenti catodo comune 14mm pilotati con un NE555 e due IC4033 e devo dire che fin qui tutto funziona bene ma a questi piccoli display ho collegato 2 display a 7 segmenti fatti con strisce Led 5050 RGB (3 led per segmento) 12V.
Succede che i display grandi funzionano ma mi spengono i due diplay piccoli...ho provato e riprovato ma non ne vengo a capo!
Qualcuno può darmi cortesemente un aiuto...
Metto in allegato lo schema che ho buttato giù (al momento è presente un solo display grande). Tutto alimentato a 12V a batterie.
Problema counter manuale
Moderatori:
carloc,
g.schgor,
BrunoValente,
IsidoroKZ
46 messaggi
• Pagina 1 di 5 • 1, 2, 3, 4, 5
0
voti
datasheet CD4033
se guardi, output high current del 4033, vedrai che la base del transistor assorbe +o- tutta la corrente disponibile
(11,3/4.7K)=2.4mA;
comunque quella scritta 12V - 5A, sul display grosso, é allarmante per una alimentazione a batterie.
se guardi, output high current del 4033, vedrai che la base del transistor assorbe +o- tutta la corrente disponibile
(11,3/4.7K)=2.4mA;
comunque quella scritta 12V - 5A, sul display grosso, é allarmante per una alimentazione a batterie.
Ultima modifica di
stefanob70 il 17 mar 2018, 19:36, modificato 1 volta in totale.
Motivazione: inserimento URL come da regolamento
Motivazione: inserimento URL come da regolamento
0
voti
Innanzitutto ti ringrazio per avermi risposto.
Non vorrei dire una stupidaggine ma credo che 5A sia da considerare su tutta la striscia che è 10 metri. Io uso 7 pezzi da 10 cm per segmento (3 led per segmento). Sulle note della striscia dice che i 10 metri hanno potenza di 60W.
Per quanto riguarda il problema sai dirmi se esiste una soluzione perché veramente non so come risolvere...ripeto che sono abbastanza incompetente sull’elettronica.
Grazie.
Non vorrei dire una stupidaggine ma credo che 5A sia da considerare su tutta la striscia che è 10 metri. Io uso 7 pezzi da 10 cm per segmento (3 led per segmento). Sulle note della striscia dice che i 10 metri hanno potenza di 60W.
Per quanto riguarda il problema sai dirmi se esiste una soluzione perché veramente non so come risolvere...ripeto che sono abbastanza incompetente sull’elettronica.
Grazie.
0
voti
la soluzione più sicura é quella di utilizzare dei mosfet n channel al posto dei transistors o
in alternativa una configurazione a darlington dei transistors.
Facendo conti grossolani mi verrebbero 0.6W a segmento per 50mA segmento.
in alternativa una configurazione a darlington dei transistors.
Facendo conti grossolani mi verrebbero 0.6W a segmento per 50mA segmento.
0
voti
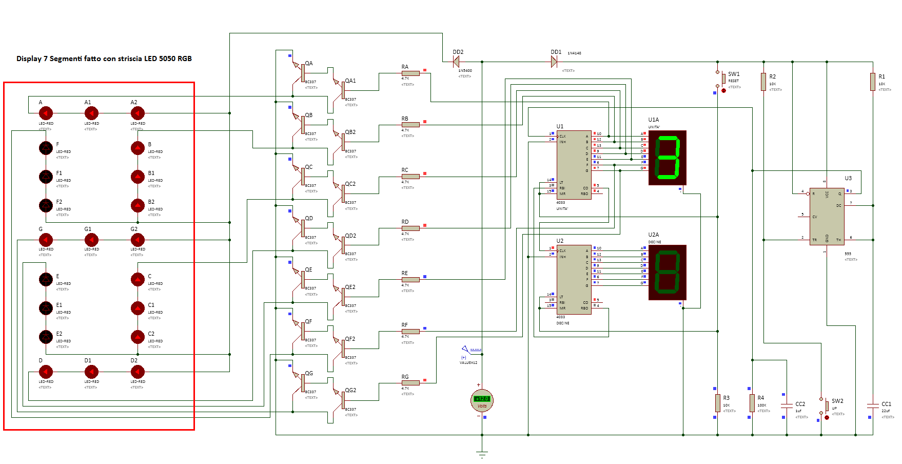
Per configurazione a Darlington dei transistor intendi metterli in cascata come foto allegata?
0
voti
si, ma devi aumentare il valore della resistenza 4.7k ad un valore tipo, vado a occhio, 57k, altrimenti la corrente drenata resta +o- la stessa.
Comunque, puoi fare la prova su un solo segmento e controllare che si accenda il segmento corrispondente del display piccolo.
Comunque, puoi fare la prova su un solo segmento e controllare che si accenda il segmento corrispondente del display piccolo.
0
voti
Grazie per le tue risposte e la tua pazienza
Appena ho il tempo provo...ti terrò aggiornato.
Buona giornata!
Appena ho il tempo provo...ti terrò aggiornato.
Buona giornata!
0
voti
tonnoto ha scritto:si, ma devi aumentare il valore della resistenza 4.7k ad un valore tipo, vado a occhio, 57k, altrimenti la corrente drenata resta +o- la stessa.
Comunque, puoi fare la prova su un solo segmento e controllare che si accenda il segmento corrispondente del display piccolo.
Buongiorno,
allora, ci ho messo un po', ma ho provato la soluzione che mi avevi fornito e devo dire che funziona meglio ma il display piccolo si illumina poco...le resistenze usate sono da 57,6k

0
voti
ecco la differenza di luminosità del display dove non è collegata la cifra a led.
Al momento sto alimentando con alimentatore 12vdc 5A.
Al momento sto alimentando con alimentatore 12vdc 5A.
Ultima modifica di
MAXT75 il 5 mar 2018, 18:56, modificato 1 volta in totale.
46 messaggi
• Pagina 1 di 5 • 1, 2, 3, 4, 5
Chi c’è in linea
Visitano il forum: Nessuno e 65 ospiti

Elettrotecnica e non solo (admin)
Un gatto tra gli elettroni (IsidoroKZ)
Esperienza e simulazioni (g.schgor)
Moleskine di un idraulico (RenzoDF)
Il Blog di ElectroYou (webmaster)
Idee microcontrollate (TardoFreak)
PICcoli grandi PICMicro (Paolino)
Il blog elettrico di carloc (carloc)
DirtEYblooog (dirtydeeds)
Di tutto... un po' (jordan20)
AK47 (lillo)
Esperienze elettroniche (marco438)
Telecomunicazioni musicali (clavicordo)
Automazione ed Elettronica (gustavo)
Direttive per la sicurezza (ErnestoCappelletti)
EYnfo dall'Alaska (mir)
Apriamo il quadro! (attilio)
H7-25 (asdf)
Passione Elettrica (massimob)
Elettroni a spasso (guidob)
Bloguerra (guerra)

