Circuito LED
Moderatori:
carloc,
g.schgor,
BrunoValente,
IsidoroKZ
0
voti
[11] Re: Circuito LED
per avere più watt basta saldare due resistenze con valore doppio di quella originale una sopra l'altra, quindi se le resistenze sono di 2 watt diventano 4 watt
-

elektronik
7.800 4 6 7 - Master

- Messaggi: 3836
- Iscritto il: 12 mag 2015, 22:26
3
voti
[13] Re: Circuito LED
Sono seriamente preoccupato per lo stato di salute dei diodi Schottky e dello Zener del circuito originale, inoltre le resistenze SMD, indipendentemente dalla potenza, non sopportano tutta quella caduta di tensione.
A meno di non voler progettare un circuito che sia una bomba...io ascolterei
boiler...
A meno di non voler progettare un circuito che sia una bomba...io ascolterei
-

PietroBaima
90,7k 7 12 13 - G.Master EY

- Messaggi: 12206
- Iscritto il: 12 ago 2012, 1:20
- Località: Londra
0
voti
[14] Re: Circuito LED
Per i diodi concordo con quanto scritto da
PietroBaima.
Per le resistenze: 3 in serie da 1200 ohm - 2W.
Per le resistenze: 3 in serie da 1200 ohm - 2W.
0
voti
[15] Re: Circuito LED
se il circuito fosse alimentato attraverso una caduta capacitiva?
con un ponte ad onda intera magari te la cavi con un condensatore da 1uF, e non dissipa niente.
se puoi collegarli in serie te la cavi anche con un condensatore più piccolo.
saluti.
con un ponte ad onda intera magari te la cavi con un condensatore da 1uF, e non dissipa niente.
se puoi collegarli in serie te la cavi anche con un condensatore più piccolo.
saluti.
-

lelerelele
4.899 3 7 9 - Master

- Messaggi: 5505
- Iscritto il: 8 giu 2011, 8:57
- Località: Reggio Emilia
0
voti
[16] Re: Circuito LED
Come dicevo, converrà aspettare il diretto interessato che si esprima più ampiamente sull'argomento 
-

Lancillotto
986 3 6 - Sostenitore

- Messaggi: 526
- Iscritto il: 13 ott 2017, 14:47
- Località: ۞ ₯ ۞
0
voti
[17] Re: Circuito LED
Grazie per i vostri commenti....
Vi chiedo come dovrei collegare il regolatore in serie con i led e togliendo la resistenza?
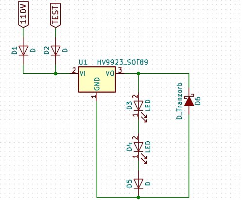
Si sono 110 V purtroppo è per uso ferroviario...
Vi chiedo come dovrei collegare il regolatore in serie con i led e togliendo la resistenza?
Si sono 110 V purtroppo è per uso ferroviario...
-

cirotremola
0 3 - Messaggi: 14
- Iscritto il: 21 mar 2018, 11:40
0
voti
[18] Re: Circuito LED
Scusati per lo schematic ma in realtà il diodo zener è un diodo tranzord SMAJ130A
per proteggere i led di variazioni di tensioni fino a 137V. Gli altri diodi sono diodi normali
per proteggere i led di variazioni di tensioni fino a 137V. Gli altri diodi sono diodi normali
-

cirotremola
0 3 - Messaggi: 14
- Iscritto il: 21 mar 2018, 11:40
-

PietroBaima
90,7k 7 12 13 - G.Master EY

- Messaggi: 12206
- Iscritto il: 12 ago 2012, 1:20
- Località: Londra
0
voti
[20] Re: Circuito LED
-

cirotremola
0 3 - Messaggi: 14
- Iscritto il: 21 mar 2018, 11:40
Chi c’è in linea
Visitano il forum: Google Adsense [Bot] e 90 ospiti

Elettrotecnica e non solo (admin)
Un gatto tra gli elettroni (IsidoroKZ)
Esperienza e simulazioni (g.schgor)
Moleskine di un idraulico (RenzoDF)
Il Blog di ElectroYou (webmaster)
Idee microcontrollate (TardoFreak)
PICcoli grandi PICMicro (Paolino)
Il blog elettrico di carloc (carloc)
DirtEYblooog (dirtydeeds)
Di tutto... un po' (jordan20)
AK47 (lillo)
Esperienze elettroniche (marco438)
Telecomunicazioni musicali (clavicordo)
Automazione ed Elettronica (gustavo)
Direttive per la sicurezza (ErnestoCappelletti)
EYnfo dall'Alaska (mir)
Apriamo il quadro! (attilio)
H7-25 (asdf)
Passione Elettrica (massimob)
Elettroni a spasso (guidob)
Bloguerra (guerra)
pigreco]=π
