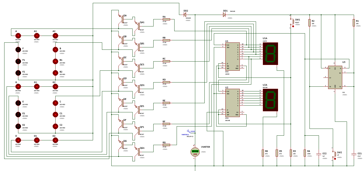
PietroBaima ha scritto:perché non ci sono delle R in serie al display?
..
Io non ho capito quale display deve pilotare quello grande o quello piccolo?

Moderatori:
carloc,
g.schgor,
BrunoValente,
IsidoroKZ
PietroBaima ha scritto:perché non ci sono delle R in serie al display?
..









MAXT75 ha scritto:Si, ma non cambia nulla per quel che riguarda la luminosità...
tonnoto ha scritto:Hai anche messo 470 ohm tra ogni display e massa ?


claudiocedrone ha scritto::-) Lo sa solo lui... ma presumo che il fine sia di avere il display grande in una posizione visibile ad altri e quello piccolo come monitor in una postazione cui è preclusa la visuale di quello grande.

tonnoto ha scritto:MAXT75 ha scritto:Si, ma non cambia nulla per quel che riguarda la luminosità...
Hai anche messo 470 ohm tra ogni display e massa ?
Ti conviene riaggiornare lo schema sul disegno e controllarlo nei collegamenti perché ormai la cosa si fa strana.
Controlla di non avere invertito la posizione dei display.


PietroBaima ha scritto:Appunto... Mancano del tutto le resistenze di limitazione fra il decoder/counter e il display, fra U1 e U1A e fra U2 e U2A, per capirci, mentre R5 ed R6 non ci vogliono.
Visitano il forum: Nessuno e 56 ospiti