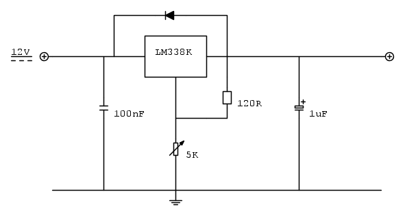
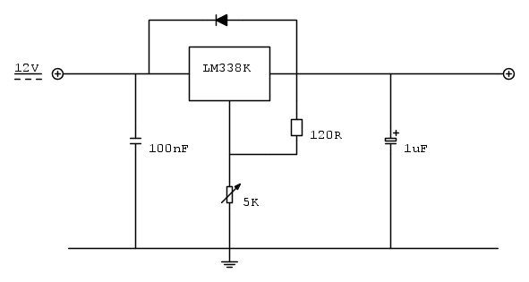
Salve a tutti, tempo fa avevo in mente di costruire un alimentatore variabile con l'LM338K. Ho quindi pensato bene di utilizzare lo schema da datasheet arricchendolo con un diodo (allego schema). Il mio problema è che alimentando il circuito con 12V ottengo con Vmin 2,3 e come Vmax 9,5V. Se poi il resistore da 120 ohm lo sostituisco con uno da 220ohm parto addirittura da una Vmin di 5V circa. Ho quindi pensato di mettere un resistore di valore più basso (10ohm) e ho ottenuto una Vmin di 0,5V ed una Vmax di 9,5V. Capite bene che su 12V mi interessa prelevare una tensione che si avvicini alla Vmax di 12V. Cosa mi consigliate di fare per aggiustare il tutto e quindi ottenere una regolazione che va da una Vmin di 1,2V ad una Vmax di 11,5V (prossima ai 12V)? grazie mille in anticipo a chiunque mi saprà dare una mano
Problema con regolatore LM338K
Moderatori:
carloc,
g.schgor,
BrunoValente,
IsidoroKZ
24 messaggi
• Pagina 1 di 3 • 1, 2, 3
0
voti
Gino93 ha scritto: Ho quindi pensato di mettere un resistore di valore più basso (10ohm) e ho ottenuto una Vmin di 0,5V
Dal datasheet che *sicuramente* hai letto risulta

dove Vref =1.25 V
Come vedi per qualunque valore
la tensione e' >= 1.25VCome hai fatto a misurare 0.5 V?
La resistenza R1 e' "bene " che sia di 120 ohm
Ultima modifica di
elfo il 17 mag 2018, 19:25, modificato 1 volta in totale.
0
voti
Per avere 11.5 V in uscita devi avere una tensione in ingresso più alta dei 12 V di cui parli
non ricordo esattamente di quanto il 338 abbia bisogno, ma 0.5 V in più rispetto l'uscita che si vorrebbe sono troppo pochi
--
Indichi di avere 12V DC (pulsanti) in ingresso allo stabilizzatore, di preciso qual è la sorgente ? Hai un elettrolitico tra il regolatore e la sorgente di tensione ?
K
non ricordo esattamente di quanto il 338 abbia bisogno, ma 0.5 V in più rispetto l'uscita che si vorrebbe sono troppo pochi
--
Indichi di avere 12V DC (pulsanti) in ingresso allo stabilizzatore, di preciso qual è la sorgente ? Hai un elettrolitico tra il regolatore e la sorgente di tensione ?
K
-

Kagliostro
6.396 4 5 7 - Master

- Messaggi: 4831
- Iscritto il: 19 set 2012, 11:32
0
voti
Ho collegato un voltmetro in uscita dopo aver collegato il resistore da 10 ohm... banalità, lo so, ma è andata così.elfo ha scritto:Come hai fatto a misurare 0.5 V?
Kagliostro ha scritto:Indichi di avere 12V DC (pulsanti) in ingresso allo stabilizzatore, di preciso qual è la sorgente ? Hai un elettrolitico tra il regolatore e la sorgente di tensione ?
La mia fonte di alimentazione è un ATX già stabilizzato a 12V senza alcun elettrolitico. Non saranno 11,5 V ma 9V come valore massimo su 12V mi sembrano pochi (poi non so, ditemi voi), mi interessa un valore molto prossimo ai 12V (anche 11V/10,5V mi andrebbero bene insomma).
0
voti
Gino93 ha scritto: La mia fonte di alimentazione è un ATX già stabilizzato a 12V senza alcun elettrolitico. Non saranno 11,5 V ma 9V come valore massimo su 12V mi sembrano pochi
Dal datasheet:
3-V headroom is recommended (VI– VO)
Se vuoi 12 volt in uscita devi dargliene almeno 15 in ingresso
0
voti
Gino93 ha scritto:Ho collegato un voltmetro in uscita dopo aver collegato il resistore da 10 ohm... banalità, lo so, ma è andata così.elfo ha scritto:Come hai fatto a misurare 0.5 V?
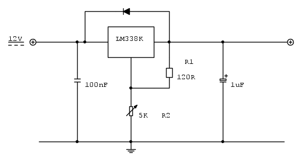
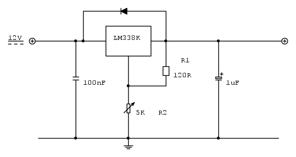
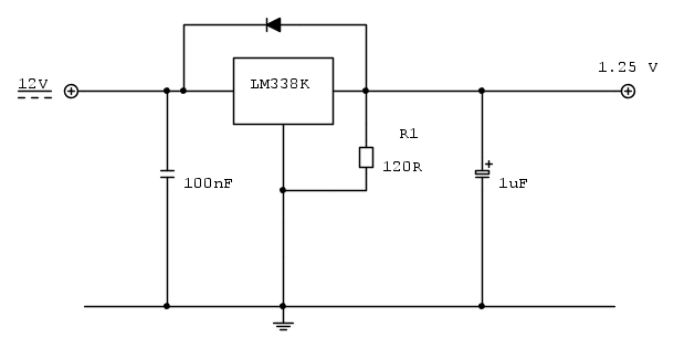
Collega LM338k come nello schema qui sotto (pin ADJ connesso direttamente a massa): con questa configurazione hai in uscita la tensione minima possibile.
Varia la resistenza R1 da 120 ohm in "giu'" (diminuisci progressivamente il valore il valore) e misura la tensione in uscita.
0
voti
Non so se si possano fare "giochini" con gli alimentatori ATX
del tipo mettere in serie l'uscita a 12 V con l'uscita a 5 V
ovviamente così avresti 17 V in input al regolatore
ma temo non si possa fare a meno, forse, di non usare due alimentatori (ATX)
nel qual caso (se si può fare) avresti sino a 24 V da dare in pasto al regolatore
(con le due uscite da 12 V messe in serie)
K
del tipo mettere in serie l'uscita a 12 V con l'uscita a 5 V
ovviamente così avresti 17 V in input al regolatore
ma temo non si possa fare a meno, forse, di non usare due alimentatori (ATX)
nel qual caso (se si può fare) avresti sino a 24 V da dare in pasto al regolatore
(con le due uscite da 12 V messe in serie)
EDIT:
Ho trovato questo articolo che spiega come innalzare la tensione dei 12 V a circa 14 V
http://www.chirio.com/atx_14_volt.htm
se si riuscisse a fare una simile modifica, probabilmente potresti avvicinarti ai 12 V in uscita dal regolatore che vorresti avere
K
-

Kagliostro
6.396 4 5 7 - Master

- Messaggi: 4831
- Iscritto il: 19 set 2012, 11:32
0
voti
Gino93 ha scritto: La mia fonte di alimentazione è un ATX già stabilizzato a 12V
Ti conviene usare un alimentatore da notebook.
Di solito forniscono una ventina di volt, così potrai avere comodamente in uscita i tuoi 12 volt
0
voti
Sarebbe beneora anche leggere il data sheet del regolatore e imparare a usarlo...
E comunque in generale se si vuole usare una regolazione lineare è bene usare un low drop out, un ottimo radiatore e dimensionare bene (non a caso) tutti i componenti, per ripartire il calore da smaltire, che a tensioni di uscita basse e correnti medio alte sarà notevole
E comunque in generale se si vuole usare una regolazione lineare è bene usare un low drop out, un ottimo radiatore e dimensionare bene (non a caso) tutti i componenti, per ripartire il calore da smaltire, che a tensioni di uscita basse e correnti medio alte sarà notevole
0
voti
Secondo me, quando desideriamo un basso dropout dobbiamo rinunziare alla precisione e alle protezioni offerte dai circuiti integrati, realizzando un circuito "ad hoc" a componenti discreti.
24 messaggi
• Pagina 1 di 3 • 1, 2, 3
Chi c’è in linea
Visitano il forum: Nessuno e 144 ospiti

Elettrotecnica e non solo (admin)
Un gatto tra gli elettroni (IsidoroKZ)
Esperienza e simulazioni (g.schgor)
Moleskine di un idraulico (RenzoDF)
Il Blog di ElectroYou (webmaster)
Idee microcontrollate (TardoFreak)
PICcoli grandi PICMicro (Paolino)
Il blog elettrico di carloc (carloc)
DirtEYblooog (dirtydeeds)
Di tutto... un po' (jordan20)
AK47 (lillo)
Esperienze elettroniche (marco438)
Telecomunicazioni musicali (clavicordo)
Automazione ed Elettronica (gustavo)
Direttive per la sicurezza (ErnestoCappelletti)
EYnfo dall'Alaska (mir)
Apriamo il quadro! (attilio)
H7-25 (asdf)
Passione Elettrica (massimob)
Elettroni a spasso (guidob)
Bloguerra (guerra)








