Direi che lo schema che hai realizzato, possa funzionare (almeno teoricamente).
Due domande:
1) i condensatori elettrolitici da utilizzare sono da 1uF e 22uf come da schema? (tu nomini quello da 47 uf... che però non è presente)
2) per pilotare (on-off) il circuito di potenza esterno, questo circuito di protezione come diventa?
Proteggere circuito con ventola tachimetrica e Arduino
0
voti
Ero indeciso se mettere 22 uF o 47 uF , ma dovrebbe essere sufficiente 22 uF, quello da 1 uF va bene anche se credo che si potrebbe anche ridurre.
Non capisco cosa intendi

Non capisco cosa intendi
2) per pilotare (on-off) il circuito di potenza esterno, questo circuito di protezione come diventa?

Alex
https://www.facebook.com/Elettronicaeelettrotecnica
<< vedi di pigliare arditamente in mano, il dizionario che ti suona in bocca,
se non altro è schietto e paesano.
(Giuseppe Giusti) <<
https://www.facebook.com/Elettronicaeelettrotecnica
<< vedi di pigliare arditamente in mano, il dizionario che ti suona in bocca,
se non altro è schietto e paesano.
(Giuseppe Giusti) <<
0
voti
[on-off] nel senso che, questo circuito di protezione (hall sensor), deve togliere corrente al circuito di potenza che mi alimenta il motore come gia spiegato in inizio thread, appena la ventola si blocca.
Quindi occorre collegare al circuito di protezione, il circuito di potenza.
Come possiamo trasformare il circuito?
Quindi occorre collegare al circuito di protezione, il circuito di potenza.
Come possiamo trasformare il circuito?
0
voti
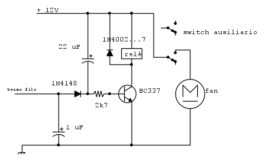
Ciao,
era semplice capire cosa volevi dire, ma ieri sera ero troppo cotto.
Questo schema che ti metto potrebbe essere valido per i tuoi propositi.
Ho messo un relè al posto della ventola così con uno switch piloti la ventola e con un altro switch controlli altri circuiti.
Il relè lo scegli con gli switch che ti torna più comodo , 2,3 o 4 e di potenza adeguata , l'importante che la bobina sia a 12 V.
fammi sapere
era semplice capire cosa volevi dire, ma ieri sera ero troppo cotto.
Questo schema che ti metto potrebbe essere valido per i tuoi propositi.
Ho messo un relè al posto della ventola così con uno switch piloti la ventola e con un altro switch controlli altri circuiti.
Il relè lo scegli con gli switch che ti torna più comodo , 2,3 o 4 e di potenza adeguata , l'importante che la bobina sia a 12 V.
fammi sapere
Alex
https://www.facebook.com/Elettronicaeelettrotecnica
<< vedi di pigliare arditamente in mano, il dizionario che ti suona in bocca,
se non altro è schietto e paesano.
(Giuseppe Giusti) <<
https://www.facebook.com/Elettronicaeelettrotecnica
<< vedi di pigliare arditamente in mano, il dizionario che ti suona in bocca,
se non altro è schietto e paesano.
(Giuseppe Giusti) <<
1
voti
può anche funzionare, sempre che le tensioni in uscita siano sufficienti,
ho però dei dubbi che non sia un sensore hall ma è lo stesso,
unico dubbio è la bassa corrente che possa uscire da questo sensore, (almeno la ritengo tale), forse in posto del transistor usare un mosfet non assorbe corrente.
ho però dei dubbi che non sia un sensore hall ma è lo stesso,
unico dubbio è la bassa corrente che possa uscire da questo sensore, (almeno la ritengo tale), forse in posto del transistor usare un mosfet non assorbe corrente.
-

lelerelele
4.899 3 7 9 - Master

- Messaggi: 5505
- Iscritto il: 8 giu 2011, 8:57
- Località: Reggio Emilia
0
voti
lelerelele ha scritto:........ forse in posto del transistor usare un mosfet non assorbe corrente.
Sì lele è giusto anche il mosfet, anche meglio.
E' probabile che debba essere ridotto il condensatore da 22 uF perché non rimanga troppo tempo eccitato anche quando non gli arriva il controllo dal terzo filo.

Alex
https://www.facebook.com/Elettronicaeelettrotecnica
<< vedi di pigliare arditamente in mano, il dizionario che ti suona in bocca,
se non altro è schietto e paesano.
(Giuseppe Giusti) <<
https://www.facebook.com/Elettronicaeelettrotecnica
<< vedi di pigliare arditamente in mano, il dizionario che ti suona in bocca,
se non altro è schietto e paesano.
(Giuseppe Giusti) <<
0
voti
E' anche vero che se la ventola non gira o smette di girare la macchina deve fermarsi e nemmeno partire sia a temperatura bassa o alta, senza aspettare che la temperatura vada su prima che la protezione intervenga.


Alex
https://www.facebook.com/Elettronicaeelettrotecnica
<< vedi di pigliare arditamente in mano, il dizionario che ti suona in bocca,
se non altro è schietto e paesano.
(Giuseppe Giusti) <<
https://www.facebook.com/Elettronicaeelettrotecnica
<< vedi di pigliare arditamente in mano, il dizionario che ti suona in bocca,
se non altro è schietto e paesano.
(Giuseppe Giusti) <<
0
voti
Io sono un po come tutti voi, mi piace verificare, sperimentare, anche le cose piu insolite.
E' anche vero che pero in questo thread la mia richiesta era chiara e direi la piu idonea al mio caso che però è stata un po messa da parte dando spazio ad altre soluzioni (magari pure funzionanti...)
Cioè: possiedo un circuito di potenza che eroga circa 8A, raffreddato opportunamente da una ventola posta sopra 2 dissipatori. Per essere piu preciso il circuito è un half bridge, formato quindi da un semiponte H (n° 2 mosfet).
Mi era successo qualche giorno fa che la ventola si era bloccata, forse a causa di sporco o guasto elettronico della ventola. A causa del mancato raffreddamento, il circuito ha continuato ad erogare corrente e dopo pochi istanti il circuito si è bruciato.
Quindi la mia idea per evitare che si possa ripetere l'inconveniente è di controllare l'alimentazione del circuto con una ventola tachimetrica opportunamente controllata da Arduino (collegando il filo del sensore Hall ad un ingresso di Arduino) e con opportuno sketch scollegare la tensione di 12V nel caso in cui gli impulsi provenienti dalla ventola si riducano notevolmente o siano zero.
Ma tutto cio che mi occorre è uno sketch che mi abiliti/disabiliti (basso - alto) un' uscita.
E' anche vero che pero in questo thread la mia richiesta era chiara e direi la piu idonea al mio caso che però è stata un po messa da parte dando spazio ad altre soluzioni (magari pure funzionanti...)
Cioè: possiedo un circuito di potenza che eroga circa 8A, raffreddato opportunamente da una ventola posta sopra 2 dissipatori. Per essere piu preciso il circuito è un half bridge, formato quindi da un semiponte H (n° 2 mosfet).
Mi era successo qualche giorno fa che la ventola si era bloccata, forse a causa di sporco o guasto elettronico della ventola. A causa del mancato raffreddamento, il circuito ha continuato ad erogare corrente e dopo pochi istanti il circuito si è bruciato.
Quindi la mia idea per evitare che si possa ripetere l'inconveniente è di controllare l'alimentazione del circuto con una ventola tachimetrica opportunamente controllata da Arduino (collegando il filo del sensore Hall ad un ingresso di Arduino) e con opportuno sketch scollegare la tensione di 12V nel caso in cui gli impulsi provenienti dalla ventola si riducano notevolmente o siano zero.
Ma tutto cio che mi occorre è uno sketch che mi abiliti/disabiliti (basso - alto) un' uscita.
0
voti
no, può darsi ch'io sia in errore, ma la tua richiesta non era per nulla chiara nella sua esposizione.mouse72 ha scritto:(...) E' anche vero che pero in questo thread la mia richiesta era chiara e direi la piu idonea al mio caso che però è stata un po messa da parte dando spazio ad altre soluzioni (magari pure funzionanti...) (...)
Hai scritto, in sostanza, solo di una ventola, è adesso che stai aggiungendo dei dettagli.
Non sapendo cosa fare hai chiesto suggerimenti e, contemporaneamente, hai ipotizzato l'utilizzo d'un device (arduino) col quale non hai confidenza.
Anche il proposito non è chiaro.
Se vuoi sperimentare ti si apre un mondo, se la tua necessità è raffreddare quel che sai tu che cos'è, hai ricevuto delle dritte.
La cosa la puoi realizzare in modo semplice o più sofisticato, ma anche questo è già stato scritto.
Devi solo decidere.
Saluti
W - U.H.F.
-

WALTERmwp
30,2k 4 8 13 - G.Master EY

- Messaggi: 8990
- Iscritto il: 17 lug 2010, 18:42
- Località: le 4 del mattino
0
voti
mouse72 ha scritto:ho comprato un alimentatore da 12V che alimenta un motore da 12V DC.
Scaldava tutto ma poi ho inserito una ventola per il raffreddamento forzato.
Funziona tutto benissimo, ma avrei bisogno di una protezione che mi permette di togliere corrente se la ventola dovesse fermarsi
Il problema non è la ventola, è l'alimentatore sottodimensionato per il lavoro che deve svolgere.
La soluzione corretta è di usarne uno adatto, il resto sono pezze.
Il rischio è che finisca come dicono i veneti: Xe pèso el tacòn del buso
Chi c’è in linea
Visitano il forum: Nessuno e 7 ospiti

Elettrotecnica e non solo (admin)
Un gatto tra gli elettroni (IsidoroKZ)
Esperienza e simulazioni (g.schgor)
Moleskine di un idraulico (RenzoDF)
Il Blog di ElectroYou (webmaster)
Idee microcontrollate (TardoFreak)
PICcoli grandi PICMicro (Paolino)
Il blog elettrico di carloc (carloc)
DirtEYblooog (dirtydeeds)
Di tutto... un po' (jordan20)
AK47 (lillo)
Esperienze elettroniche (marco438)
Telecomunicazioni musicali (clavicordo)
Automazione ed Elettronica (gustavo)
Direttive per la sicurezza (ErnestoCappelletti)
EYnfo dall'Alaska (mir)
Apriamo il quadro! (attilio)
H7-25 (asdf)
Passione Elettrica (massimob)
Elettroni a spasso (guidob)
Bloguerra (guerra)



