la premessa (forse non tanto scontata) è che sono un neofita dell’elettronica, e che nella vita faccio davvero tutt’altro. Avanzandomi un po’ di tempo dalle beghe lavorative, ho però voluto darmi al fai-da-te elettronico…e qui comincia la mia storia.
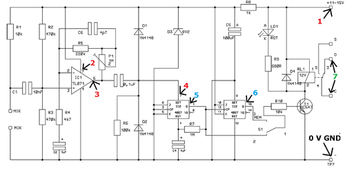
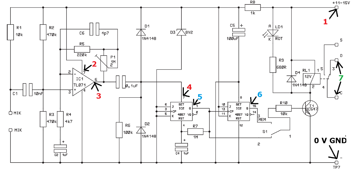
Ho acquistato qualche giorno fa un kit della Conrad per realizzare un clapper fai-da-te (per capirci, una di quelle apparecchiature grazie alle quali con un applauso si possono accendere e spegnere le luci di casa).
Trovate il kit, insieme alle istruzioni per il suo montaggio in lingua inglese e tedesca nella pagina ufficiale del prodotto, così che ciò di cui sto parlando sia più chiaro: http://www.conrad.it/ce/it/product/193135/Interruttore-rumore-KIT-da-costruire-Conrad-Components-193135-12-VDC
Ovviamente, essendo la mia prima esperienza di saldatura, pur facendo del mio meglio, ci ho messo un po', prima di arrivare al completo montaggio del kit...e come vedrete qualche saldatura non è venuta proprio proprio "pulitissima", complice anche dello stagnaccio troppo spesso e di cattivissima qualità utilizzato in prima battuta.
Il punto è però il seguente: una volta assemblato, il kit non funziona o, per meglio dire, non funziona come dovrebbe: appena attacco la corrente, interruttore S1 in posizione MEM, il led rosso si accende, ma il microfono non sembra rispondere alle sollecitazioni sonore. Il led di controllo rimane fisso (quindi la corrente passa) ma, nonostante varie dissaldature e saldature del microfono e controlli delle altre saldature, non mi riesce di comandarne l’accensione con un applauso.
Allego al topic le immagini sopra e sotto della scheda da me saldata, così che possiate avere un quadro generale del lavoro svolto (spero si vedano bene…ove occorra, posso farne altre).
La domanda è: da quel che vedete, secondo voi dove ho sbagliato? E, qualora l'errore non sia evidente "ad occhio", come potrei fare a capire dove e cosa ho sbagliato?
A livello intuitivo, mi sentirei di dire che il circuito di per sé funziona, altrimenti il led non si accenderebbe…quel che non mi è del tutto chiaro è dove di preciso io abbia sbagliato (parto dal presupposto di essere io a sbagliare, perché darei per residuale l'ipotesi di un qualche errore di stampa del circuito o malfunzionamento dei componenti, almeno per ora). La corrente è a 12V, pienamente supportata dal circuito, e gestita con un piccolo trasformatore esterno regolabile Goobay.
Potrebbe essere il microfono? Oppure c’è qualcosa di sbagliato nelle saldature, o in qualcos'altro che non ho considerato?
Mi scuso se son stato troppo "verboso", ma volevo essere il più chiaro possibile... :)
Spero in un vostro supporto e ringrazio anticipatamente chiunque interverrà in mio soccorso.


Elettrotecnica e non solo (admin)
Un gatto tra gli elettroni (IsidoroKZ)
Esperienza e simulazioni (g.schgor)
Moleskine di un idraulico (RenzoDF)
Il Blog di ElectroYou (webmaster)
Idee microcontrollate (TardoFreak)
PICcoli grandi PICMicro (Paolino)
Il blog elettrico di carloc (carloc)
DirtEYblooog (dirtydeeds)
Di tutto... un po' (jordan20)
AK47 (lillo)
Esperienze elettroniche (marco438)
Telecomunicazioni musicali (clavicordo)
Automazione ed Elettronica (gustavo)
Direttive per la sicurezza (ErnestoCappelletti)
EYnfo dall'Alaska (mir)
Apriamo il quadro! (attilio)
H7-25 (asdf)
Passione Elettrica (massimob)
Elettroni a spasso (guidob)
Bloguerra (guerra)












